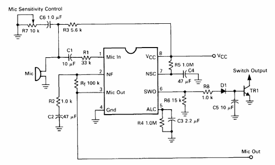
Este circuito de Vox utiliza un componente específico de Motorola. Encontramos el circuito en el Linear Databook de 1990 de la misma empresa. El transistor debe ser de acuerdo con la carga conmutada.

Este circuito de Vox utiliza un componente específico de Motorola. Encontramos el circuito en el Linear Databook de 1990 de la misma empresa. El transistor debe ser de acuerdo con la carga conmutada.
