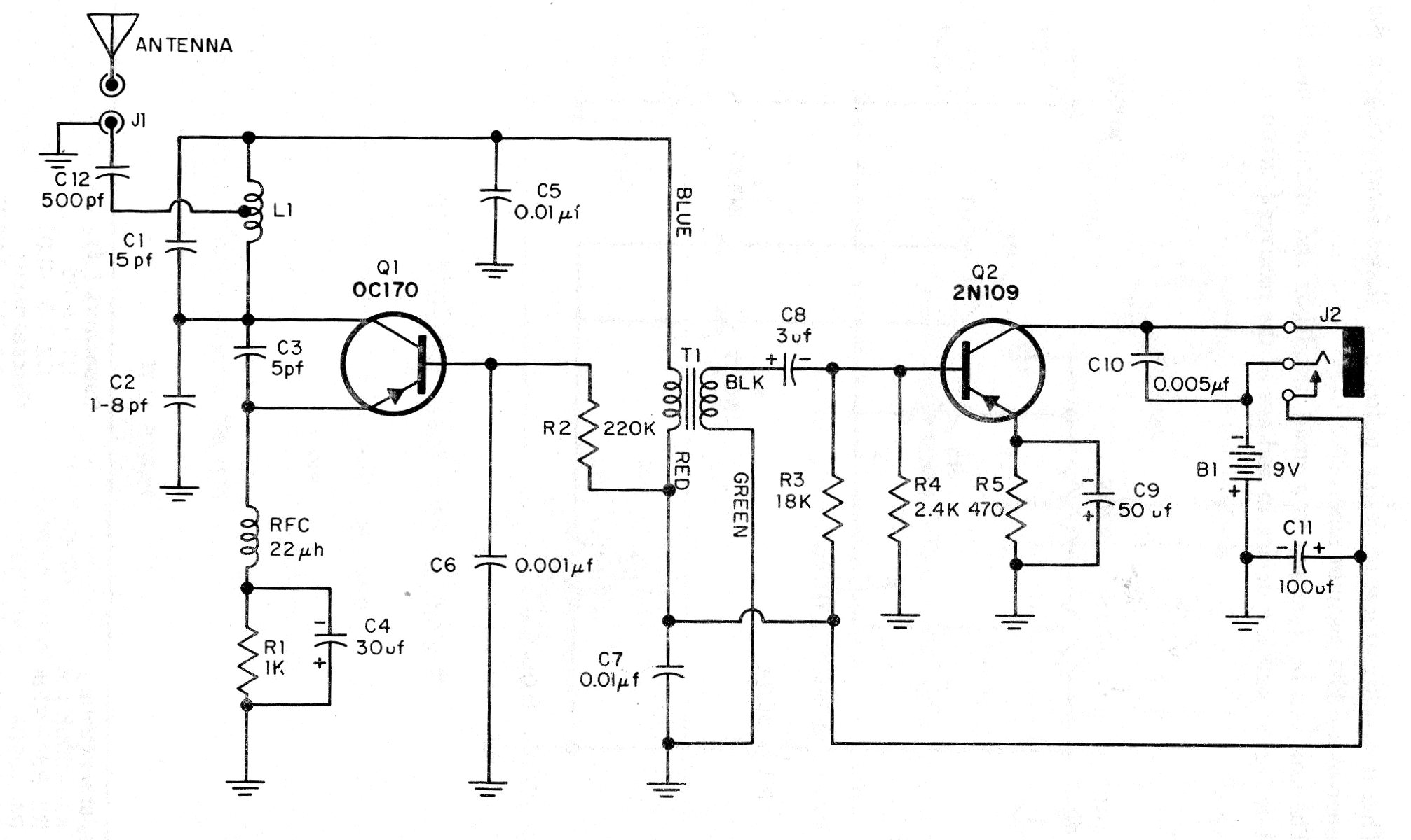
Este receptor recibe las señales de la pista de PX o Radio Ciudadano a 27 MHz. El circuito es de una publicación americana de los años 60 y el componente crítico es la bobina. La bobina está formada por 8 + 8 espiras de hilo 22 en forma de 1,5 cm sin núcleo. El transformador T1 es de radios transistorizados (controlador) y la salida es en auricular de alta impedancia.




