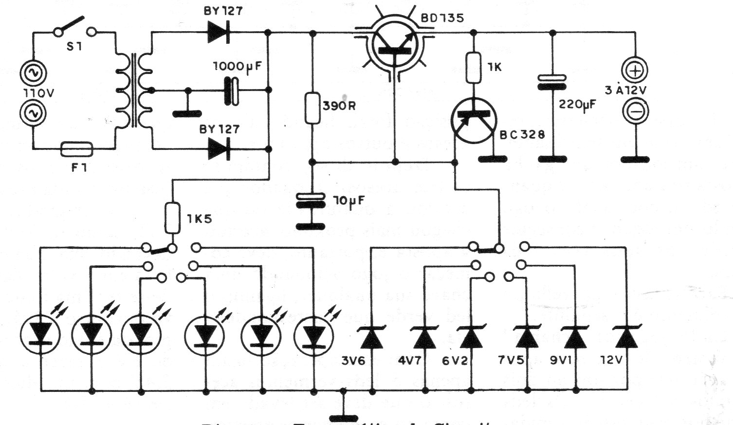
Esta fuente transistorizada tiene la tensión de salida seleccionada por zeners y la indicación por LEDs de cuál es el zener seleccionado. La corriente máxima es del orden de 1 A de acuerdo con el transformador que debe ser de 12 + 12 V con 1 A. El transistor de potencia debe estar dotado de disipador de calor.




