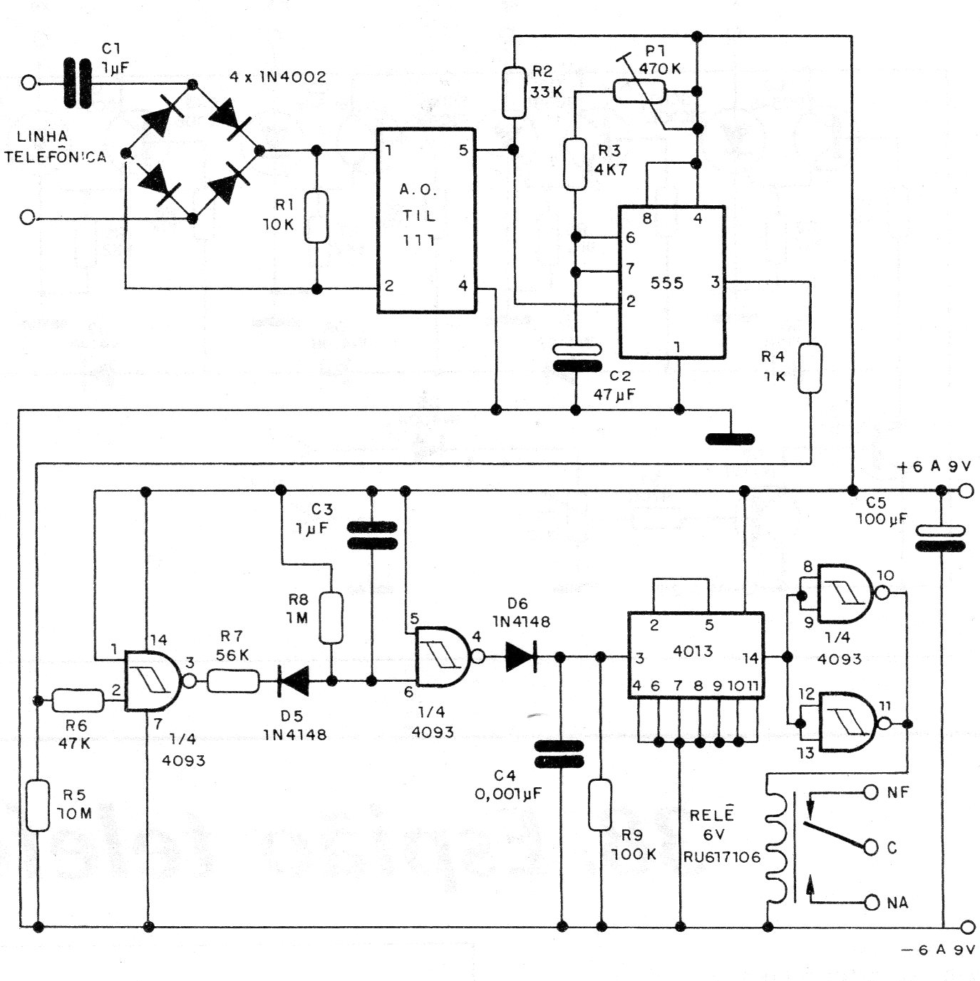
La idea básica de este circuito de 1989 es accionar un relé por un cierto tiempo cuando una señal de llamada se produce en una línea telefónica. Así, esta señal puede ser usada para accionar una lámpara u otro dispositivo de la casa dando la impresión de la presencia de alguien. El circuito está indicado para que el propio propietario llame a su casa en su ausencia, y así simule su presencia.




