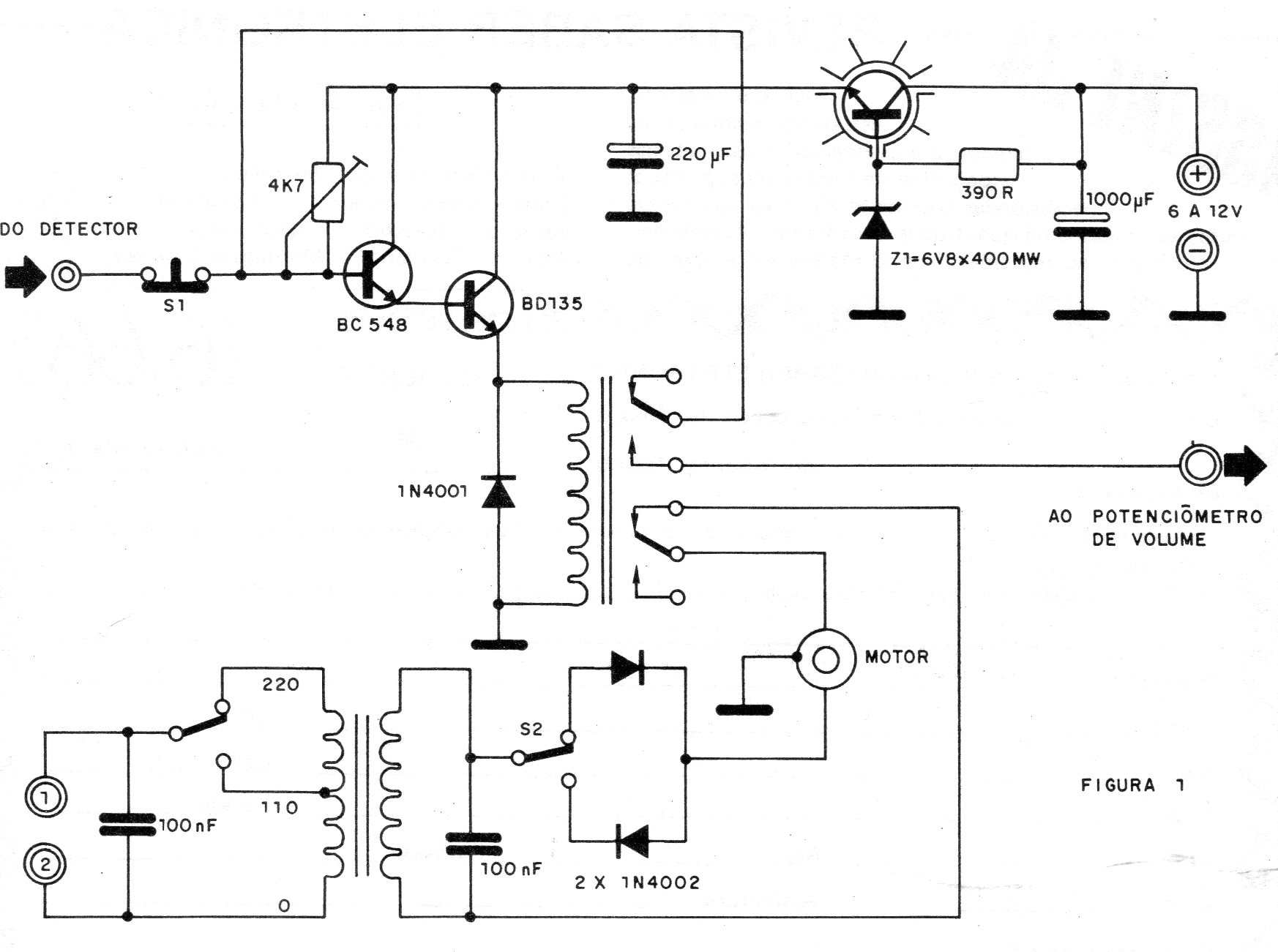
Este circuito es de una documentación de 1986, siendo adaptable en radios de aquella época. El circuito utiliza la señal sintonizada para accionar un relé de modo que se detenga en la próxima estación encontrada. El relé actúa sobre un motor que debe ser acoplado al mecanismo de sintonía.




