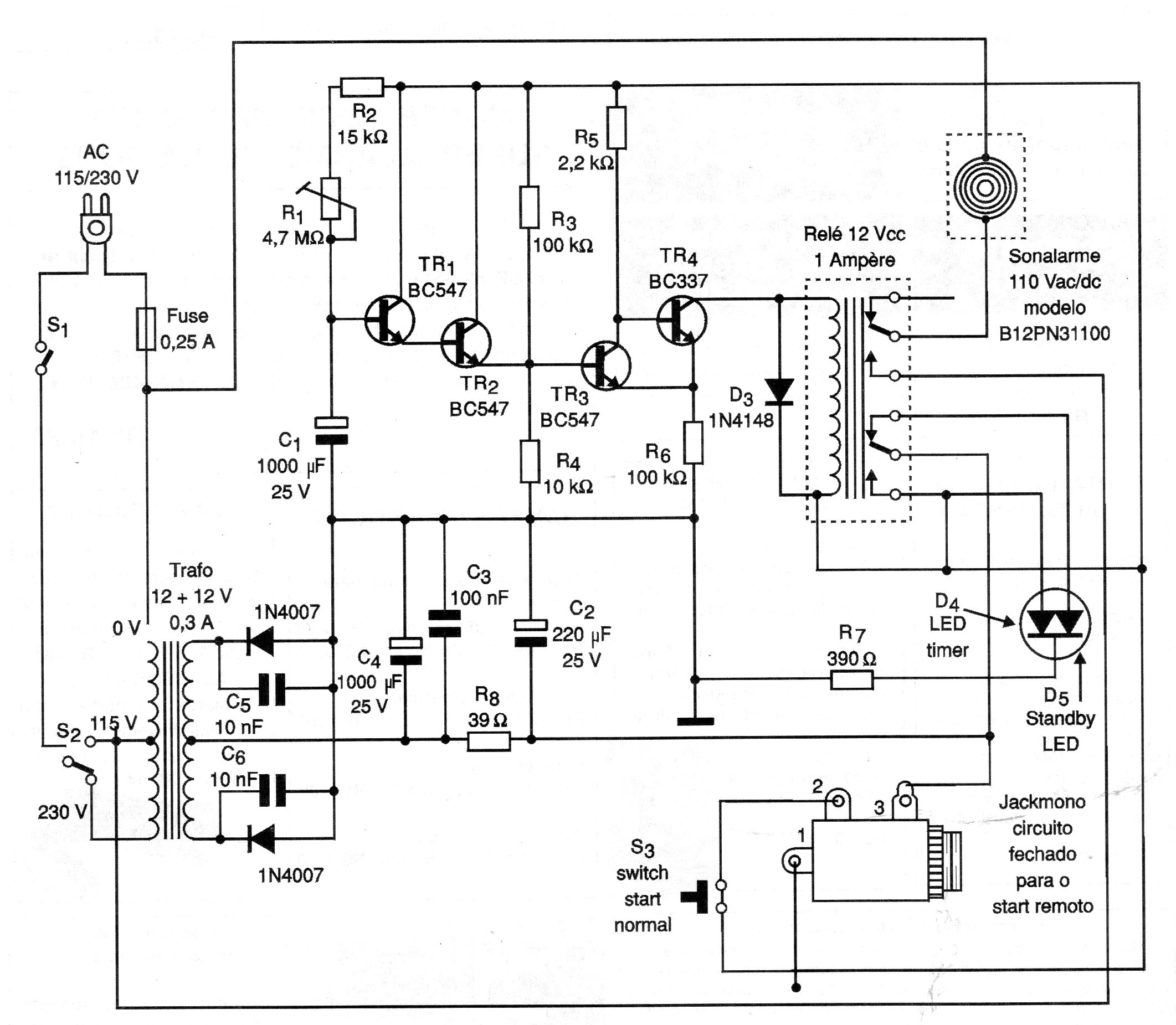
Este circuito, que utiliza componentes comunes aún en nuestros días, fue encontrado en una documentación de 2001. Se trata de una alarma diseñada para ser utilizado en la entrada y salida de garajes. En el diseño original se utilizó un bocadillo con oscilador tipo Sonalert, pero un oscilador de audio puede ser empleado en su lugar.




