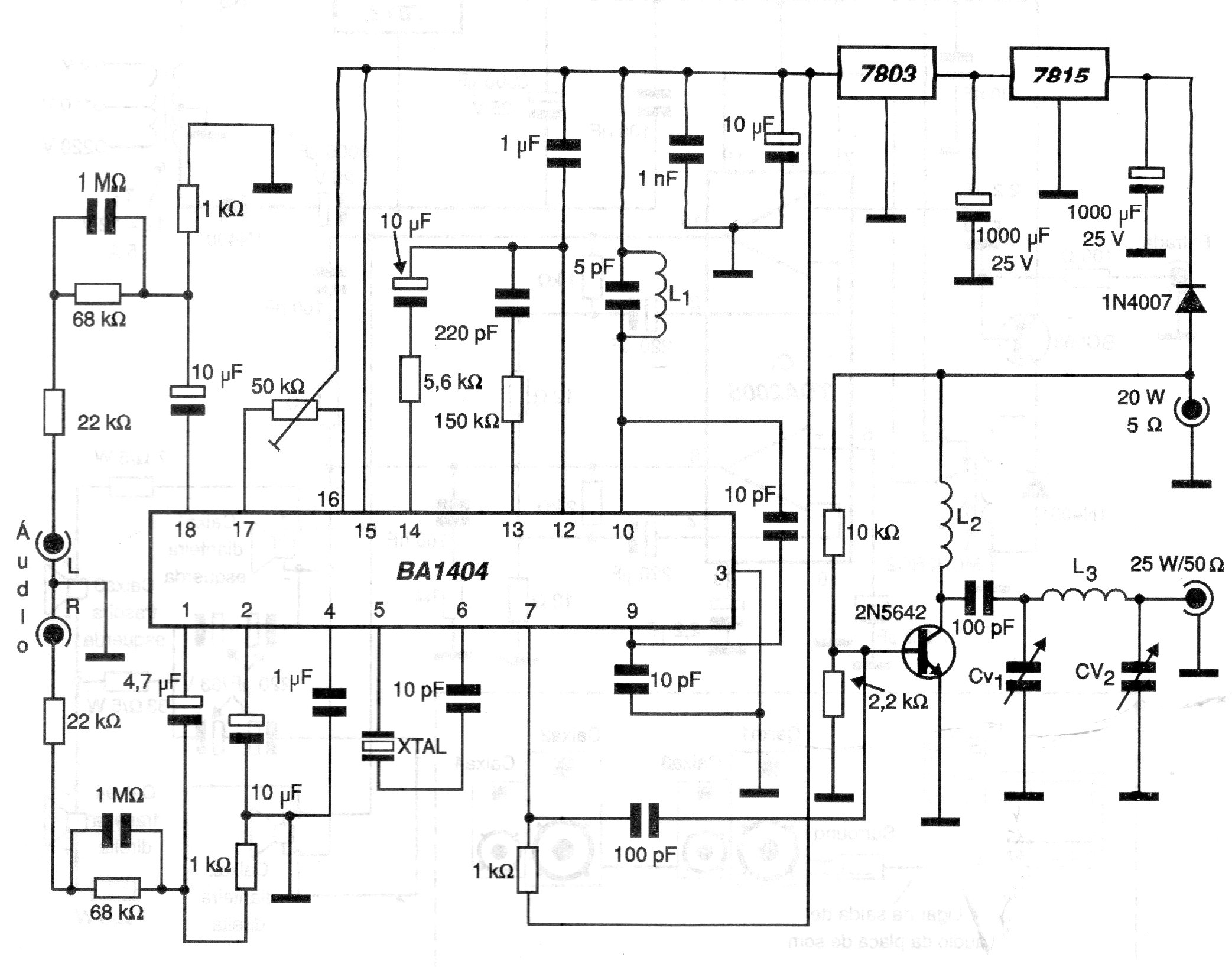
El circuito integrado utilizado en este proyecto de 2001 no es muy común. El circuito tiene una excelente etapa de potencia y el circuito integrado ya consiste en un transmisor. L1 tiene 3 espiras de hilo 22 sin núcleo. L2 tiene 3 espiras de hilo 18 sin núcleo y L3 7 espiras de hilo 22 sin núcleo. Todas se enrollan con un diámetro de 1 cm. El cristal es de 38 kHz para el transmisor estéreo.




