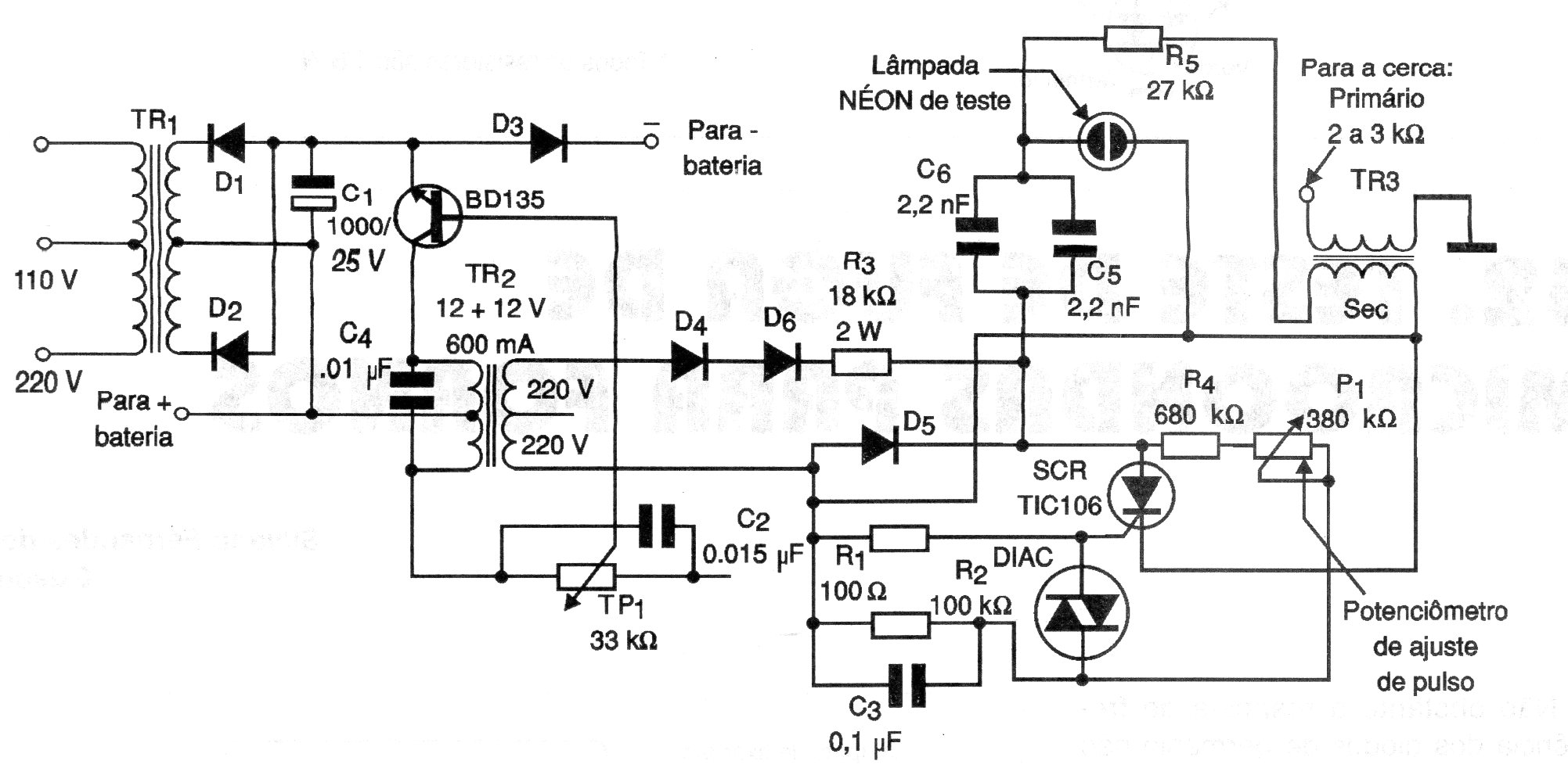
Encontramos este circuito en una documentación de 2001. Es seguro, pues utiliza transformador de aislamiento y al mismo tiempo proporciona una elevada tensión capaz de electrificar cercas de hasta 40 km según el autor del proyecto. Por supuesto, el hilo de la cerca debe estar aislado. El transformador T3 es del tipo flyback aprovechado de un televisor analógico en el que se pueden enrollar unas 20 espiras de hilo común en el núcleo expuesto.




