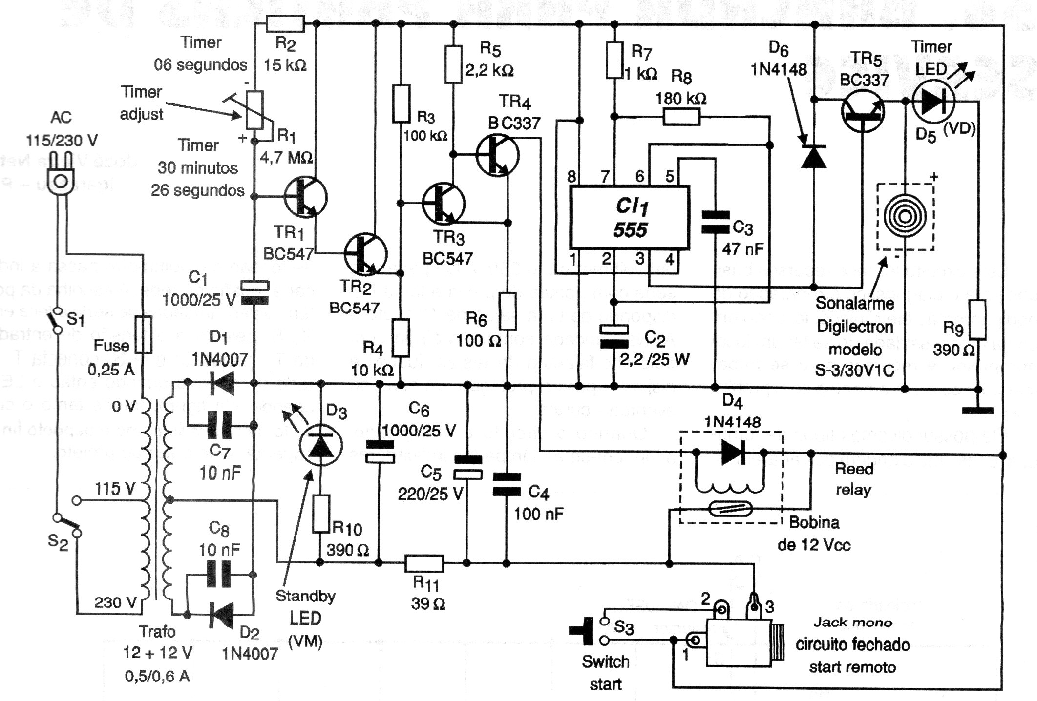
Este circuito, encontrado en documentación de 2001, está destinado a la señalización de salidas de garaje. Una vez accionado, hace que las lámparas parpadeen durante un cierto tiempo, apagándose después de cierto tiempo. El circuito puede adaptarse a otras aplicaciones.




