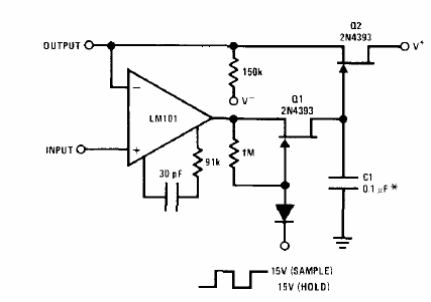
Este circuito y low drift es sugerido por National Semiconductor en su JFETdatabook. Se pueden utilizar componentes equivalentes si la fuente debe ser simétrica.

Este circuito y low drift es sugerido por National Semiconductor en su JFETdatabook. Se pueden utilizar componentes equivalentes si la fuente debe ser simétrica.
