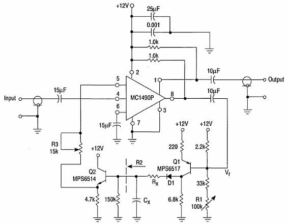
El integrado utilizado no es muy común en nuestros días. Los transistores pueden ser sustituidos por equivalentes más modernos. El circuito es del Handbook Linear Interfaz IC de Motorola de 1993. La fuente no necesita ser simétrica.

El integrado utilizado no es muy común en nuestros días. Los transistores pueden ser sustituidos por equivalentes más modernos. El circuito es del Handbook Linear Interfaz IC de Motorola de 1993. La fuente no necesita ser simétrica.
