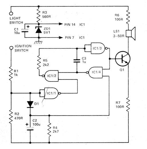
Este circuito emite un sonido de alerta (bips intervalados) si las luces del coche se olvidan encendidas y la llave de encendido está apagada. El circuito es TTL, habiendo una reducción propia de los 12 V a 5 V. Encontramos este circuito en una publicación de 1978. El transistor puede ser el BC548 y el integrado es 7400. Com adaptaciones el circuito se puede utilizar como shield para mi crocontroladores.




