+
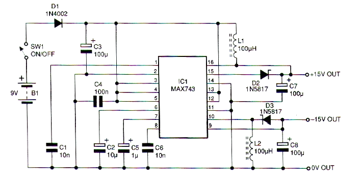
Este circuito, sugerido por una revista inglesa de 1998 puede generar tensiones simétricas de -15 y +15 V a partir de una entrada de 9 V. En realidad el circuito funcionará con tensiones de entrada de 6 a 12 V y su salida depende de D2 y D3 (zeners de 15 v). Cambiando a 12 V podemos obtener tensiones simétricas de 12 V con corrientes hasta 100 mA. El circuito consiste en un inversor tipo boost usando el MAX743.




