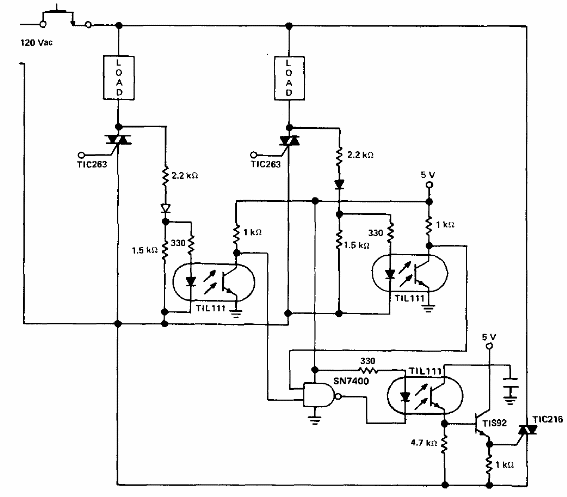
El propósito de este circuito del Thyristor Gating for uP Applications de Texas Instruments es impedir que dos triacs sean disparados al mismo tiempo. Los triacs son de acuerdo con las cargas controladas y los acopladores ópticos equivalentes pueden ser utilizados.




