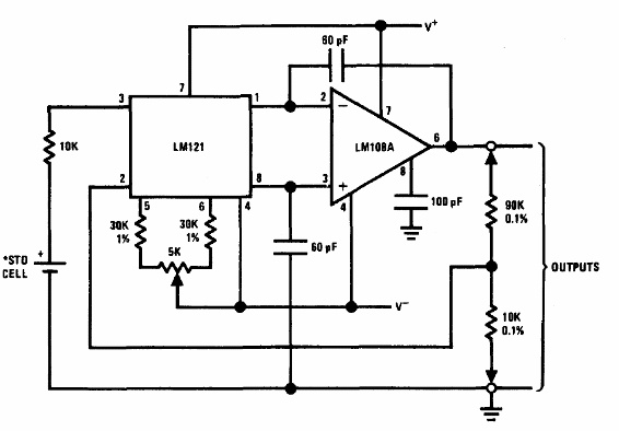
El circuito integrado LM121 no es más común en nuestro mercado, existiendo versiones equivalentes más modernas. El circuito es del Linear Applications Handbook de National Semiconductor de 1994.

El circuito integrado LM121 no es más común en nuestro mercado, existiendo versiones equivalentes más modernas. El circuito es del Linear Applications Handbook de National Semiconductor de 1994.
