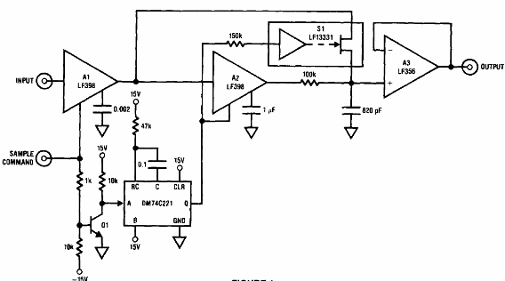
Encontramos este circuito en el Linear Applications Handbook de National Semiconductor de 1994. Los componentes usados no son muy comunes actualmente.

Encontramos este circuito en el Linear Applications Handbook de National Semiconductor de 1994. Los componentes usados no son muy comunes actualmente.
