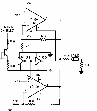
Encontrado en la documentación de Linear Technology de los años 90, este circuito mezcla dos señales de video analógicas para realizar su selección.

Multiplexor de video de 2 entradas
Encontrado en la documentación de Linear Technology de los años 90, este circuito mezcla dos señales de video analógicas para realizar su selección.
