Esta no es una fuente común. Además de sus características de salida excelentes, que son el suministro de tensiones de 1,2 V a 25 V bajo corrientes de hasta 3 A con excelente regulación, es temporizada. Podemos programar el tiempo en que su salida se mantiene en una tensión para después de este plazo que caiga al mínimo. Usando componentes comunes será de gran utilidad para el montador que está buscando una fuente con más recursos para su banco.
El circuito integrado LM350T, que sirve de base para este montaje, presenta características que facilitan la elaboración de proyectos van más allá de simples fuentes de alimentación.
Este integrado, que puede estabilizar tensiones de hasta 25 V bajo corrientes de hasta 3 A, admite una programación por su entrada de ajuste (adj), por donde podemos incluso controlar el momento en que conduce o no, a través de elementos externos.
Aprovechando estas características, desarrollamos esta interesante fuente de alimentación que tiene su salida temporizada.
Con una temporización de unos segundos hasta más de media hora, podemos alimentar por tiempo controlado una carga en prueba, sin la preocupación de apagarla después de este período. Y, por el simple cierre de una llave, podemos llevar el circuito a la operación normal.
El circuito también cuenta con una sensible entrada de programa o temporización, accionada externamente es que permite el disparo del circuito por sensores como LDR, relés, reed-switches, etc.
Con el uso de esta entrada podemos probar alarmas y otros dispositivos e incluso usarla en sistemas de automatización.
Características:
Tensión de entrada: 110/220 V ca.
Tensión de salida: 1,2 a 25 V
Corriente máxima de salida: 3 A
Temporización: 5 segundos a 30 minutos (ver texto)
Número de integrados: 2
COMO FUNCIONA
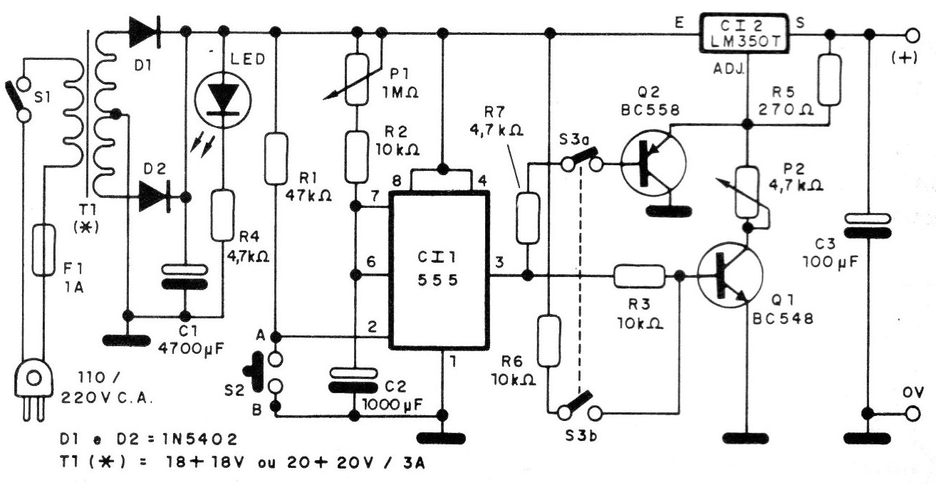
La base del circuito es el integrado estabilizador de tensión LM350T, que se presenta en envoltura TO-220 y puede controlar corrientes de hasta 3 A. En la figura 1 tenemos el aspecto de este integrado y su configuración básica.

La tensión de salida de este circuito depende de R1 y R2 y es dada por la fórmula junto al diagrama. Ver que cuando R2 tiende a cero la tensión de salida es mínima y tiende a 1,25 V.
La corriente en el terminal de ajuste es muy baja, lo que permite controlar la tensión por dispositivos de baja potencia, como por ejemplo transistores de uso general.
Y lo que hacemos en este proyecto: la salida de un temporizador con el 555 se conecta a la base de dos transistores en el terminal de ajuste del LM350T.
Con la salida del temporizador en el nivel bajo, el transistor Q2 está saturado y O1 en el corte. Esto significa que la conducción de Q2 le lleva a comportarse como resistencia muy baja en el terminal de ajuste del LM35OT, fijando la tensión de salida en su menor valor o alrededor de 1,2 V.
Cuando activamos el temporizador, su salida va al nivel alto por un intervalo de tiempo determinado por el ajuste de P1 y por el valor de C2.
En estas condiciones Q, va a la saturación y G2 al corte. De esta forma, despreciando la resistencia entre colector y emisor de O2 la tensión de salida del circuito será determinada por el ajuste de P2.
Tendremos entonces la fuente entregando su tensión normal a una carga por el tiempo programado.
El disparo del temporizador se puede hacer de dos maneras: una de ellas consiste en presionar por un instante el interruptor S2, que lleva el pino 2 del 555 al nivel bajo.
Otra forma de obtener el disparo es con algún dispositivo conectado entre los puntos A y B. Si el dispositivo es resistivo como, por ejemplo, un LDR, el disparo ocurrirá cuando su resistencia sea tal que, con R1, tengamos una tensión de tensión 1/3 de la tensión de alimentación en el pin 2 del 555.
Podemos controlar la sensibilidad al disparo cambiando R1 por un potenciómetro de 1M5 ohms en serie con una resistencia de 10 k ohms.
Para el caso del uso de contactos de un relé o de un reed-switch la conexión es directa.
En la figura 2 tenemos el modo de hacer la conexión de un dispositivo externo de control a estos terminales, en el caso para el disparo con la incidencia y luego con el corte de la luz.
Observe que, en nuestra versión, con el final de la temporización la tensión de salida no cae a cero, sino al valor mínimo de 1,2 V aproximadamente.
Si usted necesita una caída a cero volt debe hacer una modificación en el proyecto, que consiste en disponer de una referencia negativa para alimentación del sector de control.
Esto se puede lograr con la modificación mostrada en la figura 3, y que tiene como base dos diodos de silicio.

Los diodos proporcionan una tensión negativa entre 1,2 V y 1,4 V, que pasa a ser usada como referencia para el terminal de ajuste vía control del LM350T. Podemos entonces ajustar P2 para cualquier tensión entre 0 y 25 V, y así, al ser conmutado, Q2 puede llevar la salida del circuito al cero volt.
MONTAJE
En la figura 4 tenemos el diagrama de la versión básica.
La disposición de los componentes en una placa de circuito impreso se muestra en la figura 5.
El circuito integrado LM350T debe montarse en un buen radiador de calor. El capacitor electrolítico de filtro debe tener un valor elevado para garantizar un buen filtrado, sin roncos cuando alimentamos cargas de audio.
Los diodos son para 3 A o más, con 50 V o más de tensión inversa de pico.
El transformador tiene devanado primario de acuerdo con la red local, o bien dos tensiones que pueden ser conmutadas por llave, y secundario de 18 + 18 V o 20 + 20 V con 3 A de corriente.
El capacitor C1 debe tener una tensión de trabajo de 35 V o más, mientras que los demás pueden tener tensiones de 25 V.
Todo el conjunto puede ser alojado en una caja plástica como, por ejemplo, la mostrada en la figura 6.

El instrumento en la salida es opcional, y podemos enlazarlo como se muestra en la figura 7.

La calibración se realiza colocando en la salida una tensión de 25 V monitoreada por un voltímetro común, y ajustando el trimpot para máxima deflexión. La escuela se dividirá linealmente de 0 V a 25 V.
PRUEBA Y USO
Para probar la fuente coloque inicialmente S3 en la posición cerrada que activa la salida y desactiva el temporizador. Ajuste entonces P2 para la tensión de salida deseada (utilice un voltímetro en la salida, si no tiene el instrumento en el panel.
Desactivando S3 la tensión debe caer a 1,2 V o bien a 0 V, según la versión.
Presionando S2 por un instante, o colocando por un instante en corto A y B, la tensión de la salida debe subir al valor preajustado y así permanecer por un tiempo que dependerá del ajuste de P1.
Para que los intervalos más grandes P1 se pueden aumentar hasta 2,2 M ohmios y C1 hasta 2 200 uF, pero el electrolítico utilizado debe ser de excelente calidad, ya que las fugas afectan el funcionamiento del circuito.
Para monitorear la temporización se puede añadir un LED en la salida, en serie con una resistencia, sin embargo, su brillo dependerá de la tensión ajustada.
Para utilizar el aparato proceda del siguiente modo:
a) ajuste primero el nivel de tensión deseado (P2), usando S3 y el multímetro o indicador de panel.
b) ajuste después el tiempo deseado, en P1.
c) Pulse S2 o utilice el control externo.
Semiconductores:
Cl1 - 555 - Circuito integrado temporizador
Cl2 - LM350T - regulador de tensión
D1, D2 - 1N5002 - diodos de silicio
Q1 - BC548 o equivalente - transistores NPN de uso general
Q2 - BC558 o equivalente - transistores PNP de uso general
Resistores (1/8 W, 5%):
R1 - 47 k ohms
R2, R3, R5 - 10 k ohms
R4, R7 - 4,7 k ohms
R5 - 270 ohms
P1 - potenciómetro lineal de 1 M ohms
P2 - potenciómetro lineal de 4,7 k ohms
Capacitores electrolíticos:
C1 - 4 7000 uF x 35 V
C2 - 1 000 uF x 25 V
C3 - 100 uF x 25 V
Varios:
S1 - interruptor simple
S2 - interruptor de presión (NA)
S3 - Llave 2 x 2
T1 - Transformador con primario de acuerdo con la red local y secundaria de 18 + 18 V o 20 + 20 V x 3 A
F1 - Fusible de 1 A
Placa de circuito impreso, cable de alimentación, soporte para fusible, zócalo para el circuito integrado, radiador de calor para el LM350T, botones plásticos para los potenciómetros, terminales o bornes de salida, terminales con tornillos o jack para la entrada de control, hilos, soldadura, etc.






