En Application Note, Intersil (www.intersil.com) muestra cómo es posible obtener un rendimiento mucho mayor a partir de 3 V a 6 V de un puerto USB, utilizando un FET en lugar de un LDO. En este artículo, mostramos cómo Intersil lo hace comparando los dos tipos de topologías. (*)
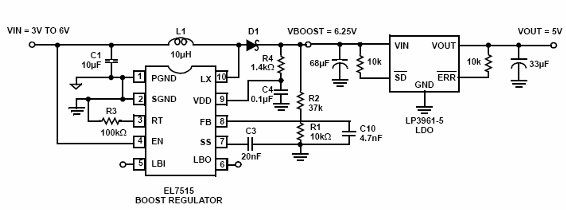
Muchas aplicaciones que involucra USB necesitan una fuente estable de 5 V, lo que se logra a través de un circuito normalmente adoptando la configuración mostrada en la figura 1.

Este circuito utiliza un convertidor de impulso para mantener en la salida 6,25 V incluso cuando la tensión de entrada varía entre 3 V y 6 V y aplica a esta tensión a un regulador lineal con baja caída de tensión, es decir, un LDO.
El problema mayor en este tipo de topología está en el hecho de que las dos etapas del circuito presentan pérdidas que acaban influyendo en el rendimiento del circuito, incluso empleando circuitos de alta eficiencia como el EL7175 de Intersil, que lo sugiere.
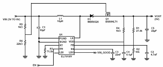
En esta configuración, teniendo en cuenta la eficiencia del 80% de los dos circuitos (boost y LDO), tenemos una eficiencia total de apenas 64%. La eficiencia depende del circuito de impulso elegido en un primer caso, y en un segundo de la diferencia de tensión que existe entre la entrada y la salida del LDO. Se puede, sin embargo, conseguir mucha más eficiencia, dependiendo prácticamente sólo del circuito boost, utilizando una configuración diferente que se muestra en la figura 2.

En este circuito, en lugar de un LDO utilizamos un PFET y un diodo Schottky en serie para mantener la tensión de entrada en el PFET en un valor mayor que la tensión de salida del sistema. Esto hace que el regulador de potencia funcione siempre en el modo de mayor eficiencia. La tensión de salida será fijada por la combinación de la tensión de conmutación del PFET y por la tensión de referencia dada por el divisor resistivo conectado a su conducción.
En este circuito el PFET funciona como un resistor lineal. Se estará en plena conducción cuando la entrada está por debajo de 5 V. en esta tensión el EL7515 eleva la salida del sistema a 5 V sin pérdidas a través del transistor. Cuando la entrada es mayor que 5 V, el pino 10 del convertidor de impulso percibe elevando la tensión de salida. Con ello, el divisor formado por R5 y R6 entra en acción aumentando la resistencia del PFET y con ello trayendo la tensión de salida a su valor normal.
La diferencia de eficiencia puede ser evaluada por las curvas mostradas en la figura 3 y 4. En la figura 3 tenemos la eficiencia para una entrada de 3,3 V salida de 5 V. Observa la característica mucho más lineal de la configuración que hace uso de PFET. Evidentemente, estos valores también dependen de la eficiencia del convertidor de impulso elegido para la aplicación.

Para la figura 4 tenemos una entrada de 5 V y salida de 5 V. Observe que mientras la eficiencia de la configuración con PFET llega al 79% la eficiencia con la configuración con LDO no pasa del 75,5% en el mejor caso. La diferencia entre la eficiencia de los dos circuitos es visiblemente mayor en las condiciones de bajas corrientes de carga, llegando al 6%.

Conclusión
En las aplicaciones sensibles al consumo, en que la eficiencia del circuito es un factor importante de diseño, la utilización de un PFET en lugar de un LDO en una fuente de 5 V USB, debe ser considerada. La sugerencia de Intersil es importante para los lectores que siempre están en busca de ideas simples, pero eficientes para aplicar en sus proyectos.



