Este proyecto fue publicado originalmente en mi libro Electronic Projects from the Next Dimension (Newnes 2001) y se basa en el principio que describimos en el ART1956S y en otros, como el Circuito de Pánico. Se trata de una versión diferente que puede ser usada en experimentos paranormales y de investigación en acústica.
La traducción directamente del libro que escribimos en inglés es la siguiente.
El nombre Brontofónico viene de la palabra griega "brontos" que significa "trueno", y "phonos" que significa "sonido". En otras palabras, el brontofónico significa algo como "sonido de trueno".
Este proyecto se basa en este hecho, usando un nuevo concepto de sonido donde la sensación de oír se produce dentro de nuestro cerebro. A pesar de que algunos investigadores están tratando de utilizar este concepto en aplicaciones de audio (hi-fi), incluyendo el autor que publicó algunos artículos sobre esto hace muchos años, el sonido brontofónico se puede utilizar con otros propósitos, incluyendo experimentos paranormales como se describe aquí.
Para dar una idea al lector de lo que es el sonido brontofónico, empezamos por explicar un fenómeno físico más familiar que es el "batimiento".
Batimiento
En su escuela secundaria o laboratorio de física, tal vez haya aprendido lo que es el diapasón como el mostrado en la figura 1.

Cuando un diapasón es excitado, él vibra en su frecuencia natural que es determinada por su tamaño, material y forma. El sonido producido de esta forma se denomina "puro", pues corresponde a una onda senoidal.
Un fenómeno importante ocurre cuando dos diapasones diferentes (diapasones cortados para frecuencias diferentes) se colocan para vibrar en el mismo lugar y al mismo tiempo.
Si usted mira, usted no oirá solamente los sonidos básicos (para los cuales se han cortado), usted también podrá oír el tono mucho más bajo y un tono mucho más alto. Este fenómeno ocurre cuando los dos sonidos producidos se mezclan dentro de su oído, se especifica en la membrana del tímpano (figura 2)

Una de las frecuencias adicionales oídas es la suma de las frecuencias de los diapasones y la otra es la diferencia de las frecuencias. Si uno de los diapasones vibra en 800 Hz y el otro en 300 Hz, usted oirá un sonido de frecuencia más baja de 500 Hz (800 - 300 Hz) y otro de frecuencia más alta, 1 100 Hz (800 + 300 Hz).
Este fenómeno causado por la interferencia de las ondas sonoras se denomina latido. Muchos aparatos electrónicos como radios, TV, equipos de telecomunicación tienen circuitos que utilizan el principio de latido en su operación para bajar la frecuencia de una señal a un valor que puede ser utilizado en los circuitos de procesamiento.
Si examina cómo se producen las dos frecuencias adicionales (500 y 1.100 Hz), se descubrirá que el fenómeno se produce porque cada punto tímpano recibe simultáneamente vibraciones de dos fuentes diferentes y tiene que vibrar en dos frecuencias a la vez. El resultado es un movimiento combinado de cada punto del tímpano que produce las dos frecuencias adicionales.
El punto importante a notar en este fenómeno es que las dos nuevas frecuencias no son producidos por las fuentes de sonido, pero se crean dentro del oído, o en un altavoz, en cualquier punto observado en el espacio.
Ahora vamos a dar un paso adelante y transponer los mismos conceptos para fuentes de ultrasonido, una de ellas operando a 19.000 Hz y la otra a 20.000 Hz. (Recuerde que no podemos oír sonidos en frecuencias superiores a 18.000 Hz.)
Las vibraciones producidas por cualquier fuente por separado no pueden ser escuchadas por nadie. Pero cuando los dos tonos se mezclan dentro del oído, producen dos tonos nuevos.
Uno de ellos. el tono de suma de 39.000 Hz está por encima del límite auditivo superior, pero el otro, el tono de diferencia de 1.000 Hz. está en el rango de frecuencia audible y se puede oír.
La parte interesante de este fenómeno es eso porque el tono de la diferencia es producido dentro del oído (o, más precisamente, en el tímpano), usted tendrá el sensación extraña que el sonido viene de dentro de su cabeza o que el sonido viene de la nada.
Si los sonidos ultrasónicos son producidos por fuentes de alta potencia. el sonido del batido generado dentro de usted causará una cierta incomodidad y la exposición a las vibraciones de este tipo puede incluso causar pánico u otros efectos psicológicos o fisiológicos. (En algunos casos, se ha informado de que las pulsaciones de baja frecuencia pueden causar disentería!)
Como funciona
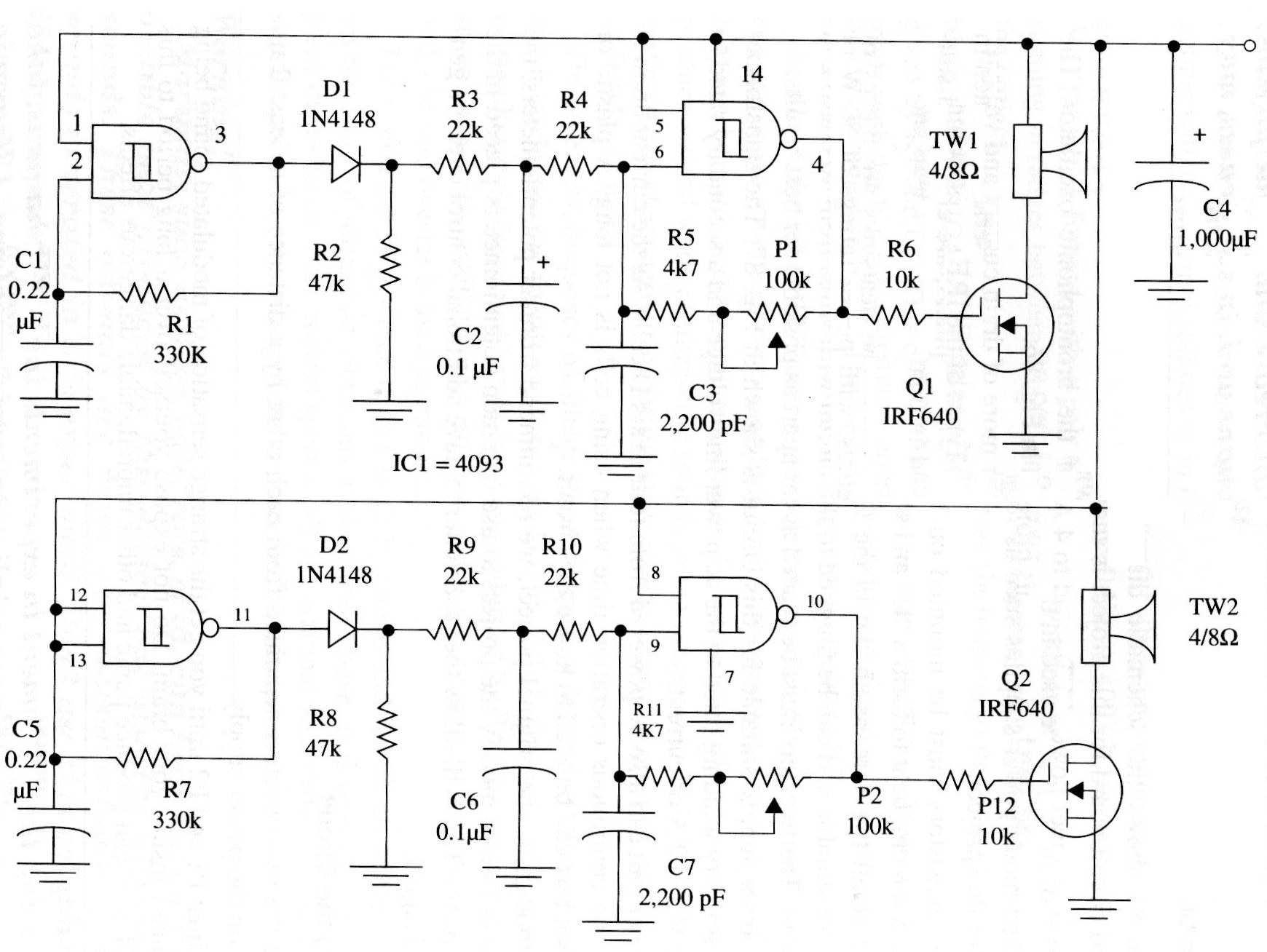
Este proyecto está formado por un par de poderosos osciladores modulados por ultrasonido operando en franjas entre 18.000 y 25.000 Hz. Un CI 4093 se utiliza como base del proyecto.
Cada uno de los cuatro puertas NAND del 4093 se conecta como un oscilador. En el primer bloque tenemos el lC1-a funcionando en una banda de frecuencias muy baja (circuito de modulación) dada por R1 y C1. Este circuito modula (en frecuencia) el segundo oscilador, elaborado con la puerta NAND lC1-b.
Este oscilador funciona en una banda de frecuencias entre 18.000 y 25.000 Hz dada por C3 y ajustado por P1. La señal modulada en frecuencia producida por este circuito se aplica a una etapa de salida de alta potencia usando un FET de potencia.
Como se puede utilizar un tweeter piezoeléctrico. Muchos tweeters comunes pueden reproducir sonidos por encima de nuestro límite audible con buen rendimiento y se pueden utilizar como transductor ultrasónico. Tweeters piezoeléctricos comunes pueden producir varios vatios de ultrasonidos en el rango de hasta 25.000 Hz.
Tenga cuidado con las características del tweeter que utiliza. eligiendo uno que puede ir hasta 25.000 Hz o más.
El otro oscilador de baja frecuencia tiene su frecuencia determinada por C5 y R7, sirviendo para modular el cuarto oscilador, hecho alrededor de IC1-d. Este oscilador opera en la banda ultrasónica y tiene su frecuencia ajustada por P2. La señal del segundo oscilador ultrasónico también activa una etapa de salida de potencia con un MOSFET de potencia y un segundo tweeter se utiliza como transductor.
El circuito puede ser alimentado de 6 a 12 V de fuentes y puede llenar un ambiente con varios vatios de vibraciones ultrasónicas, como se ha descrito anteriormente. Sólo es necesario colocar los tweeters a pocos metros de distancia para llenar un ambiente con diferentes ultrasonidos señales produciendo los efectos extraños descritos en esta sección.
Mamíferos como perros, gatos, ratones y otros pueden oír no sólo el sonido audible producido por este dispositivo, pero también el ultrasonido sonidos Estos animales se sienten muy incómodos por los sonidos generados en este experimento. No utilice este equipo si están presentes. Algunas latidos de baja frecuencia que pueden ocurrir con este dispositivo, en la gama de ondas cerebrales alfa, beta y teta, pueden inducir convulsiones epilépticas. No utilice este dispositivo en experimentos que requeriría que las personas permanecieran en el campo ultrasónico durante sesiones prolongadas! Evite el uso de este dispositivo cerca de cualquier persona que tenga antecedentes de epilepsia. Los latidos de frecuencia muy baja también pueden crear efectos fisiológicos / psicológicos en humanos y, en algunos casos, ¡hasta causar disentería!
Montaje
La Figura 3 muestra el diagrama esquemático del oscilador brontofónico. La placa de circuito impreso para este proyecto se muestra en la Fig. 4.
Cualquier MOSFET de potencia de canal-P. para 4 A o más de corriente de drenaje y tensiones de 200 V o más puede ser utilizado en este proyecto. Los tipos de la serie IRF comunes en las fuentes de alimentación conmutadas, como las que se encuentran en las computadoras, son baratas y sirven para este proyecto.
Los transistores deben montarse en disipadores de calor. Los disipadores de calor son pedazos de metal, 5 x 8 cm, doblados para formar una "U" y atornillados a los transistores.
Los pequeños tweeters, como se muestra en las figuras, con potencias de 50 W o más, son adecuados y pueden ser conectados al circuito con hilos de 2 a 40 de longitud. Los tweeters deben colocarse lo más lejos posible el uno del otro para obtener mejores resultados.
Una fuente de alimentación adecuada para este circuito se muestra en la Fig. 5.

El transformador tiene un devanado primario especificado para la tensión de la red y un secundario para 6 a 9 V y 2 A de corriente.
El circuito también puede ser alimentado de cuatro a seis células D. Como la corriente de drenaje es alta, el tiempo de operación continua al usar las células no es largo. Una caja de madera puede ser usada para albergar el circuito.
Aunque, en el diseño original, recomendamos trimpots, el lector tiene libertad para modificar el diseño para utilizar los potes comunes colocados en el panel frontal. Esto permitirá que el investigador tenga control adicional sobre la señal generada.
Uso del circuito
Coloque los dos tweeters separados uno del otro a una distancia de al menos 2 m.
Ajuste P1 y P2 hasta obtener la extraña sensación de sonido modulado producido dentro de su cerebro. No se exponga por un largo período a este sonido pues puede producir pánico y otros efectos peligrosos imprevisibles.
Si se utiliza el equipo en experimentos que involucra a seres humanos, Cuidado! Consulte a un especialista para evitar problemas. Ultrasonido sonidos y latidos son peligrosos y pueden causar problemas que incluyen la posible producción de un ataque epiléptico. Al intentar captar voces, no permanezca en un ambiente que se rellenará con las señales producidas por este dispositivo.
Observación
El dispositivo se puede utilizar en sistemas de alarma, ya que puede llevar a un intruso a un estado de descontrol total y forzarlo a salir antes de realizar su intención.
Sugerencias
Un control de volumen se puede agregar como se muestra en la Fig. 6. Con este control, usted puede realizar los experimentos en presencia de seres humanos sin la molestia de una fuente ultrasónica de alta potencia.

- Sólo un oscilador puede ser usado en experimentos envolviendo ultrasonido puro. Usted puede agregar un interruptor en serie con cada tweeter para encenderlo y apagarlo siempre que lo desee.
- Puede agregar un interruptor para deshabilitar uno u otro oscilador para realizar experimentos con sólo una fuente de ultrasonido.
- Un transductor ultrasónico de baja impedancia especial puede ser probado con este circuito. Dependiendo del transductor utilizado la frecuencia se puede aumentar a más de 30.000 Hz.
- La señal ultrasónica de alta potencia producida por este circuito puede asustar a las aves su propiedad. Usted puede realizar otras experiencias en esa área.
- En experimentos complejos, puede utilizar más de uno de estos circuitos para llenar un ambiente con varios sonidos ultrasónicos.
IC-1 - 4093 - 4 NAND Schmitt Gates. Circuito integrado CMOS
Q1, Q2 - IRF640, IRF720, IRF620 o equivalente. Cualquier MOSFET
(ver texto)
D1 D2 - 1N4l48, 1N9l4 o equivalente, diodos de uso general de silicio
Resistores
R1, R7 - 330 k x 1/8 W - naranja, naranja, amarillo
R2, R8 - 47 k, 1/8 W, 5% - amarillo. violeta, naranja
R3, R4, R9, R10 - 22 k, 1/8 W- rojo, rojo, naranja
R5, R11 - 4,7 k, 1/8 W, 5% - amarillo, violeta, naranja
R6, Rl2 - 10 k, 1/8 W. 5% - marrón, negro, naranja
Capacitores:
C1, C5 - 0.22 uF, cerámica o película de metal
C2, C6 - 0,1 uF, película cerámica o metal
CS, C7 - 2.200 pF, cerámica
C4 1.000 uF x 16 WVDC, electrolítico
Varios
Placa de circuito impreso, fuente de alimentación, caja de madera o plástico, disipadores, botones para los potenciómetros, hilos, soldadura, etc.





