¿Tiene par/antes disponibles sin la marcación de impedancia? Si el aprovechamiento de estos parlantes se ve dificultado por este hecho, pues un parlante de impedancia menor que la exigida puede ocasionar sobrecargas en un circuito, aquí está la solución. Se trata de un verificador de impedancias, de buena precisión, que puede perfectamente identificar los parlantes de 3,2 de 4, de 8 ohm u otros.
Al contrario de lo que piensan algunos la resistencia de la bobina de un parlante medida con un multímetro, no tiene nada que ver con su impedancia.
La impedancia está relacionada con la "oposición al pasaje de una corriente" cuando la misma es alterna. y no continua como en el caso dela que se usa en la prueba con un multímetro.
En el caso de un resistor, la impedancia está numéricamente bastante cerca de su resistencia, al punto que pueden confundirse, pero esto no ocurre con los dispositivos que presenten inductancias o capacidades asociadas. como en el caso de los parlantes.
En estos casos, la impedancia tiene realmente un valor bien diferente de la resistencia "óhmica", que se constata cuando hacemos la medición con un multímetro.
Para medir una impedancia necesitamos usar una corriente con características apropiadas, o sea, una corriente alterna de frecuencia determinada.
En el caso de los parlantes comunes de bobina móvil, normalmente la medición de la impedancia se hace con una corriente cuya frecuencia sea de 1 kHz.
El aparato que proponemos al lector es justamente un generador de 1 kHz, aproximadamente, ya acoplado a un instrumento adecuado que permite la lectura directa de la impedancia del parlante (figura 1).

Con este medidor tenemos dos bandas de actuación: una que permite la lectura en el centro en aproximadamente 4 ohm, y la otra en aproximadamente 8 ohm. Al final de escala de esta última, tenemos una lectura de aproximadamente 16 ohm, lo que significa la cobertura de la banda más común de impedancias para parlantes comerciales.
El aparato es relativamente simple de montar y presenta una precisión razonable, que dependerá básicamente del modo como se hace su calibración.
El uso del aparato es también bastante sencillo, sirviendo para la prueba de parlantes de bobina móvil y audífonos del tipo bobina móvil.
Cómo funciona
Como vimos. la impedancia de un parlante no tiene nada que ver con la resistencia óhmica de su bobina, medida con el multímetro.
La impedancia de un parlante especifica la oposición que el mismo ofrece al pasaje de una corriente alterna (generalmente entre 400 Hz y 1 kHz) en la banda de sus características en que la misma es menor.
Vea por las curvas de la figura 2 que es justamente en la banda de 400 Hz a 1 kHz que los parlantes comunes presentan menor impedancia, de ahí que se elijan estas frecuencias para este tipo de prueba.

En nuestro caso, adoptaremos la frecuencia de aproximadamente 1 kHz.
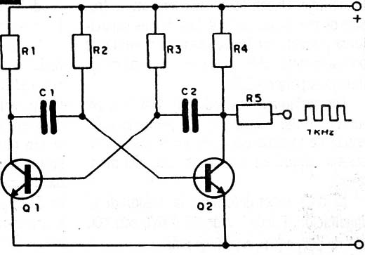
Para medir la impedancia de un parlante precisamos entonces de una estructura como la que muestra la Figura 3.

En el primer bloque tenemos un generador que producirá una serial de 1 kHz, el que será usado como fuente de contente alterna.
En la práctica, usamos para esta finalidad un multivibrador astable como se ve en la figura 4, en que la frecuencia de operación está dada por los capacitores C1 y C2 y por los resistores R2 y R3.

Este oscilador produce una serial cuya forma de onda es rectangular y cuya intensidad no es suficiente para excitar convenientemente los parlantes comunes.
Precisamos entonces una etapa amplificadora que se ve en el segundo bloque y que usa dos transistores en una configuración de acoplamiento directo (Darlington), figura 5.

En la salida de este amplificador tenemos una serial de buena intensidad que aplicada a los parlantes comunes puede oírse claramente, dando para empezar la indicación que el componente a prueba está por 10 menos en buenas condiciones.
Tenemos luego la tercera etapa del aparato que tiene por función medir la tensión que aparece en el parlante cuando se aplica la señal, la cual mantiene una relación definida con su impedancia. Esta etapa aparece en su configuración básica en la figura 6.

Después de pasar por un trimpot en que se ajusta la intensidad, la seria] se aplica al parlante. Según sea su impedancia, tendremos entre los terminales del parlante una cierta tensión.
Esta tensión es "detectada" y llevada a un capacitor que hace el filtrado, después de lo cual la misma es llevada al instrumento indicador.
Para evitar la sobrecarga del instrumento en el caso en que la tensión "directa" sea aplicada, lo que ocurriría si el parlante a prueba tuviera la bobina interrumpida, tenemos un LED.
Este LED se enciende en el caso mencionado, indicando que el parlante está abierto.
La alimentación del circuito debe ser rigurosamente estabilizada, para que no ocurran fluctuaciones en las lecturas. Por este motivo, la fuente usada es estabilizada con diodo zener, proporcionando una tensión de alrededor de 6V.
Los componentes
Todos los componentes usados en el montaje son comunes, y no tendrán dificultades para su obtención.
Los transistores Q1 y Q2 son NPN de potencia mediana, y originalmente usamos los BD135. Sus equivalentes, como el BD137, BD139 e incluso el TlP29 también sirven. Para este último, hacemos notar que la disposición de sus terminales es distinta. No será preciso dotarlos de disipadores de calor.
Para los demás transistores, cualquier NPN de silicio de uso general sirve.
Recomendamos los BC548 que son los más comunes, pero también se pueden usar equivalentes como los BC237, BC238, BC547.
Los diodos son rectificadores de silicio con tensiones a partir de 50V. Tipos como los 1N4002, 1N4004, 1N4007, BY126 ó BY127 también sirven.
El instrumento M1 es un Vúmetro común de 200 µA que se puede conseguir con facilidad, pues se usa en aparatos de sonido.
T1 es un transformador de alimentación cuyo bobinado primario debe ser de 110 ó 220V según sea la tensión de la red. El secundario es doble de 6V, con corriente a partir de 200 mA.
Tenemos capacitores electrolíticos en este montaje. Deben tener una tensión de trabajo de por lo menos 12V. Los demás capacitores pueden ser tanto cerámicos como de poliéster metalizado con cualquier tensión de trabajo superior a 25V.
Los resistores son todos de 1/8 ó l/4W con cualquier tolerancia. La pequeña diferencia de tamaño existente entre los dos tipos no influirá en el planeamiento del montaje.
El diodo zener determina la tensión de alimentación. Puede ser de 6V ó 6V8 con 400 mW de disipación. o incluso más.
Los dos trimpots de 100R ó valores cercanos sirven para ajustar el punto de funcionamiento de las das escalas.
La llave S1 sirve para conectar y desconectar el aparato. Es un interruptor simple.
Para S2 tenemos una llave de 1 polo x 2 posiciones.
Como material adicional tenemos la placa de circuito impreso que debe hacer el propio montador, cables, soldadura, caja para el montaje. etc.
Montaje
Para el montaje de los componentes se debe usar un soldador de baja potencia (máximo 30 W), soldadura de buena calidad y las herramientas comunes.
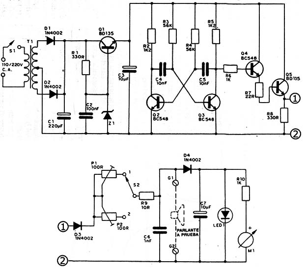
En la figura 7 tenemos el circuito completo del verificador de impedancias. y en la figura 8 la placa de circuito impreso.


Los principales cuidados que se deben tomar durante el montaje son los siguientes:
a) Suelde primero los transistores, observando su posición, tanto para los tipos mayores (Q1 y Q3) como los demás. Sea rápido al soldar estos componentes, pues el calor los daña.
b) Suelde el diodo zener de la fuente de alimentación, observando su posición de su banda que corresponde al terminal que va ligado ala base del transistor.
Vea que este componente opera polarizado en sentido inverso.
c) Suelde los demás diodos (D1 a D4) observando también la posición que está dada por la banda en su cubierta o por el símbolo grabado en el caso de los BY126 ó BY127 . Suelde-los rápidamente para que el calor no los dañe.
d) En seguida, suelde todos los resistores, prestando atención a sus valores, que están dados por sus franjas de colores. Estos componentes no están polarizados, lo que quiere decir que no tienen un lado correcto para conectarlos, pero son delicados, debiendo soldarlos rápidamente. En caso de duda en cuanto a los valores, consulte la
e) Los capacitores no electrolíticos deben ser los siguientes componentes que instale. Para ellos no será necesario observar la polaridad. Sin embargo, debe ser rápido al soldarlos, pues son sensibles al calor. Vea los valores con cuidado. Los cerámicos pueden venir con marcaciones en códigos diferentes, por ejemplo 10 nF: 0,01 µF ó 103, mientras que los de poliéster tienen sus valores indicados por las franjas de colores, para 10 nF marrón, negro, naranja y para 1 lnF: marrón, negro, rojo.
f) En la instalación de los capacitores electrolíticos se debe observar la polaridad que está marcada en la propia cubierta. Según el tipo, la instalación en la placa de circuito impreso puede ser vertical u horizontal.
g) Los trimpots no ofrecen dificultades de instalación: basta encajar sus terminales en los orificios correspondientes y proceder al soldado.
h) El LED es un componente que quedará en el panel. Su conexión debe hacerse mediante un trono de cable flexible. Debe observar su polaridad que está dada por la parte chata de la cubierta. Si hubiera inversión no encenderá.
i) Terminado el montaje de los componentes de la placa, fije en la caja el instrumento M1, el interruptor S1, la llave S2 y el transformador. Para la conexión de estos componentes use trozos de cable flexible cubierto. Para 81 y el primario del transformador use el cable de alimentación. Vea que el secundario de 6V que va al diodo es el bobinado de alambre esmaltada o más grueso. Para conexión externa del parlante a prueba el lector puede usar un par de cables de unos 30 cm de largo con dos pinzas cocodrilo en las puntas. No hay polaridad para estas conexiones.
Prueba y uso
Antes de cerrar la caja haga una prueba de funcionamiento y ajuste de los potenciómetros P1 y P2. Para esta finalidad, proceda del siguiente modo:
a) Coloque la llave S2 en la posición 1, y conecte entre las pinzas cocodrilo un parlante de 4 ohm, o si o lo tuviera, un resistor de 4R7 x 1W, o disipación mayor.
b) Conecte el aparato, accionando el interruptor S1.
c) Ajuste el trimpot P1 para que el instrumento marque más o menos la mitad de la corriente de fondo de escala. Para este instrumento, sugerimos la colocación de una nueva escala con la marcación apropiada. como muestra la figura 9.

d) Repita esta operación conectando ahora un parlante de 8 ohm 6 un resistor de 8R2 x W, pero con la llave S2 en la posición 2, ajustando entonces el trimpot P2.
Si el instrumento diera una deflexión total, o sea, si la aguja golpea contra el final de la escala, es serial que el parlante se encuentra abierto.
El LED debe encenderse indicando esto.
Si el instrumento tiende a deflexionar "al contrario", invierta la conexión de sus terminales.
Para usar el instrumento basta conectar el parlante a prueba entre las pinzas. Elija la escala que dé la deflexión para la mitad de la escala.
Vea que para los parlantes comunes no se obtienen exactamente las mismas lecturas, aunque sean en principio de la misma impedancia, ya que existe una buena tolerancia en este caso. Esto va a ocurrir principalmente en función de los diámetros de los parlantes, pero la diferenciación entre los tipos será perfectamente posible.

Publicado originalmente en 1988



