En las aplicaciones modernas como las que envuelven vestibles, IoT, comunicaciones de gama larga, inalámbrica y otras, amplificadores operacionals con características especiales son indispensables. En este artículo recogemos una serie de circuitos con amplificadores operacionales RRO y RRIO, de tipos que se pueden encontrar en la Mouser Electronics (www.mouser.com).
Como hemos visto en el ART279S (lo que significa Rail-to-Rail) los amplificadores operacionales RRO son tipos especiales cuya tensión de salida puede viajar entre los valores de la alimentación, lo que no ocurre con los tipos comunes en que la banda de excursiones de salida es más estrecha.
De la misma forma, en el ART727S (Conozca los Amplificadores Operacionales RRIO), existen tipos de amplificadores operacionales en los que tanto la tensión de salida puede viajar en toda la gama de tensiones de alimentación y también acepta en su entrada tensiones en la misma banda.
En la Mouser Electronics se pueden encontrar diversos tipos de RRO y RRIO que encuentran aplicaciones principalmente en los proyectos alimentados por batería (Baja Tensión). Seleccionamos algunos circuitos de aplicaciones importantes.
Para más información sugerimos acceder al sitio de Mouser y en la búsqueda de componentes consultar directamente el datasheet de cada uno.
Convertidor Tensión para Corriente con el OPA188 (RRO)
El amplificador operacional OPA188 de Texas Instruments es del tipo RRO que se indica para aplicaciones en instrumentación. En la figura 1 tenemos un circuito de un convertidor "High Side" (lado positivo de la alimentación) que convierte tensiones en corrientes en el rango de 0 mA a 100 mA. El rango de tensiones de entrada es 0 a 2 V. La tensión de alimentación es de 5 V. El datasheet de este amplificador está en: http://www.ti.com/lit/ds/symlink/opa188-q1.pdf .

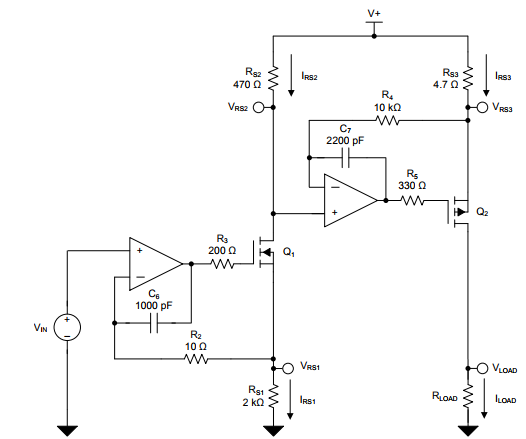
Amplificador para instrumentación (INA) con el OPA188-Q1
Esta es otra aplicación para el amplificador operacional OPA188-Q1, del tipo RRO de Texas Instruments con alimentación simétrica de 15 V. El circuito es un front-end de precisión con alta impedancia de entrada y alta tensión para ser usado en instrumentación. Puede obtenerse más información en el datasheet en: http://www.ti.com/lit/ds/symlink/opa188-q1.pdf . Con el uso del INA159 el circuito proporciona la atenuación que permite interfaz con convertidores analógicos a digitales de 3,3 o 5 V. La figura 2 muestra el circuito de esta aplicación.

Amplificador Inversor Automotriz con el LMV551-Q1
Este amplificador operacional para uso automotriz de Texas Instruments es del tipo RRO y tiene una banda pasante para ganancia unitaria de 3 MHz. Especificado para operar con 2,7 y 5,5 V tiene una corriente de alimentación de sólo 37 uA. En la figura 3 tenemos el circuito y más informaciones se pueden obtener directamente en su datasheet en: http://www.ti.com/lit/ds/symlink/lmv551-q1.pdf . El CMRR es de 93 dB y en la aplicación de la figura la ganancia es 100. La envoltura de este componente es DCK de 5 pinos.

Filtro Sallen-Key Pasa Bajas de 1 kHz con el LMV551-Q1
Sugerido en el propio datasheet de Texas Instruments, este filtro pasa bajas tiene las frecuencias determinadas por la red de realimentación. Más información se puede obtener directamente en el datasheet en: http://www.ti.com/lit/ds/symlink/lmv551-q1.pdf . El circuito está en la figura 4. El operacional es del tipo RRO.

Filtro Pasa-Bajas con el Amplificador Operacional RRIO OPA316-Q1
El amplificador operacional OPA316-Q1 de Texas Instruments es del tipo CMOS con entrada y salida Rail-to-Rail (RRIO). En la figura 5 tenemos un circuito de filtro paso-bajas de 1 polo según lo sugerido en el propio datasheet del componente que se puede acceder en: http://www.ti.com/lit/ds/symlink/opa316-q1.pdf . La fórmula para calcular los componentes en función de la frecuencia se da junto al diagrama. El filtro es del tipo Sallen-Key.

Convertidor de entrada simple para salida diferencial - OPA316-Q1
El circuito mostrado en la figura 6 hace uso del amplificador operacional RIO OIPA316-Q1 de Texas Instruments. Se puede acceder al datasheet completo de este componente en: http://www.ti.com/lit/ds/symlink/opa316-q1.pdf . El circuito convierte una entrada simple de 0,1 V a 2,4 V en una salida diferencial de +/- 2,3 V utilizando una fuente simple de 2,7 V. El rango de tensiones de salida está intencionalmente limitado para maximizar la velocidad linealidad.

Controlador ADC con el amplificador operacional RRIO LTC6262
El circuito de la figura 7, con el amplificador operacional RRIO LTC6261 / 6262 o 6263 de Linear (ahora ANIGITECH) es indicado para operación como paso de entrada de ADCs, El operacional de 30 MHz tiene un consumo de sólo 240 uA y puede ser alimentado por tensiones de 1,8 a 5,25 V. Este funcionamiento se suministra en envoltorio TSOT-23 de 8 pines y también term, versiones dual y quad.

Filtro Butterworth pasa bajas de tercer orden con el LTC6261
Tenemos en la figura 8 un circuito de un filtro de tercer orden Butterworth usando el amplificador operacional TLC6261 de Linear (ahora empresa de Analog Devices). El circuito opera con una fuente simple de 3,3 V y los componentes de las redes RF determinan la frecuencia de corte que para los valores dados es de 100 Hz.

Controlador de puente para amplificador de auriculares con el LTC6261
El circuito de la figura 9 es sugerido por Linear (ahora Analog Devices) en el propio datasheet del componente que se puede acceder en el enlace https://www.mouser.com/ds/2/609/626123fa-1265818.pdf . El circuito puede excitar directamente un auricular con alimentación de 3,3 V y la impedancia del auricular puede oscilar entre 32 ohms y 300 ohms. La potencia es de 100 mW.

En el enlace https://www.mouser.com/Semiconductors/Amplifier-ICs/_/N-4frvm?Keyword=RRIO&FS=True de Mouser Electronics el lector encontrará una amplia relación de amplificadores operacionals RRIO y escribiendo RRO en la búsqueda también de este tipo con acceso a los datasheets donde existen circuitos de ejemplos de aplicación.



