Para los que les gusta editar sus propias cintas, realizar trabajos de "public address", utilizan sistemas de sonido para animación de fiestas, reuniones o conferencias o aún operan emisoras experimentales de radio y un circuito de efectos indispensable: un doble vox que permite bajar automáticamente el fondo musical o aún cortarlo cuando se habla ante uno o dos micrófonos, con acción totalmente independiente. El circuito de conmutación presentado opera por la voz lo que quiere decir que una vez ajustado, bajar el volumen de la música para hablar o cortarla es una operación automática que no requiere la intervención de operadores.
Los "vox" son claves operadas por la voz. En los transmisores se utilizan para conmutar automáticamente la función de recepción para transmitir por la acción de la propia voz del operador.
La clave de "cambio" o PTT se elimina, o al menos dejada fuera de acción.
Un circuito de vox más complejo sin embargo puede ser útil herramienta en la obtención de efectos especiales para la edición de cintas, en sistema de audición pública (servicios de altavoz o public address) e incluso en pequeñas emisoras.
El circuito de vox que presentamos, teniendo como base el Módulo de Control publicado en este sitio presentando características especiales que le confieren una gran versatilidad.
Este aparato consiste básicamente en un par de mezcladores y preamplificadores sensibles y un sistema de conmutación temporizado con dos relés.
En la entrada podemos conectar dos micrófonos y otra fuente de señal cualquiera como un tocadiscos o una cubierta de cubierta que proporcione la música de fondo.
Hay varios ajustes: dos de ellos son para el nivel de señal de los micrófonos mezclándolo con la música de fondo, normalmente en un nivel más bajo.
Un tercer ajuste es para el nivel de conmutación de cada canal, elevando así el nivel de la música a la normalidad cuando el micrófono se desactiva lo que se realiza automáticamente unos segundos después de dejar de hablar delante de él.
Tenemos finalmente los ajustes del disparo de la conmutación que determinan la intensidad de la voz que conmuta el sonido de la música alta a la voz con fondo musical, (figura 1).

El circuito y alimentado con una tensión de 6 V y admite micrófonos de prácticamente todos los tipos: desde los magnéticos o dinámicos de baja impedancia hasta los cerámicos de alta impedancia.
Para las fuentes de señal tenemos también la posibilidad de usar tocadiscos, tocadiscos, receptores y otros medios modernos como CD players, la salida de sonido de la computadora, etc.
COMO FUNCIONA
El aparato consta de dos canales idénticos que, en algunas aplicaciones, se pueden utilizar en conjunto.
Así, analizando uno de los canales lo que se diga valdrá para el otro.
Tenemos entonces un preamplificador bastante sensible que utiliza un transistor común de efecto de campo de unión (JFET) BF245 y un transistor con BC548 el cual eleva la intensidad de la señal del micrófono para la excitación del amplificador conectado en la salida, sistema de grabación o incluso transmisor.
La impedancia de entrada de este preamplificador es de 100 kohms, lo que significa la posibilidad de usar muchos tipos de fuentes de señales incluso de baja impedancia, dado el aumento de las etapas.
La señal de salida de este preamplificador tiene dos rumbos: el primero es la salida del aparato, pasando por los contactos NA (normalmente abiertos) de un relé.
Esto significa que la señal sólo pasará a la salida si el relé se energiza.
El segundo rumbo, a través de un capacitor de 220 nF es un sistema de amplificación con dos transistores complementarios.
La señal recibe entonces una fuerte amplificación que sirve para el disparo de un multivibrador monoestable con el circuito integrado 555 que forma parte del Módulo de Control (ver artículo en el sitio).
Este monoestable tiene un período de atracción corto, ajustado en un trimpot y seleccionado en una llave para ser del orden de poco menos de 2 segundos.
La salida del monoestable a través de su perno 3 se aplica a la base de un transistor que excita el relé.
Por lo tanto, con un ajuste conveniente de todo el sistema tenemos el siguiente comportamiento conjunto: en la ausencia de sonido en el micrófono, es decir, sin nadie hablar, el relé permanece abierto y pasa directamente a la salida de la señal de la entrada auxiliar (A o B) para la salida. El nivel de señal en la salida se puede ajustar en un pote (P1 o P4).
En el momento en que hablamos en el micrófono, el relé cierra sus contactos y así se mantiene, pues el corto intervalo entre las palabras no es suficiente para permitir el desarme (este intervalo es dado por el tiempo del monoestable).
Con el relé cerrado, entra el sonido del preamplificador, es decir, del propio micrófono que pasa la salida, cortando la señal de la entrada auxiliar.
Tenemos aquí dos posibilidades de uso que se analizan de manera independiente en el diagrama: la primera consiste simplemente en el corte del sonido auxiliar con la entrada del sonido del micrófono, lo que se logra con la disposición mostrada para el canal A.
Para que tengamos todavía el sonido de fondo de la entrada auxiliar, pero con menor nivel sobreponiendo a él el sonido del micrófono, tenemos la disposición del canal B en que existe un potenciómetro más (P5) que ajusta el nivel de fondo.
Una disposición similar se puede añadir al canal A, si así lo desea el lector.
Para que tengamos la acción de los dos micrófonos en una misma salida, basta realimentar la salida A con la entrada B, es decir, hacer la conexión mostrada en la figura 2.

Es muy importante observar que, como trabajamos siempre con señales de baja intensidad la captación de ruidos debe ser prevenida con la utilización de hilos blindados.
La fuente de alimentación se puede obtener de 4 pilas, para una operación móvil o reductor de 12 a 6 V (también podemos alimentar con 12 V intercambiando simplemente los relés por los tipos de 12 V o bien con el circuito de la figura 3.

El transformador tiene devanado primario para las dos redes (110/220 V) y secundario de 9 + 9 V con corriente de al menos 500 mA.
El circuito integrado 7806 deberá estar dotado de un radiador de calor.
El alto valor del capacitor de filtro garantiza un buen filtrado y la no introducción de zumbidos.
MONTAJE
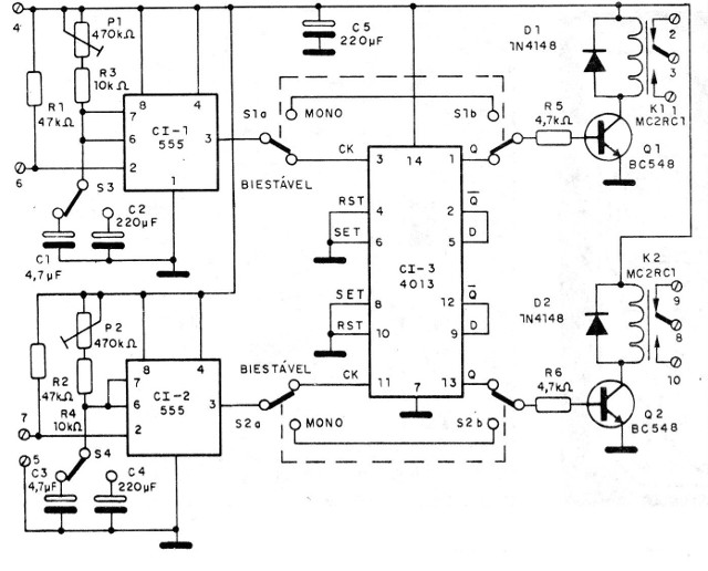
En la figura 4 tenemos el diagrama básico del sistema, observándose que el Módulo de Control (MEC118) está representado en un rectángulo.

El diagrama del módulo de control se muestra en la figura 5 y los lectores interesados también pueden consultar el artículo.

En la figura 6 tenemos la placa del circuito impreso del sistema, excepto la placa de Módulo de Control.

La placa de módulo de control se muestra en la figura 7.

Los componentes son todos comunes pero algunos cuidados garantizan el perfecto funcionamiento del aparato, principalmente en su elección e instalación.
Los transistores de efecto de campo usados son los BF245 (Philips) pero equivalentes como el MPF 102 pueden ser usados. Cuidado con el manejo de estos componentes, pues el simple toque en el terminal de puerta en un día seco puede causar descargas estáticas que dañan el componente.
Los demás transistores son NPN de uso general, dando preferencia a los BC548 pero equivalentes pueden ser usados. Observamos que Q5 y Q6 son PNP de uso general y equivalentes del BC558 pueden ser usados.
Los potenciómetros pueden ser todos lineales comunes sin llave, pero los potenciómetros de registro también funcionan normalmente.
Los capacitores electrolíticos deben tener una tensión mínima de trabajo de 6 voltios y los demás son cerámicos o de poliéster con tensión a partir de 25 voltios.
Los resistores son todos de 1/8 o 1/4 W con un 10% o 20% de tolerancia.
Para las entradas y salidas se deben utilizar los jack de acuerdo con el tipo de conector del equipo de sonido utilizado y también de los micrófonos.
Los chasis tipo P2 y RCA son los más comunes.
Para la conexión al circuito se deben utilizar cables blindados con las mallas a tierra (conectadas al negativo de la fuente).
Para la construcción del módulo de control los cuidados principales son:
Utilice sockets para los relés y circuitos integrados.
Los capacitores tienen una tensión mínima de 6 V.
Las llaves conmutadoras son del tipo utilizadas en placa de circuito impreso en miniatura de 2 x 2.
Los resistores son de 1/8 W x 10 o 20%.
Los transistores son BC548 o equivalentes y los diodos 1N4148 o equivalentes de silicio.
Para la fuente los capacitores tienen tensión de trabajo de 16 V para C1 y 12 V para C2.
El montaje en la caja metálica que debe estar debidamente ligada al negativo de la fuente para servir de blindaje es recomendable dada la sensibilidad a los zumbidos que el sistema presenta.
PRUEBA Y UTILIZACIÓN
Para la prueba bastará conectar la alimentación de las entradas MIC1 o MlC2 a un micrófono.
La salida A o B debe conectarse a la entrada de un amplificador y en la entrada A debemos conectar una fuente de señal como, por ejemplo, una cubierta, una grabadora o incluso una radio.
Entonces ajustamos P1 para que el nivel de señal del amplificador sea normal, sin distorsión (P4 si se utiliza la entrada B).
El potenciómetro P6 (o P7) debe ajustarse para que el relé mantenga los contactos abiertos, es decir, sin el sonido del micrófono y el sonido de las entradas auxiliares (A o B).
A continuación, al mismo tiempo que hablamos delante del micrófono, abrimos P2 (o P3) y ajusta P6 (o P7) para que se cierre con el sonido.
El módulo de control debe estar con la llave S1 (o S2) en la posición mono y los trimpots P1 y P2 en la posición de menor resistencia.
S3 y S4 deben estar en la posición que coloca los capacitores menores (4,7 uF) en el circuito.
Comprobado el ajuste de los dos pasos es sólo usar, recordando que para el caso de uso de P5 este debe ser ajustado a un nivel de sonido de fondo menor que el del micrófono.
Si la aparición de ronquidos o ruidos comprueba los blindajes de todos los hilos y el filtrado de la fuente.
El tiempo de vuelta a la música cuando el sonido del micrófono cesa debe ajustarse en los trimpots del módulo de control.
Para tiempos más cortos, reduzca el valor del capacitor.
a) Circuito básico
Q1 y Q2 - BF245 - transistores de efecto de campo
Q3, Q4, Q7 y Q8 - BC548 - transistores NPN de uso general
Q5 y Q6 - BC588 -transistores PNP de uso general
P1, P2, P3, P4 y P5 - 100 k ohms - potenciómetros simples
P6 y P7 - 220 k ohms - potenciómetros simples
C1, C2, C3, C4 y C11 - 100 nF (104 o 0,1) - capacitores cerámicos o de poliéster
C5 y C6 - 22 uF x 6 V - capacitores electrolíticos
C7 y C8 - 10 uF x 6 V - capacitores electrolíticos
C9 y C10 - 220 nF (224 o 0,22) - capacitores cerámicos o de poliéster
C12 - 100 uF x 6 V - capacitores electrolíticos
R1 y R2 - 47 k ohms x 1/8 W - resistores (amarillo, violeta, naranja)
R3 y R4 - 10 k ohms x 1/8 W - resistores (marrón, negro, naranja)
R5 y R6 - 4,7 k ohms x 1/8 W - resistores (amarillo, violeta, rojo)
R7 y R8 - 1 k ohms x 1/8 W - resistores (marrón, negro, rojo)
R9 y R10 - 1 M ohms x 1/8 W - resistores (marrón, negro, verde)
R11 - 100 k ohms x 1/8 W - resistor (marrón, negro, amarillo)
b) Fuente de alimentación
CI-1 - 7806 - circuito integrado regulador de tensión
LED - LED rojo común
D1 y D2 - 1N4002 o equivalentes - diodos rectificadores
T1 - transformador con primario de 110/220 V y secundario de 9 + 9 V con 500 mA o más de corriente
S1 - interruptor simple
S2 - Llave 110/220 V (1 polo x 2 posiciones deslizante)
F1 - 1A - fusible
R1 - 1,2 k ohms x 1/4 W - resistor (marrón, rojo, rojo)
C1 - 2 200 uF x 16 V - capacitor electrolítico
C2 - 100 uF x 12 V - capacitor electrolítico
Varios: cable de alimentación, placa de circuito impreso, radiador de calor para el circuito integrado, etc.
c) Módulo de control
CI-1 y CI-2 - 555 - circuitos integrados
CI-3 4013 - circuito integrado CMOS
QI y Q2 - BC548 o equivalentes -transistores NPN de uso general
D1 y D2 - 1N4148 o equivalentes - diodos de silicio
P1 y P2 - 470 k ohms o 1 M ohms - trimpots
S1, S2, S3 y S4 - Llaves de 2 polos x 2 posiciones (H) deslizantes para montaje en placa de circuito impreso
K1 y K2 - micro-relé para 6 V (12 V)
R1 y R2 - 47 k ohms x 1/8 W - resistores (amarillo, violeta, naranja)
R3 y R4 - 10 k ohms x 1/8 W - resistores (marrón, negro, naranja)
R5 y R6 - 4,7 k ohms x 1/8 - resistores (amarillo violeta, rojo)
C1 y C3 - 4,7 uF x 6 V - capacitores electrolíticos
C2, C4 y C5 - 220 uF x 6 V - capacitores electrolíticos
Varios: barra de 10 terminales con tornillos, placa de circuito impreso, soporte para los integrados y relés (DIL de 14 pines, 8 pines) y 16 pines para los relés cable de alimentación, caja para montaje, soldadura, hilos, clavijas de entrada y salida, cables blindados. botones para los potenciómetros y otros.



