Hay muchas ocasiones en que los circuitos capaces de producir sonidos potentes necesitan ser utilizados. Podemos citar como ejemplos las alarmas, sistemas de aviso o llamada, sistemas de efectos sonoros para espectáculos o desfiles y muchos otros. Es claro que para cada aplicación puede ser necesario un tipo de sonido, y las posibilidades que la electrónica ofrece en este campo son ilimitadas. Es por eso que las sirenas o sistemas de efectos sonoros se pueden encontrar en gran cantidad en nuestro sitio.
¿Qué circuito elegir es un problema, principalmente cuando están esparcidos por muchas revistas que deben ser consultadas.
En este artículo enfocamos un conjunto de sistemas de producción de sonidos que pueden ser fácilmente experimentados en una matriz de contactos antes de hacer la elección.
Básicamente, una sirena es un oscilador que puede o no ser modulado manualmente o por un segundo oscilador. El proceso de modulación y la frecuencia del oscilador determinan el tipo de sonido que se producirá, ya partir de ahí tenemos decenas de opciones para un proyecto.
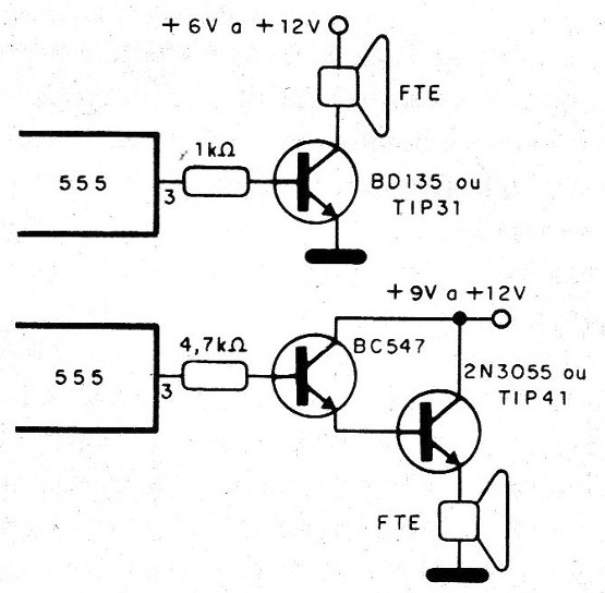
Los osciladores más utilizados en estos proyectos son los que utilizan dos transistores complementarios, un transistor unijuntura o un integrado dedicado, en el caso el famoso 555, según las configuraciones mostradas en la figura 1.

Los tres circuitos tienen señales cuyas frecuencias no sólo cubren toda la pista de audio, sino que también pueden operar lentamente para hacer la modulación.
Sin embargo, las potencias de estos osciladores varían bastante, lo que significa que eventualmente necesitamos utilizar amplificadores adicionales para excitar un altavoz u otro tipo de transductor.
Así, en el caso del unijuntura, la potencia es muy baja, consistente en pulsos de poca intensidad que no sirven para excitar con buen rendimiento un altavoz.
En el caso del 555, la excitación que obtenemos es relativamente pequeña, ya que la impedancia de salida de este componente está alrededor de 100 ohmios y su corriente máxima es de 200 mA.
El oscilador con dos transistores complementarios tiene una potencia mayor y, con alimentación de 12 V o más, puede excitar con algunos vatios hasta un altavoz de buen rendimiento.
Hay varias posibilidades para amplificar la señal de estos osciladores y que se utilizan en proyectos de sirena.
Para el caso de un 555 podemos usar uno o dos transistores amplificadores, como muestra la figura 2.

Estos circuitos pueden proporcionar algunos cientos de miliwatts a algunos vatios, dependiendo de la tensión de alimentación.
Como su rendimiento no es muy alto, traernos una buena parte de la potencia convertida en calor, lo que exige disipadores para los transistores.
Por supuesto, los amplificadores más eficientes pueden usarse como, por ejemplo, los que utilizan potentes integrados.
Como muchas de estas sirenas prevén alimentación con 6 o 12 V, los circuitos sugeridos son para estas tensiones.
En la figura 3 tenemos una etapa de potencia de alto rendimiento en puente, que permite excitar con gran eficiencia un altavoz pesado a partir de 12 V.

El compuesto debe estar dotado de un buen radiador de calor, y los resistores son de 1/8 o 1/4 W. Los operacionales electrolíticos son para 16 V o más si la alimentación es de 12 V. Un fusible de protección de 3 o 4 A debe establecerse en la entrada.
Pasamos ahora a la colección de sirenas.
CIRCUITO 1
Este circuito ya incorpora la etapa de amplificación, pues el oscilador es del tipo de potencia, que puede excitar con hasta algunos vatios un altavoz pesado.
El transistor de salida puede ser el TIP32 o BD136, que debe estar dotado de radiador de calor. La modulación es del tipo manual.
En la figura 4 tenemos el diagrama esquemático.

Presionando el interruptor de presión S1, el operacional C1 se carga lentamente, polarizando así el oscilador, que inicia la operación con sonido grave y se va suavemente más agudo.
Cuando el interruptor de presión se suelta, el operacional se descarga y el sonido pasa suavemente de agudo a grave hasta que se detenga.
El operacional C2, de realimentación del circuito, determina la frecuencia media del sonido, junto con los resistores de carga y descarga.
Dependiendo de la aplicación, los resistores pueden ser sustituidos por trimpots de 100 k ohms en serie con resistencias de 10 k ohms, y el operacional puede tener valores entre 22 nF y 100 nF.
De la misma forma podemos cambiar el tiempo de ascenso y descenso del sonido, o sea, el efecto de modulación, con la utilización de operacionales electrolíticos par0a C1 en el rango de 22 u a 220 uF.
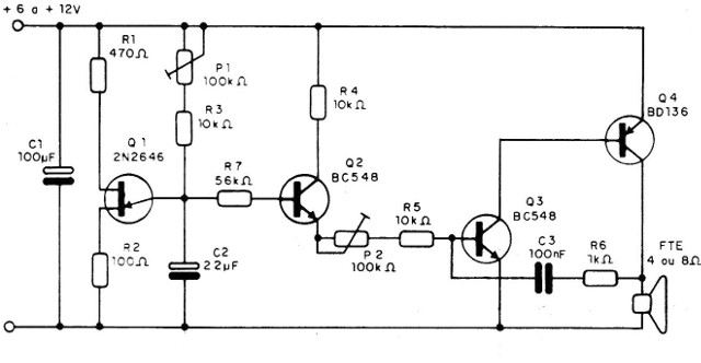
CIRCUITO 2
El mismo oscilador básico de audio de la versión anterior puede ser modulado automáticamente por un oscilador de relajación con transistores unijuntura.
El circuito de la figura 5, que puede funcionar satisfactoriamente con tensiones de 6 a 12 V y, con la utilización de transistores potentes para Q4 (como un TIP32 o incluso TIP42), incluso con tensiones, más altas, de 15 o 18 V.

Este circuito tiene dos ajustes: en P1 tenemos la velocidad o frecuencia de la modulación.
Las variaciones diferentes de las obtenidas en la banda proyectada pueden ser obtenidas con el cambio de C2.
Los resistores son todos de 1/8 o 1/4 W, y los operacionales electrolíticos tienen tensiones de trabajo que dependen de la alimentación. El operacional C3 puede ser de poliéster o cerámico, y de él depende la gama de variación del tono, ajustada en P2.
Finalmente, este operacional puede ser cambiado en el rango de 22 nF hasta 220 nF, recordando que los valores más altos producen los sonidos más graves.
El altavoz debe tener buen rendimiento, ser pesado, con 4 ó 8 ohmios de impedancia y por lo menos 10 cm de diámetro.
CIRCUITO 3
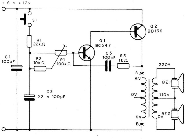
Este circuito es de una sirena con modulación manual que, en lugar de excitar un altavoz, excita buzzers piezoeléctricos de alto rendimiento o incluso tweeters piezoeléctricos (sin el transformador interno).
En la figura 6 tenemos el diagrama completo de esta sirena.

La utilización de un transformador permite obtener una señal de tensión elevada capaz de proporcionar mucho mayor rendimiento para los transductores indicados.
El transformador tiene devanado primario de 110/220 V y secundario de 6 + 6 V, con corrientes de 100 a 250 mA. El ajuste del efecto se obtiene en el trimpot de 100 k ohmios.
Cuando presionamos S1 el operacional C1 se carga, lo que lleva al oscilador a entrar en funcionamiento con la producción de un sonido cada vez más agudo.
Cuando suelta S1 el operacional se descarga y el sonido se vuelve cada vez más grave hasta que se detenga completamente.
Los operacionales C1 y C2 son electrolíticos para tensiones un poco mayores que las usadas en la alimentación, y C3 y pueden ser tanto p de poliéster como cerámico.
El valor de C3 se puede cambiar en el rango de 22 nF a 220 nF para encontrar el que proporcione un rango de variaciones coincidente con el que el transductor utilizado tenga un máximo rendimiento.
CIRCUITO 4
Nuestro cuarto circuito utiliza integrados 555 y una etapa de amplificación con transistores, conforme podemos observar por el diagrama de la figura 7.

El integrado CI1 funciona como un asequible muy lento, que es responsable de la modulación, controlando la operación del segundo integrado (C12), que es un astillero responsable de la producción de la señal de audio.
En el primer caso la frecuencia de modulación es fija, determinada por R1, R2 y C1, pero nada impide que se utilice un trimpot de 100 k ohms, en serie con un resistor de 10 k ohms, en lugar de R1 o R2 y así podamos y que no es suficiente.
Para el segundo oscilador, que produce el tono de audio, tenemos un ajuste hecho en P1.
La señal producida es un sonido intermitente de frecuencia fija, similar a un bip, lo que es diferente de las sirenas hasta ahora descritas, en las que tenemos variaciones tonales. La modulación, en este caso, se hace por la interrupción del sonido.
La salida de audio modulada por interrupciones se aplica a un paso amplificador con dos transistores.
El primero, un BC547, funciona como controlador, y el segundo como salida de potencia, excitando directamente un altavoz de buen rendimiento.
Para el caso del 2N3055, que tiene buena potencia, la carga puede ser de 2 ohmios, obteniéndose con ello mayor potencia, principalmente en el caso de la alimentación con 12 V.
Tanto el TIP42 como el 2N3055 deben montarse en un buen radiador de calor.
Los resistores son todos de 1/8 o 1/4 W y los operacionales electrolíticos deben tener una tensión de trabajo de acuerdo con la alimentación. C2 se puede cambiar en el rango de 10 nF, hasta 47 nF si es necesario generar sonidos más graves.
CIRCUITO 5
En el caso de los buzzers, el circuito de la figura 8, que posee un modulador por interrupción, con un 555 y un oscilador de audio con dos transistores conectados a un transformador, para elevar la tensión de la señal y con ello la impedancia, para mayor rendimiento.

Este circuito genera un tono único interrumpido a intervalos regulares.
Podemos ajustar el trimpot P1 para que la frecuencia media del sonido sin el operacional C3 sea la que dé mayor rendimiento para el transductor.
Sin embargo, con el aumento de C3 podemos tener una modulación en frecuencia. La profundidad de la modulación depende tanto del valor de C3 como del ajuste de P1.
Este circuito es de menor potencia, siendo alimentado con una tensión de 6 V, que puede ser obtenida de 4 pilas pequeñas, medianas o grandes.
El transformador de bobinado primario para tensiones de 110/220 V y secundario de 6 + 6 V con corrientes entre 100 y 250 mA.
Ver que se han conectado dos buzzers, pero nada impide que el devanado de 110 V sea usado solo, excitando sólo un bocadillo.
Los resistores son todos de 1/8 o 1/4 W y los electrolíticos para 6 V o más.
El operacional C4 puede tener valores en el rango de 22 a 100 nF y ser tanto del tipo cerámico como de poliéster.
Para una alimentación con 12 V sugerimos el cambio de Q2 por un TIP32 con radiador de calor, pero debe verificarse la tensión máxima admitida en el buzzer empleado.



