Temporizaciones largas son útiles para diversos tipos de aplicaciones como, por ejemplo, el control de filtros de piscinas, aeración de acuarios, invernaderos, etc. El aparato que describimos en este artículo puede ser ajustado para un tiempo máximo de 45 horas, y tiene como recurso importante la posibilidad de ser desactivado por sensores externos. El circuito es capaz de controlar cargas de hasta 10 A (1 100 W en la red de 110 V), y utiliza componentes de bajo costo.
El temporizador que describimos en este artículo posee varias características importantes, además de barrer una gama de tiempos que lo hace útil en una infinidad de aplicaciones prácticas.
Entre las principales características de aparato, destacamos las siguientes:
- Enciende o apaga una carga externa al final del tiempo programado; el Auto-apagado al final de la temporización;
La temporización puede ser interrumpida en cualquier momento por la señal enviada por sensores externos;
- Cobre un rango de 3 minutos a 45 horas;
- opera tanto en la red de 110 V como 220 V, dependiendo sólo de la elección del transformador.
Como el circuito tiene base de tiempo analógica, la precisión en la temporización depende exclusivamente del ajuste.
Muchas son las aplicaciones que se pueden dar al temporizador como, por ejemplo:
Desconexión de un televisor después de cierto tiempo, para quien suele dormir y olvidar el aparato conectado;
Apagado o accionamiento de luces de balcón después de un cierto tiempo programado;
Desconexión de electrodomésticos que necesiten funcionar por un tiempo determinado, como por ejemplo calentadores, aparatos de aire acondicionado (siempre que exijan menos de 10 A) etc; V
Control de baños de placas de circuito impreso o exposición de películas fotográficas.
Características
Tensión de entrada / salida: 110/220 Vca
Tensión de alimentación del sector de baja tensión: 12 V
Potencia consumida: 5 W
Carga máxima controlada: 10 A
Rango de temporización: 3 min. a 45 h
Tipos de sensores de entrada: resistivos
Componentes: 4 Cls y 2 transistores
Como funciona
El circuito integrado 555 (timer) ha sido el más utilizado en el proyecto de temporizadores. Sin embargo, este componente tiene algunas "deficiencias" que lo hacen inestable para temporizarse por encima de 30 minutos.
Estas temporizaciones requieren capacitores de valores elevados, que siempre presentan fugas que comprometen la precisión de las temporizaciones.
Un medio de obtener temporizaciones mayores, sin comprometer esta característica, pero operando en su límite, consiste en la utilización de circuitos divisores.
Esta idea es justamente aprovechada en nuestro proyecto, que tiene el diagrama de bloques mostrado en la figura 1.

En este circuito el 555 funciona como un oscilador muy lento, con un ciclo cada 3 minutos en la posición de temporización de hasta 4 horas y media, y cada 30 minutos (valor máximo) en la posición de hasta 45 horas.
El ajuste de este ciclo justamente determina la precisión del temporizador, lo que también está ligado a la calidad de los componentes usados.
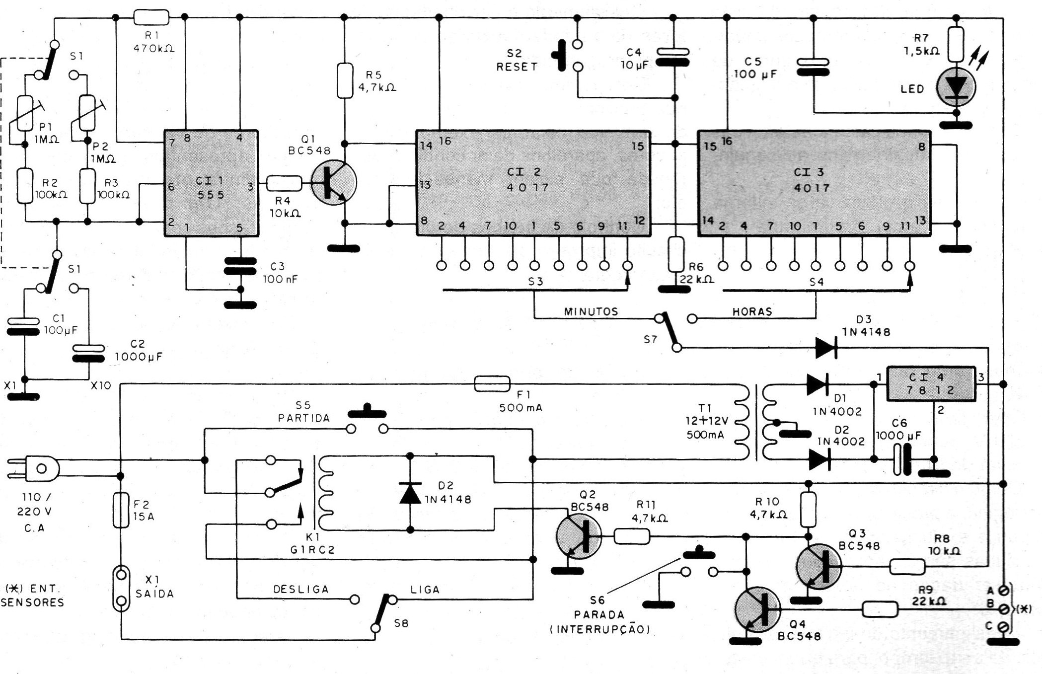
En la figura 2 damos el diagrama completo del aparato.
Las muñecas generadas por el 555 astas se llevan a dos circuitos integrados 4017 conectados en cascada. Estos integrados no son más que "prolongadores de tiempo" o divisores de frecuencia.
En lenguaje más simple podemos decir que estos circuitos 4017 cuentan los pulsos, distribuyéndolos por sus salidas conforme a su numeración o orden de llegada.
En resumen, estando la primera salida accionada en la situación "cero" (lo que está garantizado por el circuito de reset formado por R6 y C4, y que no se utiliza en nuestro caso), al llegar el primer pulso el contador hace que la salida siguiente, o primera salida usada, vaya al nivel alto, y la salida anterior al nivel bajo.
Con el segundo pulso, la segunda salida utilizada se activa y la anterior desactivada y así sucesivamente, hasta la última.
En la última salida, el pulso que la desactiva reinicia el ciclo por el accionamiento de la salida "cero", como indica la tabla 1, y al mismo tiempo se aplica a un paso similar con otro 4017.

En el caso de que se produzca un cambio en el valor de la energía eléctrica, se debe tener en cuenta que, en el caso de que se produzca un error,
Como las pulsos de activación del 4017 ocurren en la transición del 555 del nivel alto al bajo, y necesario un inversor formado por O1 para garantizar la producción del primer pulso solamente después de 3 minutos de la alimentación conectada.
Si la llave S1 está en la posición que conecta el capacitor de 1 000 uF tendremos el rango máximo, y los pulsos se producirán a razón de 1 cada 30 minutos.
En el primer integrado, entonces, conforme la posición de la llave S3 tendremos temporizaciones de hasta 27 minutos (para S1 en la posición de 3 minutos) o 270 minutos (para S1 en la posición de 30 minutos).
Si ahora consideramos la última salida del primer 4017, vemos que se producirá un pulso cada 30 minutos o cada 300 minutos, según la posición de S1.
Este pulso, sacado de la salida de reset, sirve para formar un ciclo de funcionamiento del segundo integrado 4017.
En el segundo 4017 tenemos entonces la posibilidad activación de 9 salidas, con la diferencia de que los intervalos serán de media hora o 300 minutos, según la posición de la llave S1.
Obtenemos en este circuito integrado la temporización máxima de 4,5 a 45 horas. Entonces, la elección de los intervalos de tiempo se puede realizar en uno o en otro.
Las llaves de selección de tiempos están conectadas al circuito de accionamiento de relés.
En este circuito, el relé se mantiene energizado hasta que el pulso de control del circuito integrado lo desconecte,se obtiene con la ayuda de dos transistores, y tiene una finalidad importante: el relé mantenido accionado por el intervalo de tiempo elegido también controla la alimentación del propio circuito del temporizador, de modo que, transcurrido el tiempo deseado, al abrir sus contactos el relé también apaga la alimentación del temporizador.
Si se hiciera el inverso, con la energización del relé al final de la temporización, tendríamos que mantener la alimentación del aparato incluso después de que termine la temporización.
Como se indica en la introducción, las aplicaciones del temporizador sólo están limitadas por la corriente máxima controlada por el relé, indicamos en el proyecto un relé de 10 A, lo que significa aproximadamente 1 100 W en la red de 110 V y 2 200 W en la red de 220 V.
Para cargas mayores, un segundo relé controlado por el primero puede ser usado, o incluso cambiado el relé original. El usuario debe prestar especial atención a esta condición si va a controlar aparatos de alto consumo como, por ejemplo, acondicionadores de aire.
La placa de circuito impreso para el montaje se muestra en la figura 3.

Los circuitos integrados deben montarse en los sockets, y el CI4 debe estar dotado de un radiador de calor.
Los diodos, así como los transistores, admiten equivalentes.
El transformador debe tener bobinado primario de acuerdo con la red local y secundaria de 12 + 12 V con al menos 500 mA de corriente.
El relé indicado es un contacto reversible para 10 A, pero relés equivalentes pueden ser usados, con corrientes conforme a la aplicación visada.
En caso de utilizar otro relé se debe realizar un cambio en el diseño de la placa de circuito impreso.
La llave S1 es de 2 polos x 2 posiciones, sirviendo para selección de pistas.
S2, S5 y S6 son interruptores de presión tipo NA, (normalmente abiertos).
S3 y S., son llaves rotativas de 1 polo x 9 posiciones. Como el tipo de 10 posiciones es más fácil de encontrar, se puede utilizar, dejando la última posición libre.
La clave S7, así como S8, es de 1 polo x 2 posiciones. Se prestará especial atención a la S8, que debe soportar la corriente de la carga, es decir, hasta 10 A.
Los trimpots P1 y P2 son comunes, pero si el usuario desea mucha precisión en el ajuste puede utilizar los tipos multivoltas, del mismo valor, alterando apenas el layout de la placa.
El circuito utiliza dos fusibles, siendo uno para proteger el temporizador y el otro la instalación del aparato alimentado. Observe los valores y cuidado para no cambiarlo a la hora de la instalación.
AJUSTES Y USO
El ajuste requiere un poco de paciencia, principalmente en la temporización mayor. Coloque las llaves S3 y S7 en el tiempo mínimo (véase la sugerencia de panel en la figura 4).

S1 debe estar en la temporización mínima, que coloca C4 en el circuito. Presionando S5 el relé debe atracar, para apagar después de unos minutos.
Presione S5 para nuevo arranque y, con ese procedimiento, cronometrando el tiempo transcurrido entre el cierre de los contactos del relé y su apagado, ajuste P4 para que el tiempo obtenido sea de 3 minutos.
Ahora (con mucha paciencia!) Coloque la llave S1 en la posición que conecta C2 y ajuste P2 para tener ciclos de 30 minutos. Recuerde que la precisión de estos ajustes dependerá de la precisión de las demás escalas.
Pruebe las escalas más grandes para comprobar si los trimpots necesitan nuevos ajustes.
Para utilizar el temporizador debemos conocer bien las funciones de los controles, que son:
S1 - Selecciona el rango de tiempos: máximo de 4,5 o 45 horas;
S3 - Rellena el aparato, es decir, vuelve el conteo a cero, en cualquier instante de la temporización;
S3 y S4 - Seleccionan los tiempos en las dos escalas posibles;
S5 - Enciende la unidad, dando inicio a la temporización;
S6 - interrumpe la temporización, apagando la alimentación del aparato;
S7 - Selecciona cuál de las temporizaciones, de S3 (minutos) o S4 (horas), está siendo usada;
S8 - Selecciona el modo de actuación del relé: si se enciende o apaga la carga externa al final de la temporización.
Un procedimiento de ejemplo de uso se da a continuación: vamos a suponer que deseamos apagar un televisor después de 2 horas y media.
a) Conectamos el enchufe del temporizador en la red de alimentación (toma):
b) Conectamos el enchufe del televisor en X4.
c) Colocamos S3 en el modo que se apaga al final de la temporización.
d) Colocamos S7 en la posición "horas".
e) Colocamos S4 en la posición x1.
f) Ajustamos S4 a la posición correspondiente a 2 horas y media (5 posiciones a la derecha, cada una de media hora).
g) Pulsamos el interruptor de presión S5, que arranca la temporización.
En este instante el relé atraca y el LED se enciende.
h) Sólo tiene que conectar el televisor y sintonizarlo en el canal deseado. Al final de la temporización, el temporizador y el televisor se apagarán automáticamente.
Para utilizar la entrada de sensores una idea interesante se muestra en la figura 5.

Con esta configuración, si duerme y alguien entra en su habitación, apagando la luz, el televisor y el temporizador interrumpir la temporización, apagándose automáticamente.
Si su temporizador está cerca de una lámpara o recibe su iluminación, si se apaga la temporización se detiene y todo se apaga.
Otros tipos de sensores pueden ser usados ??para interrumpir la temporización e incluso controles remotos, como muestra la sugerencia de la figura 6.

Semiconductores:
CI1 - 555 - circuito integrado temporizador
Cl2, Cl3 - 4017 - circuitos integrados CMOS
CI4, - 7812 - Circuito integrado regulador de tensión
Q1, Q2. Q3, Q4 - BC548 o equivalentes -transistores NPN de uso general.
D1, D2 - 1N4002 - diodos rectificadores de silicio
D3, D4 - 1N4148 - diodos de silicio de uso general
LED - LED rojo común
Resistores (1/8 W, 5%):
R1 - 470 k ohms
R2, R3 - 100 k ohms
R4, R8 - 10 k ohms
R5, R10, R11 - 4,7 k ohms
R6, R9 - 22 k ohms
R7 - 1,5 k ohms
P1, P2 - trimpots de 1 M ohms - ver texto
Capacitores:
C1, C5 - 100 uF - electrolítico de 16 V
C2 - 1 000 uF - electrolítico de 16 V
C3 - 100 nF - poliéster o cerámico
C4 - 10 uF - electrolítico de 16 V
C6 - 1 000 uF - electrolítico de 25 V
Varios:
S1 - Llave de 2 polos x 2 posiciones
S2. S5, S6 - Interruptores de presión NA
S3, S4 - Llaves giratorias de 1 polo x 9 posiciones
S7, S8 - Llaves deslizantes de 1 polo x 2 posiciones
T1 - Transformador con primario según la red de alimentación y secundario de 12 + 12 V x 500 mA
K1- Relé de 12 V
X1 - Toma de salida de fuerza
F2 - fusible de 500 mA
F2 - fusible de 15 A
Placa de circuito impreso, caja para montaje, cable de alimentación, soportes para los fusibles, hilos, soldadura, etc.




