La Linear Technology que se unió a Analog Devices en marzo de 2017 tiene en su LT3080-1 una opción de regulador de tensión de baja caída (LDO) que puede ser asociado en paralelo para mayores corrientes. Cada unidad tiene una corriente de 1,1 A con baja caída de tensión y cuya tensión de salida es determinada por un solo resistor.
Puede obtenerse más información en el sitio web de Mouser Electronics en https://br.mouser.com/search/refine.aspx?Ntk=P_MarCom&Ntt=113674586 donde también se puede acceder a otros componentes de la misma familia para la compra y el datasheet se puede acceder. en: http://www.mouser.com/ds/2/609/30801fc-1269537.pdf
El LT3080-1 tiene tensiones de entrada en el rango de 1,2 a 36 V y la caída de tensión es de sólo 350 mV. La corriente mínima de carga de 0,5 mA.
El circuito y estable con un condensador mínimo de cerámica de 2,2 uF y el envoltorio es de 8 patillas MSOP midiendo 3 x 3 mm solamente.
Las aplicaciones son las básicas de los reguladores LDO de alta corriente. Damos a continuación algunos circuitos prácticos sugeridos por el fabricante. Más circuitos se pueden obtener en el datasheet.
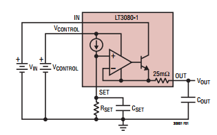
El primer circuito, mostrado en la figura 1, consiste en un regulador básico.

En este circuito, la resistencia Rset determina la tensión de salida, según el cálculo dado en el datasheet.
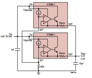
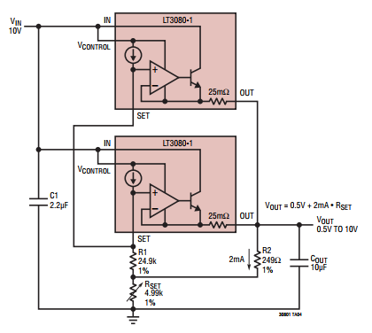
En la figura 2 tenemos el modo de conectar dos reguladores en paralelo para obtener mayor corriente de salida.

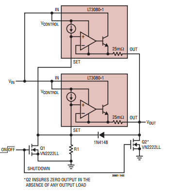
Para extraer la función del shutdown externo, Linear sugiere el circuito mostrado en la figura 3. En él tenemos dos reguladores LT3080-1 conectados en paralelo.

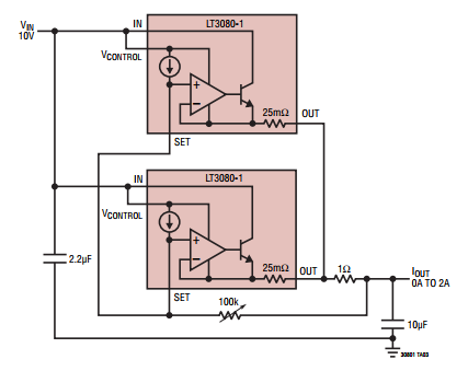
La figura 4 muestra el modo de implementar una fuente de corriente constante usando dos LT3080-1 en paralelo con una corriente que se puede ajustar entre 0 y 2 A.
La tensión de entrada en este caso es de 10 A. El ajuste es hecho por el potenciómetro de 100 k.

Finalmente tenemos el circuito de la figura 5 en que Linear sugiere el modo de usar un potenciómetro de bajo valor en el ajuste de tensión.




