La Linear Technology que se unió a Analog Devices en marzo de 2017 tiene en su línea de productos el LTC389x, un controlador DC / DC sincronizado step-down sincronizado. La línea de controladores LTC389x está disponible en Mouser Electronics en el enlace https://br.mouser.com/new/Analog-Devices/adi-ltc389x-controllers/ .
Los controladores DC / DC de esta serie pueden controlar un MOSFET de canal N de forma sincronizada en modo corriente y en frecuencias hasta 850 kHz. La tensión de puerta se puede programar a 5 o 10 V lo que permite utilizar MOSFETs con la máxima eficiencia.
La tensión de salida se puede programar entre 0,8 y 60 V y la banda de tensiones de entrada va de 4 V a 140 V.
Las aplicaciones sugeridas están en los sistemas de potencia de uso automotriz, industrial, sistemas operados por batería, telecomunicaciones, etc.
En la figura 1 tenemos un circuito de aplicación práctica.

Se trata de un regulador de 12 V x 5 A con entrada de 7 a 140 V usando el LTC3895.
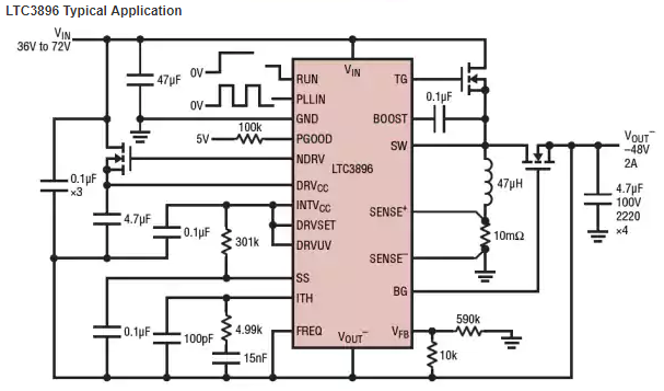
En la figura 2 tenemos un circuito de aplicación para el LTC3896.

Este circuito proporciona una tensión negativa de -48 V con corriente de 2 A a partir de entrada positiva de 32 a 72 V.



