Este amplificador es indicado para los proyectos de pequeños receptores de AM, VHF, intercomunicadores y otros dispositivos donde se necesita de audio a partir de pilas en una potencia que no supere 1 W. El proyecto es sugerido por National Semiconductor y se basa en el circuito integrado LM1895.
El artículo es de 1992. El integrado usado no es más común en el mercado en nuestros días.
El circuito integrado LM1895 consiste en un amplificador de audio diseñado para proporcionar 1 W de potencia en carga de 4 ohmios a partir de la alimentación de 6 V.
El rango de tensiones de alimentación, sin embargo, puede variar de 3 a 9 V lo que hace el circuito ideal para aplicaciones en las que tenemos pilas o baterías como fuente de alimentación.
El circuito integrado LM1895 se suministra en envoltorio DIL de 8 patillas y no necesita radiador de calor.
Los pocos elementos externos al circuito integrado facilitan el diseño y garantizan un excelente desempeño.
La ganancia de tensión del circuito presentado es 500 lo que es bastante elevado y permite su utilización con fuentes de señal muy débiles.
Basta sólo 4,2 mV de entrada para obtener plena potencia de salida.
CARACTERÍSTICAS
Rango de, tensiones de alimentación: 3 a 10 V
Corriente quiescente: 8 mA (tip)
Distorsión armónica total: 0,27% (tip)
Potencia de salida:
(6 V, 4 ohms) -1,1W
(9 V, 8 ohms) -1,1W
Impedancia de entrada: 150 k ohms (tip)
MONTAJE
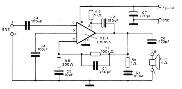
En la figura 1 tenemos el diagrama completo del amplificador.

En la figura 2 tenemos la disposición de los componentes en una placa de circuito impreso.

Los resistores son de 1/8 W o más y los condensadores electrolíticos para 12 V.
Los demás condensadores pueden ser cerámicos o de poliéster.
Para el circuito integrado recomendamos el uso de un zócalo DIL de 8 pines, lo que elimina el problema de calor en el proceso de soldadura y facilita el cambio.
El altavoz debe ser de buena calidad y su impedancia mínima de 4 ohms.
El capacitor Cs debe montarse lo más cerca posible del pasador 8 del circuito integrado.
PRUEBA Y USO
Para probar el aparato podemos hacer uso de fuente estabilizada y bien filtrada o de 4 pilas como alimentación.
En la entrada aplicamos la señal y observamos la fidelidad de reproducción.
Operando con señales poco intensas, el cable de la entrada debe ser blindado para evitar la captación de zumbidos.
Un potenciómetro de 100 K ohms puede ser utilizado como control de volumen en la configuración convencional de divisor de tensión.
En el caso de que se produzca un cambio en el valor de la temperatura, se debe tener en cuenta que,
R1 x C1 = 1 / B
Donde B es el rango pasante que permite dimensionar estos componentes según la aplicación.
CI-1 - LM1895 - cilrcuito Integrado National Semiconductor
Resistores: (1/8 W, 5%)
R1 - 100 k ohmos
R2 - 51 ohms
Ro - 1 ohm
Rs - 200 ohms
Capacitores: (electrolíticos para 12 V o maleta)
C1 - 330 pF - cerámico
C2 - 150 uF - electrolítico
C3 - 100 uF - electrolítico
C4 - 100 nF - cerámico o poliéster
1 C5 - 10 uF - electrolítico
C6 - 470 uF - electrolítico
Ca - 470 uF - electrolítico
Co - 100 nF - cerámico o poliéster
Varios:
FTE - 4 ohms - altavoz
Placa de circuito impreso, caja para montaje, soldadura, etc.



