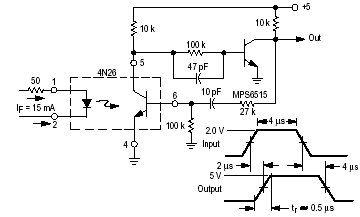
En su Application Note AN571A, Motorola sugiere varias aplicaciones para el acoplador óptico 4N26. Una de ellas es la de un amplificador de pulsos, mostrada en la figura 1.

Observe que es posible obtener pulsos compatibles con lógica TTL, con 5 V de amplitud a partir de pulsos de 2 V de amplitud, obtenidos de otra lógica siempre que tengan una capacidad de suministrar corriente de al menos 15 mA.
La gran ventaja de este circuito está en el aislamiento proporcionado por la presencia del acoplador óptico que llega a miles de voltios.
El circuito también tiene por característica la rapidez pudiendo trabajar con pulsos de apenas 4 us de duración, conforme atesta las formas de onda mostradas en el mismo diagrama.
El transistor MPS6515 puede ser sustituido por un equivalente de conmutación como el 2N2222.



