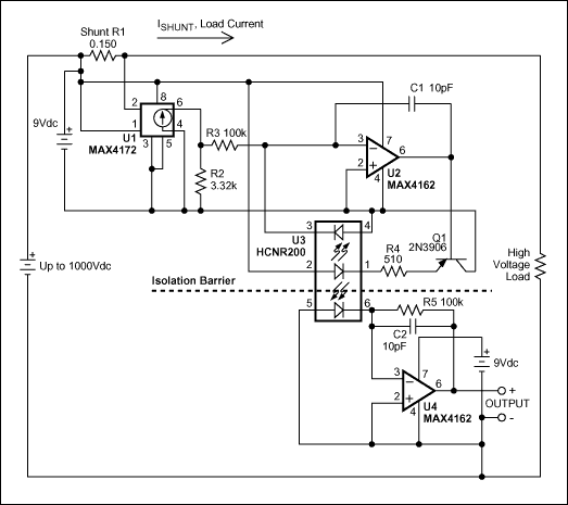
El circuito presentado es sugerido por Maxim (www.maxim-ic.com) consistente en una aplicación que extiende la capacidad de un sensor de corriente a 1 kV. (Se puede montar configuraciones equivalentes con componentes más modernos.)
Con este proyecto se pretende atender a la necesidad de solucionar un problema común en el sensor de corrientes DC bajo alta tensión. Esto ocurre porque la mayoría de los sensores de corriente existentes en el mercado operan con tensiones de sólo 30 V o 40 V como máximo.
Para tensiones más altas, un amplificador operacional de corriente debe combinarse con un acoplador óptico.
En el circuito presentado la tensión de aislamiento llega a los 1 000 Vdc, con un valor rms de hasta 5 000 V para duración de un minuto. La tensión de transitorio máxima soportada, por otro lado, llega a los 8 000 V.
El circuito tiene una parte flotante y una parte aterrizada, cada una de ellas exigiendo una fuente propia de baja tensión. La sección flotante detecta la corriente de carga alimentando el lado de alta tensión del acoplador óptico.
La sección aterrizada monitorea el lado de baja tensión del acoplador óptico, proporcionando una salida de tensión proporcional a la corriente de carga del lado de alta tensión.
La luz para el acoplador óptico es generada por un LED que ilumina con igual intensidad los dos diodos sensores.
La corriente máxima de salida suministrada por el circuito es de 1,5 mA lo que significa una tensión de shunt máxima de 150 mV.
La corriente máxima permitida para el fotodiodo es de 50 uA. Con la tensión y la corriente es posible determinar R1 y R2. El circuito integrado MAX4162 fue elegido por permitir la operación con una fuente simple de 9 V.
El circuito completo sugerido por Maxim se muestra en la figura 1.

En la figura 2 tenemos un gráfico que muestra la tensión de salida en función de la corriente de carga.




