Los circuitos prácticos que presentaremos a continuación fueron seleccionados de Application Notes y Datasheets de los propios fabricantes, siendo por lo tanto aplicaciones de fábrica, probadas y indicadas para nuevos proyectos. Elegimos los circuitos de los componentes más recientemente lanzados. Para los lectores que desean más información sobre el uso de estos componentes, le sugerimos acceder a los sitios de los fabricantes y descargar los documentos correspondientes.
Controlador de LED con Corriente de 2,3 A
La Linear Technology (www.linear.com) posee en su línea de componentes el LT3518, recientemente lanzado, que consiste en un controlador para LEDs capaz de suministrar una corriente de salida de 2,3 A. Además de ya incluir una llave interna de 2 , 3 V x 45 V, este componente tiene una gama de ajustes de intensidad PWM True Color de 3000: 1, y un sensor de corriente de gama alta de 100 mV.
Otras características del circuito integrado son su rango de frecuencias de conmutación ajustable entre 250 kHz y 2,5 MHz y una protección contra LED abierto. El rango de tensiones de operación va de 3 V a 30 V. El circuito puede operar en modo de impulso, buck o buck-boost. El circuito cuenta además con protección contra transientes hasta 40 V.
En la figura 1 tenemos el circuito de aplicación sugerido por Linear, el cual puede ser empleado en iluminación de fondo, paneles para uso automotriz, iluminación y escáneres. La eficiencia del circuito supera el 90%. Más información sobre el LT3518, incluyendo diferentes circuitos de aplicación se pueden obtener en la hoja de datos disponible en formato PDF en el sitio web de la empresa.

El componente utilizado LT3518, se puede encontrar tanto en envoltura TSSOP como QFN de 16 pinos. En la figura 2 los pinos para la envoltura TSSOP.

Convertidor Boost de 2,3 A Utilizando el LT3518
En la figura 3 tenemos otra aplicación para el circuito integrado LT3518 de Linear Technology (www.linear.com), consistente en un convertidor boost que tiene una salida de 12 V x 500 mA a partir de una entrada de 5 V. El circuito opera con frecuencia entre 250 kHz y 2,5 MHz y tiene una eficiencia superior al 80% en todo el rango de corrientes de salida de 0 a 500 mA.
D1 es un diodo Schottky. Más información sobre este circuito se puede obtener en el datasheet del LT3518 disponible en el sitio web de Linear.

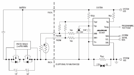
Medidor de carga de batería basado en OCV
El circuito presentado en la figura 4 fue sugerido por Maxim (www.maxim-ic.com) basándose en el circuito integrado DS2786B. Se trata de un medidor de carga de batería que monitorea el proceso de carga de una batería Li-Ion o Litio-Polímero basado en la medida de la tensión en circuito abierto (Open-Circuit Voltage o OCV). La medida de la carga es evaluada por una tabla almacenada en el circuito, lo que lo hace bastante preciso.

En la figura 5 tenemos la curva que genera la tabla de monitoreo de la carga de la batería.

El DS2786 posee características muy interesantes para la realización de las funciones requeridas por este circuito. Por ejemplo, la medida de la tensión se realiza con una resolución de 12 bits mientras que la medida bidireccional de la corriente se realiza con 11 bits.
El circuito tiene una interfaz de 2-wire y un bajo consumo, de sólo 50 uA. En la condición sleep la corriente cae para apenas 1 uA. Más información se puede obtener en el datasheet del componente.
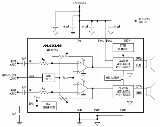
Amplificador Estéreo de 2,8 W
El amplificador mostrado presentado 6 se basa en el circuito integrado MAX9715 de Maxim (www.maxim-ic.com) proporcionando una potencia de salida de hasta 2,8 W con tensiones de alimentación en el rango de 4,5 a 5,5 V con carga de 4 ohmios.
El circuito opera en Clase d que le garantiza una eficiencia que llega al 87%. La distorsión es muy baja, sólo el 0,06% en 1 kHz. Para este amplificador es posible programar la ganancia en +10,5 dB o +9,0 dB y la PSRR es de 71 dB a 1 kHz. Además, el circuito integrado utilizado tiene protección contra cortocircuito y protección térmica.
La carcasa es el QFN-EP de 16 pinos. Entre las aplicaciones sugeridas por Maxim tenemos proyectores LCD, sonido portátil, estaciones multimedia y portátiles. En la figura 6 tenemos la envoltura del MAX9715. Dado el alto rendimiento del circuito, no es necesario realizar el montaje en disipador de calor.

En la figura 7 tenemos el diagrama completo del amplificador.

Oscilador de Silicio para Microcontroladores
En la figura 8 tenemos un oscilador para microcontroladores capaz de operar en las frecuencias de 10, 12 o 16 MHz, totalmente basado en el silicio. El oscilador se basa en los circuitos integrados STCL1100 (10 MHz), STCL1120 (12 MHz) y STCL1160 (16 MHz).
El circuito de precisión del 1,5% y opera con 5 V +/- 10%. La salida es compatible con CMOS push-pull, con señal cuadrada. Ningún componente externo es necesario y el envoltorio es SOT23-5L. Los recursos de arranque rápido y estable están presentes en el componente. El circuito es sugerido por STMicroelectronics (www.st.com) y más información se puede obtener en el datasheet.

Amplificador de foto-diodo
El circuito en la figura 9 presentado es sugerido por la Mixcrochip (www.microchip.com), siendo elaborado en torno a los amplificadores operacional MCP6291/1R/2/3/4/5.
Estos son amplificadores operacionales de 1 mA, 10 MHz, rai-to-rail con un producto gancho-rango pasante de 10 MHz. La corriente de alimentación es de 1 mA y ellos operan con tensiones de 2,4 a 6,0 V .

Referencia de Tensión Determinada Por la temperatura
En la figura 10 figura una interesante aplicación sugerida por Microchip (www.microchip.com) en la que la referencia de tensión para un convertidor A / D está determinada por la temperatura de un sensor. El circuito utiliza como sensor un termistor en paralelo con un resistor para adecuar la respuesta del sistema. La ganancia del circuito, en estas condiciones es dada por la fórmula:
Datasheet of out:amp = Vin:amp(1 + (Rntc || Rpar) / R1)
Dónde:
Vout: amp es la tensión de salida en el amplificador operacional
Vin: amp es la tensión aplicada en la entrada
Rntc es la resistencia presentada por el termistor a la temperatura tomada como referencia.
En este circuito una referencia de tensión de 2,5 V de precisión se utiliza para generar una tensión de 0,276 V en la entrada del amplificador operacional. Cuando la temperatura del NTC es 0o C la resistencia del termistor es aproximadamente 32,650 ohms.
El valor del resistor en paralelo y del resistor de 10k ohms de película metálica es de 7655,38 ohms. Esto da una ganancia para el circuito de 14,94 V / V. Cuando la temperatura del NTC es de 50 ° C la resistencia del termistor será de aproximadamente 3601 ohmios y con ello la ganancia del amplificador será de 5,8226 V / V.
Con estas características tenemos la siguiente fórmula para la función de transferencia del convertidor que escanea la señal de entrada:
DIGITAL OUT = (Vin:ads / Vout:amp)(212 - 1)

Acondicionador de Señales para Micrófono
En la figura 11 presentamos un circuito de un acondicionador de señales para micrófono utilizando el circuito integrado SSM2167 de Analog Devices (www.analog.com). Las características de este acondicionador tienen en cuenta la banda pasante de la voz humana, proporcionando amplificación, compresión limitación y otros recursos que se necesitan para aplicaciones relacionadas.
El circuito tiene todavía shutdown que lo lleva a una condición de bajo consumo. Entre las aplicaciones están los sistemas de seguridad y comunicaciones. Teleconferencia y otras. Algunas características importantes adicionales deben ser destacadas como la corriente de shutdown de apenas 10 uA, rango pasante de 20 kHz, distorsión del 0,2% más ruido y operación con tensión de 3 V.




