En su Application Note AND8242 / Q a On Semiconductor (www.onsemi.com) describe el diseño de un adaptador para la red de energía que proporciona una salida de 19 V con corrientes hasta 3 A. En este artículo hacemos un resumen que el lector puede encontrarse en este documento, que se puede descargar en formato PDF en el sitio web de la empresa (2008).
El proyecto presentado en el Application Note se basa en el microcontrolador NCP1271, una versión de la ON para circuitos PWM conmutados de frecuencia fija que operan en el modo conmutado.
Este controlador posee Soft-Skip ajustable para operación en standby con bajo nivel de ruido audible, arranque de alta tensión integrada para ahorrar energía en standby, y detección de fallo por sobrecarga basada en temporizador.
En este artículo, describimos un circuito-ejemplo que opera en una versión de 63 kHz, con topología flyback. El rendimiento del circuito es del 85% para una entrada universal de 85 V a 230 Vac, y con cargas pesadas el rendimiento es del orden del 73%. Los principales destaques de este circuito son:
• Topología
Modo de funcionamiento CCM / DCM Flyback, con frecuencia fija, control por modo de corriente, filtrado para evitar EMI, softstart incluida, protección contra cortocircuito en la salida y salida de alta tensión integrada.
• Condición de Standby
Operación Soft-skip - nivel de salida ajustable para optimizar el consumo en la condición de espera. El ruido audible se reduce mediante un proceso patentado.
• Condición de fallo
Partida con doble "hiccup" que minimiza la disipación en el modo de fallo y permite que la aplicación se recupere cuando se quita el fallo.
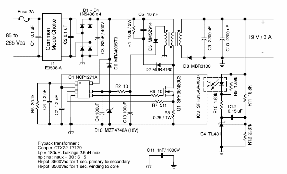
En la figura 1 tenemos entonces el diagrama de la aplicación que está disponible en forma de una placa de demostración.

En la figura 2 tenemos un gráfico en el que se traza la eficiencia de ese circuito en función de la potencia de salida.

Otros destaques de este circuito son su bajo consumo sin carga que es menor que 100 mW en 230 V, su eficiencia excelente con cargas ligeras y su protección contra cortocircuito que está activada con menos de 100 W para cualquier tensión de entrada.
En la documentación de ON Semiconductor, el lector también encontrará referencias a varios otros Application Notes que se pueden utilizar para realizar proyectos similares.
También encontramos en el Application Note detalles para la elaboración de la placa de circuito impreso que permite la implementación del adaptador AC y que corresponde justamente a la placa de demostración.



