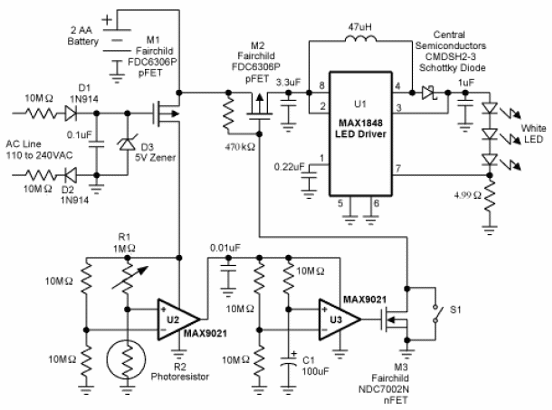
El circuito presentado es sugerido por Maxim (www.maxim-is.com) (2007) consistente en un sistema de luz de emergencia que utiliza tres LEDs blancos de alta potencia.
Su alimentación se realiza con dos pilas AA comunes, las cuales proporcionar energía al sistema cuando se corta la energía de la red. En estas condiciones, los LEDs serán accesos.
Se trata de una excelente aplicación para ambientes domésticos, escuelas, hospitales, tiendas y otros lugares en los que no puede haber oscuridad completa en caso de un corte de energía.
El monitoreo de la tensión de la red es hecho por un circuito simple que aplica una tensión de 5 V en la compuerta de un transistor de efecto de campo. Este transistor conmuta la tensión de la batería para la alimentación de un par de amplificadores operativos.
El alto rendimiento del circuito se obtiene gracias al empleo del controlador de LED MAX1848. Este componente excita directamente 3 LED blancos de alta intensidad.
Para obtener un accionamiento inteligente tenemos dos elementos importantes a considerar en ese circuito.
El primero es una foto-resistor que actúa como sensor, de modo a conmutar los LEDs encendidos en caso de falta de energía, sólo a condición de que el ambiente se encuentre en la oscuridad. Un corte durante el día no provocará el accionamiento del circuito. El posicionamiento de este sensor debe ser tal que no reciba la luz de los LED que el circuito alimenta.
Otro elemento es un circuito de tiempo que mantiene los LEDs encendidos sólo durante 10 minutos, para ahorrar las pilas. El capacitor C1 determina ese tiempo, pudiendo eventualmente ser alterado. En la figura 1 tenemos el diagrama del aparato.

Según la Maxim, teniendo en cuenta que una pila común tiene una capacidad de 2000 mAh, y que la corriente de reposo del circuito es de sólo 1 uA, la durabilidad de las pilas, en esa aplicación será del orden de 200 años.
En la condición de falta de energía, con los LED apagados después de los 10 minutos, la corriente consumida por el aparato será de 7 uA, lo que es un valor extremadamente bajo que prolonga su durabilidad por años.
Cuando los LED están encendidos, la corriente drenada es del orden de 100 mA. La llave s1 tiene por función hacer el accionamiento directo de los LED. Más información sobre este circuito se puede obtener en el Application Note AN3444 de Maxim.



