Basados en Application Note de Linear Technology (www.linear.com), elegimos 10 circuitos prácticos de reguladores para fuentes conmutadas utilizando circuitos integrados de aquella empresa. Los circuitos consisten en reguladores tupo boost, buck, fly-back, y otros cuyas configuraciones pueden ser de gran utilidad para los lectores.
Los reguladores conmutados o llaveados son de gran importancia para la tecnología electrónica actual, ya que, además de mucho más eficientes que los reguladores lineales, ya que pierden mucho menos energía, también son más seguros en el sentido de que se obtiene una fuente de mayor confiabilidad.
Los circuitos que damos a continuación son sugeridos por el propio fabricante del circuito integrado.
Convertidor Boost de 5 V a 12 V
El circuito mostrado en la figura 1 convierte los 5 V de entrada en una salida de 12 V bajo corriente hasta 1 A.
La corriente de entrada debe ser de al menos 2,5 A, considerando que el circuito tiene un rendimiento bastante alto.
En la figura vemos que existen dos opciones de filtros, de modo a minimizar tanto las variaciones de las tensiones de salida como la presencia de componentes de alta frecuencia.

Regulador Boost Negativo de -15 V a - 28 V
El circuito mostrado en la figura 2 convierte una tensión negativa de entrada de -15 V en -28 V bajo corriente hasta 1 A.
La configuración se basa en el circuito integrado LT070 de Linear Technology.
Observe que este circuito debe tener una entrada de corriente capaz de compensar las pérdidas tanto en el proceso de conversión de tensión por el integrado, como para mantener la potencia de salida.
Los diodos D1 y D2 son de silicio rectificadores comunes y se debe prever una carga que drene una corriente mínima capaz de mantener la tensión de salida especificada.

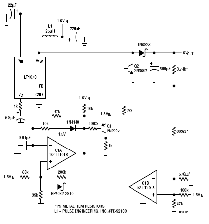
Convertidor de 1,5 V a 5 V
El circuito mostrado en la figura 3 convierte una tensión de entrada de 1,5 V en una salida de 5 V bajo corriente hasta 200 mA.
De nuevo tenemos el uso de un regulador conmutado, pero en una configuración que permite el uso de tensiones muy bajas en sus sectores.
Para mayor estabilidad de funcionamiento los resistores deben ser película metálica.
Los transistores admite como equivalentes tipos comunes NPN y PNP de uso general como los de la serie BC.

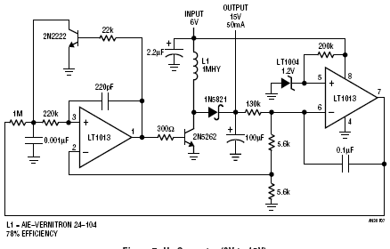
Convertidor de 6 V a 15 V
El circuito presentado en la figura 4 puede suministrar 15 V en su salida bajo corrientes hasta 50 mA.
La eficiencia es del orden del 78% lo que significa que en la entrada debe tener una tensión de 6 V con corriente de al menos 150 mA.
Los transistores usados ??en ese circuito pueden ser sustituidos por equivalentes más comunes en nuestro mercado.

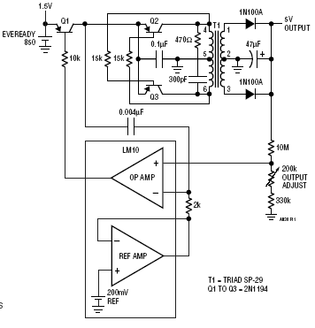
Convertidor de 1,5 V a 5 V
Un otro convertidor de tipo de conversor capaz de elevar 1,5 V de pila en 5 V se muestra en la figura 5.
La base de este circuito es un doble operativo LM10. El circuito también utiliza transistores 2N1194 (Q1 a Q3) que eventualmente pueden ser reemplazados por equivalentes.
El transformador usado debe ser calculado para proporcionar en su salida la tensión deseada, siendo enrollado en núcleo de ferrita apropiado.
En el manual, el fabricante no proporciona más información sobre este componente, indicando el fabricante y el modelo Triad SP-29.

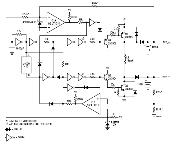
Convertidor Simétrico de 5 V a 15-0-15 V
El circuito mostrado en la figura 6 convierte una fuente simple de 5 V en una fuente simétrica de 15 + 15 V.
Los transistores admiten equivalentes y todos los diodos no indicados pueden ser de uso general como el 1N4148 o equivalentes. Los inversores lógicos son 74C14.

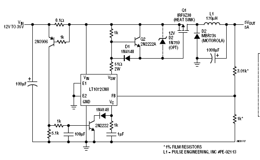
Convertidor Buck de 15 a 35 V a 5V
Se aplica una tensión de entrada entre 15 V y 35 V en el circuito mostrado en la figura 7, se obtiene una tensión de salida de 5 V bajo corriente hasta 5 A.
Los resistores marcados con * son de película metálica, para mayor estabilidad de funcionamiento.
Observe que el transistor de efecto de campo de potencia Q1 debe montarse en un radiador de calor. El transistor 2N2906 puede ser sustituido por un equivalente como el BC558.

Regulador de 9 V para 5 V
La configuración mostrada en la figura 8, convierte 9 V en 5 V siendo indicada para equipos alimentados por baterías o pilas.
La corriente de salida máxima es de algunas decenas de miliamperios ya que el transistor regulador es un 2N2907, cuyo equivalente común que se puede utilizar en esta aplicación es el BC558.
Observe que el circuito doble integrado no necesita una fuente de alimentación simétrica.

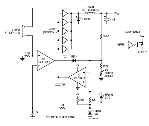
Regulador de 5 V
El circuito mostrado en la figura 9 admite tensiones de entrada entre 5,8 V y 10 V, proporcionando una tensión fija de salida de 5 V.
Observe el uso de inversores de un circuito integrado 74C904 como etapa de potencia, usando sus FET internos como elementos clave de la corriente principal.
Evidentemente, dadas las características de potencia de ese elemento de control, la corriente máxima de salida del circuito está limitada a unos pocos miliampères.
En este circuito, los resistores marcados con * son de película metálica.

Convertidor no aislado de 15 V a 1 000 V
El circuito mostrado en la figura 10 puede convertir una tensión de entrada de 15 V en una tensión de salida de 1 000 V.
El componente principal de este circuito es el transformador que consiste en un transformador de pulso (similar a los usados en la ignición de lámparas de xenón) en el caso del tipo PE6197 de Pulse Engineering.
El diodo utilizado en la rectificación de alta tensión debe ser de tipo compatible con la tensión encontrada en ese punto, por ejemplo, un rectificador de alta tensión como los usados en TV o monitores de vídeo.
Observe que la precisión de la tensión de salida depende de los resistores usados en el divisor de referencia.




