La medición de los niveles de ruido de un lugar, de una máquina o incluso de una oficina, puede ser hecha con precisión a través de aparatos electrónicos. Incluso en las aplicaciones recreativas la medida del sonido puede tener utilidad. Ejemplo: la determinación entre dos candidatos, del más aplaudido por un auditorio en un concurso de caballeros.
El aparato que describimos no es profesional, pero sirve perfectamente para la realización de medidas comparativas de niveles de ruido e incluso sonidos musicales.
Alimentado por una batería de 9 V o pilas comunes, es totalmente portátil y fácil de montar.
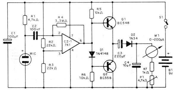
El sensor es un micrófono de electreto común, cuya señal se aplica a través de C2 a la entrada inversora de un amplificador operacional del tipo 741.
El resistor de 3,3 M ohms (R4), conectado entre la salida y la entrada inversora, determina la ganancia del circuito.
Podemos cambiar este resistor en una amplia gama, en función de la aplicación deseada, usando en su lugar un potenciómetro de 4,7 M ohms.
Los valores en el rango de 1 oh k ohmios a 4,7 M ohms se pueden utilizar sin problemas.
La señal amplificada se lleva a una etapa de potencia con dos transistores complementarios.
Tenemos un nivel final de señal bastante bueno, para que después de pasar por C3 sea rectificado por D2, filtrado por C4 y aplicado a un indicador del tipo analógico.
El fondo de escala de este instrumento se ajusta en P1.
Con la polarización de la entrada no inversora (pino 3 de Cl-1), a través de un divisor con dos resistores, no necesitamos alimentación con fuente simétrica.
Podemos utilizar una sola batería de 9 V o 6 pilas pequeñas.
Normalmente el uso de este aparato se realiza por pequeños períodos lo que significa una excelente autonomía para cualquiera de los dos tipos de alimentación.
En la figura 1 tenemos el diagrama completo del aparato.

Su montaje puede ser hecho en una placa de circuito impreso con la disposición mostrada en la figura 2.

Para el circuito integrado sugerimos el uso de un zócalo DlL de 8 pines.
El instrumento es un micro-amperímetro de 0-200 uA o cerca de él, del tipo de bajo costo utilizado en aparatos de sonido como VU-meter.
El micrófono de electreto es de dos terminales, pero con pequeños cambios en la entrada podemos usar un electreto de 3 terminales.
El trimpot P1 hace el ajuste de fondo de escala y puede ser de cualquier tipo.
Si se utiliza una batería de 9 V, debe conectarse a través de un conector apropiado.
Para el caso de las pilas, no hay soporte disponible para 6 unidades, se recomienda la conexión en serie de un soporte de dos pilas con una de 4 pilas.
Para probar, basta con conectar la unidad y producir cualquier sonido delante del micrófono, hablando cualquier cosa o chascando los dedos.
Ajuste P1 para que en los sonidos más fuertes el instrumento no sobrepase los fondos de escala.
Si desea un ajuste de ganancia, para poder trabajar con sonidos en una gama más amplia de intensidad, sustituya R4 por un potenciómetro de 4,7 M ohmios.
Una eventual elaboración de escala requiere la utilización de una fuente conocida de sonido, o la comparación con un sonómetro profesional.
Cl-1 - 741 - amplificador operativo
Q1 - BC548 o equivalente
Q2 - BC558 o equivalente
D1 - 1N4148
D2 - 1N34 o equivalente
M1 - 0-200 uA - microamperímetro
S1 - interruptor simple
B1 - 9 V batería o 6 pilas pequeñas
MIC - micrófono de electreto de dos terminales
P1 - 4,7 k ohms - trimpot
Resistores de 1/8 W
R1 - 4,7 k ohms
R2 y R3 - 22 k ohms
R4 - 3,3 M ohms
R5 y R6 - 10 k ohms
R7 - 1 k ohms
Capacitores:
C1 - 100 uF x 12 V - electrolítico
C2 - 100 nF - cerámico o poliéster
C3 - 220 uF x 12 V - electrolítico
C4 - 10 uF x 12 V – electrolítico
Del mismo modo, el capacitor C4 influye en la velocidad de respuesta del instrumento. Para una pequeña respuesta más rápida, con los sonidos más agudos por ejemplo, recomendamos la reducción de este capacitor para valores hasta 1 uF.
Por otro lado, para una respuesta más lenta, con sonidos que persisten por más tiempo, obteniéndose una indicación media, sugerimos el aumento a valores hasta 100 pF.



