Aproximadamente 1 W es como usted puede obtener de excelente calidad de sonido de este micro-amplificador que sólo necesita 6 V para funcionar. La potencia puede no ser mucho para un equipo de sonido "de verdad", pero hay cientos de aplicaciones en las que es más que suficiente para obtener lo que se desea.
Nota. El circuito puede montarse con facilidad, pues todos los componentes todavía son comunes.
Si necesita un paso de salida para un receptor o un sintonizador, un paso de salida para auriculares, un amplificador para un intercomunicador, un miniamplificador de pilas para una sirena u otro efecto sonoro, éste es el recomendado. Utilizando transistores en salida complementaria, este circuito tiene excelente sensibilidad y calidad de sonido.
Como amplificador de prueba para su banco, este proyecto será de utilidad a toda prueba.
COMO FUNCIONA
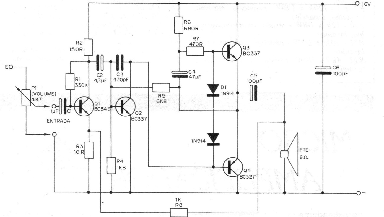
Se utilizan 4 transistores en tres etapas de amplificación, como sugiere la figura 1.
La primera etapa lleva sólo un transistor y es de pre-amplificación teniendo como objetivo tomar las pequeñas tensiones de audio de micrófonos, fonocaptores, y otras fuentes de señal, amplificándolas una primera vez para pasarlas al paso siguiente.
El paso siguiente es el impulsor o el "controlador" que amplifica un poco más la señal de audio hasta el punto de que se puede utilizar en la excitación del paso siguiente. Un solo transistor de pequeña potencia se utiliza en este paso.
Tenemos finalmente la etapa de salida en simetría complementaria en la que se utilizan dos transistores, un PNP y un NPN. Mientras que un amplifica la mitad de los semiciclos de la señal de audio, el otro amplifica la otra mitad.
Por sus características, este paso proporciona una salida con un mínimo de distorsión en el sonido, y aún con baja impedancia, lo que significa que podemos conectar directamente el altavoz de 8 ohmios sin la necesidad de un transformador de salida.
MONTAJE
En la figura 2 tenemos el circuito completo del microamplificador con los valores de todos los componentes usados.
El montaje en placa de circuito impreso se puede hacer siguiendo la figura 3.
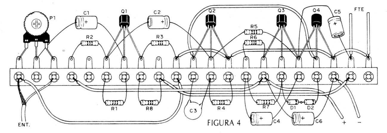
Para la versión en puente de terminales, menos compacta, siga la figura 4.
Los cuidados que se deben tomar con el montaje son los siguientes:
a) Soldando los transistores observe tanto su posición que se da en función del lado biselado de su envoltura así como los tipos, ya que se utilizan tanto transistores NPN como PNP.
b) Al soldar los diodos D1 y D2 observe bien su posición que se da en función de los anillos. Sea rápido en la soldadura de estos componentes.
c) Los capacitores electrolíticos también son componentes polarizados y deben observarse su posición. Vea también sus valores.
d) El capacitor C3 que es cerámico no tiene polaridad adecuada para la conexión, pero es sensible al calor. Sea rápido en su soldadura.
e) Los resistores tienen sus valores dados por los anillos coloreados. Siga la lista de material en su ubicación.
f) El cable de entrada, donde se puede hacer la conexión de un control de volumen debe ser blindado con la malla conectada al polo negativo de la fuente de alimentación para no haber captación de zumbidos.
g) Observe la polaridad del cable de alimentación.
h) En la conexión del altavoz utilice un hilo flexible de cubierta de plástico no muy largo.
Al terminar el montaje compruebe todas las conexiones y, si todo está en orden, haga una prueba de funcionamiento.
PRUEBA Y USO
Conecte la fuente de alimentación, observando su polaridad. Si se utiliza una fuente, cuide que tenga un buen filtrado, ya que de lo contrario aparecerá un zumbido desagradable en el altavoz.
Tocando con el dedo en el terminal de entrada del amplificador (base de Q1) se debe oír un fuerte ronco en el altavoz, indicando el buen funcionamiento del amplificador.
Al utilizarlo respete las limitaciones de sensibilidad no aplicando señales demasiado fuertes en su entrada que puedan ser responsables de distorsiones.
Lista de material
Q1 - BC548 - transistores NPN de silicio
Q2, Q3 - BC337 - transistores NPN de silicio
Q4 - BC327 - transistores PNP de silicio
D1; D2 - 1N914 - diodos de silicio
C1 - 1 uF x 6 V - capacitor electrolítico
C2 - 4,7 uF x 6 V - capacitor electrolítico
C3 - 470 pF - capacitor de cerámica
C4 - 47 uF x 6 V - capacitor electrolítico
C5, C6 - 100 uF x 12 V - capacitores electrolíticos
P1 - 4k7 - trimpot
R1 - 330 k x 1/8 W - resistencia (naranja, naranja, amarillo)
R2 - 150 R x 1/8 W - resistor (marrón, verde, marrón)
R3 - 10 R x 1/8 W - resistor (marrón, negro, negro)
R4 - 1k8 x 1/8 W - resistor (marrón, gris, rojo)
R5 - 6k8 x 1/8 W - resistencia (azul, gris, rojo)
R6 - 680 R x 1/8 W - resistencia (azul, gris, marrón)
R7 - 470 R x 1/8 W - resistencia (amarillo, violeta, marrón)
R8 - 1 k x 1/8 W - resistor (marrón, negro, rojo)
FTE - altavoz de 8 ohmios (cualquier tamaño)
Varios: placa de circuito impreso, fuente de 6 V (pilas o red), caja para montaje, alambre, alambre blindado, etc.







