Un problema que viene agravándose en algunas regiones es el robo de ganado: la cerca es cortada durante la noche y el ganado se lleva fácilmente a camiones parados cercanos. El sistema que proponemos en este artículo dispara una alarma en la sede si la cerca es cortada. Usando una señal de media frecuencia que se propaga por la cerca monitoreada, no causa ningún peligro de choque y no es fácilmente detectado por los ladrones.
A cerca de un pasto está hecho de hilo conductor y por lo tanto resulta fácil elaborar dispositivos de protección que detecten cuando se interrumpe. Sin embargo, algunos cuidados deben ser tomados en este proyecto como, por ejemplo, el de evitar la energización con altas tensiones que puedan causar choques en quien tocar en ella, o el uso de señales muy débiles que puedan ser afectadas por la humedad, por las pérdidas en los mourones o por las variaciones que ocurren con la lluvia y que pueden causar el disparo errático.
La idea de nuestro proyecto es simple: jugamos en una cerca una señal con frecuencia entre 15 kHz y 50 kHz y lo captamos al final de la cerca, como muestra la figura 1.
El circuito receptor reconoce constantemente esa señal mientras el sistema permanece encendido y la cerca se mantiene entera. Si hay una interrupción en cualquier punto, la señal desaparece y, por lo tanto, el receptor detecta esta ausencia disparando un relé.
El disparo es temporizado, lo que significa que el relé accionará una alarma por un tiempo determinado, posibilitando así una acción rápida de los vigilantes. El único cuidado a tomar es para que no se sabe que el sistema es usado, pues un puente puede ser usado para desviar la señal y así evitar el disparo de la alarma.
Como la detección es hecha por un circuito muy sensible que trabaja con alta impedancia de entrada, las variaciones de la resistencia de la cerca o las pérdidas en días húmedos pueden ser compensadas en el ajuste evitando así el disparo errático. Una característica importante del circuito es su bajo consumo del orden de algunos W sólo, lo que significa poco aumento, en la cuenta de energía (prácticamente despreciable), capacidad de proteger vallas muy largas, con hasta algunos kilómetros es otro punto fuerte a ser considerado por quien desea experimentar el sistema.
Características:
Tensión de alimentación: 110/220 V c.a.
Frecuencia de funcionamiento: 15 kHz a 50 kHz
Consumo típico: 5 W
Largura máxima de cerca protegido: 10 km (tip.)
Sensibilidad de entrada: 20 mV
Carga máxima en el relé: 10 A
COMO FUNCIONA
La idea básica del proyecto es un transmisor de señales de medias frecuencias entre 15 kHz que mantiene un receptor "atrapado" a través de un eslabón formado por uno de los hilos de la cerca que debe ser protegida.
Mientras la señal está presente en la entrada del reconocedor que consiste en un PLL con el NE567, su salida se mantiene en el nivel bajo y el LED indicador encendido.
El ajuste de la sensibilidad para que tengamos un umbral seguro, y también una protección contra disparos erráticos, se hace en el trimpot P1. La frecuencia se ajusta en P2. Con el LED encendido y la salida de CI1 en el nivel bajo, el transistor Q1, se mantiene en el corte y en estas condiciones la entrada de disparo del monoestable (formado por Cl2) se mantiene en el nivel alto vía R12.
No hay disparo en estas condiciones.
Si, por un instante, la cerca se interrumpe, la señal deja de ser reconocida y la salida de CI1 va al nivel alto. En estas condiciones la base de Q1 es polarizada y este componente satura por un instante aterrizando, vía C6, la entrada de disparo de CI2.
En estas condiciones, la salida de Cl2 (pin 3) que se encontraba en el nivel bajo va al nivel alto, atrapando el relé. Aunque el contacto en la cerca sea rehecho, el monoestable disparado se mantiene de esta forma por un tiempo, que puede ser ajustado en P3 entre unos segundos hasta cerca de 15 minutos.
Al final de este tiempo, el relé desarma y la alarma conectada a él para tocar.
El emisor de señal consiste en un astable con el circuito integrado 555 y cuya frecuencia depende de R8, R9 y C11. La señal producida es amplificada por Q3 que lo juega en la cerca desde el punto A. Para cercas pequeñas, podemos usar en lugar de Q3 un BC558 y aumentar R1, a 220 ohms o incluso 470 ohms, en cuyo caso tendremos menor consumo para la unidad.
Para el sector de disparo usamos una fuente estabilizada, así como para el astable, para mantener fija la frecuencia de operación. El transformador en la fuente, garantiza el aislamiento de la red de energía, evitando así peligros de choques.
MONTAJE
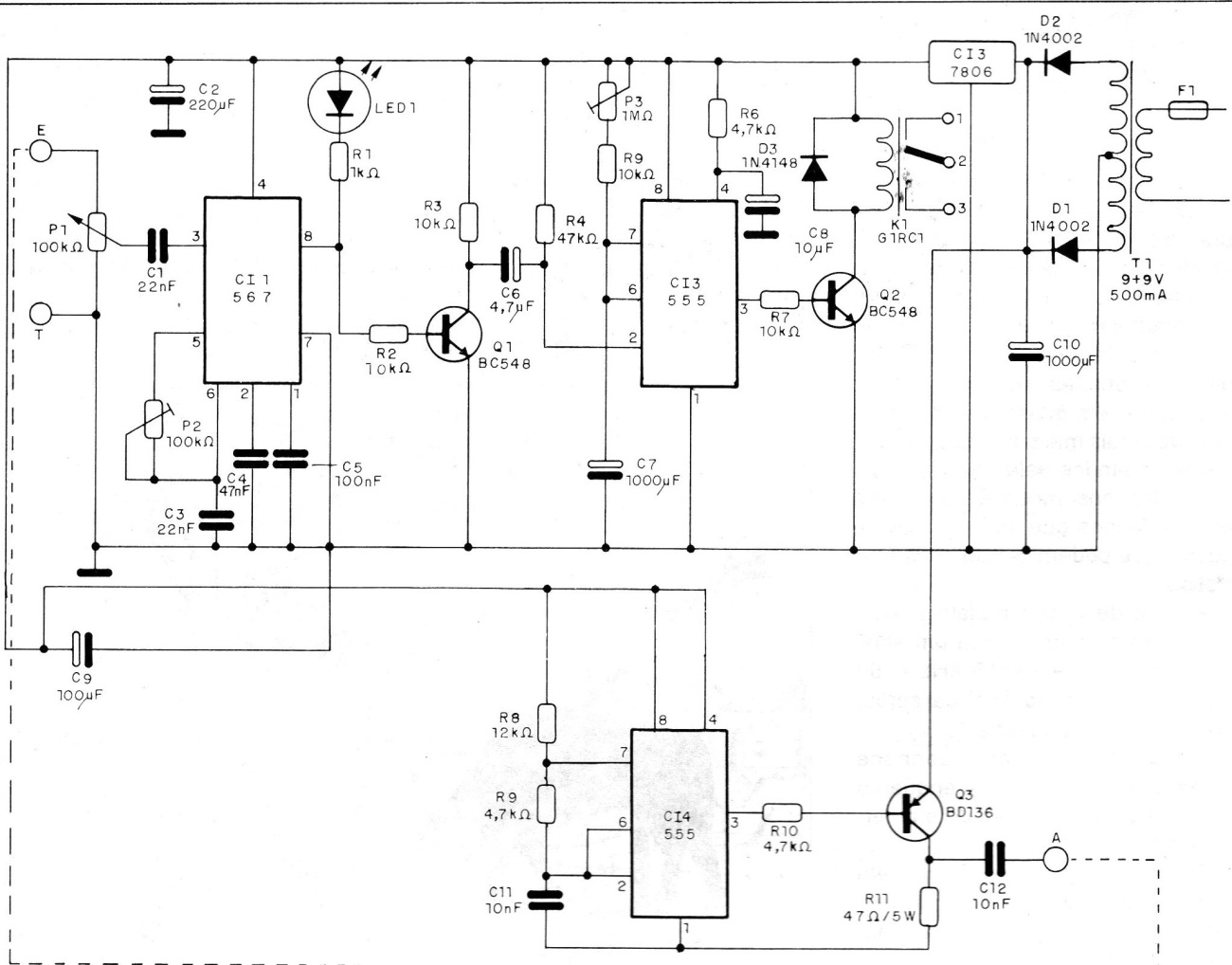
El circuito completo de la alarma de giro roto se muestra en la figura 2.
En la figura 3. tenemos nuestra sugerencia de disposición de los componentes en una placa de circuito impreso.
Los circuitos integrados 567 y 555 se montarán en un zócalo. El Cl regulador de tensión C13 así como Q3 necesita radiadores de calor. Si hay dificultades para obtener el 7806 se puede utilizar un 7805 con dos diodos conectados, como se muestra parece 4, en el terminal de ajuste para obtener aproximadamente 6,2 V.

Los resistores son todos de 1/8 W, con excepción de R11, que es de hilo con 5 W o más, y trabaja levemente calentado. Los diodos admiten equivalentes, y el transformador tiene tensión de primario de acuerdo con la red de energía. El secundario de 9 + 9 V o 7,5 + 7,5 V tiene una corriente mínima de 500 mA.
El relé admite el equivalente, pero con la eventual modificación de la placa.
Todo el conjunto puede ser instalado en una caja plástica en la propia sede, ya que no hay problema en completar el circuito hasta la cerca con hilos encapados comunes, siempre que debidamente ocultos. Una posibilidad a ser estudiada es un sistema UPS con batería que entraría en funcionamiento en caso de corte de energía.
En diversos proyectos de alarmas publicados en nuestro sitio y en nuestro libro "Alarmas Conceptos y Aplicaciones" tenemos este tipo de circuito que incluye un cargador para mantener la batería siempre en condiciones plenas de entrar en acción cuando se solicita.
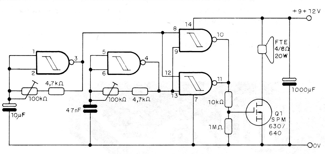
Una sirena potente con transistores de efecto de campo en la salida tiene el diagrama mostrado en la figura 5 y puede ser alimentado directamente desde el punto E del circuito o bien con una fuente de mayor tensión. Para esta sirena sugerimos la utilización de un transformador de 12 + 12 V x 1,5 A.
El FET de potencia debe montarse en un buen radiador de calor. El altavoz se debe instalar en un altavoz para obtener mayor rendimiento.
INSTALACIÓN Y USO
La idea básica para el uso es transmitir la señal en toda la vuelta de un área a través de una cerca de alambre de púas, como se muestra en la figura 6.
La cerca no necesita estar aislada, si bien los muros de metal no deben ser usados en ningún punto pues ellos cortocircuitar la señal a la tierra. Incluso la humedad natural y la lluvia que desvían parte de la señal en cada muro de madera o cemento para el suelo no causan una pérdida total en la señal, de modo que una parte de él logra llegar de vuelta al receptor que entonces se ajusta en su punto ideal de sensibilidad.
La señal, que sale con algunos V de amplitud del transmisor, incluso cayendo a menos de 50 mV en el receptor, aún así puede ser detectado con facilidad. Sin embargo, si hay un corte de la cerca, la señal es entonces reducida hacia abajo del punto en que ocurre la detección y el disparo ocurre.
Para ajustar inicialmente, conecte el punto E con el punto A con un hilo y alimente la unidad después de colocar P como mínimo. Abra P1 aproximadamente 20% y ajuste P2 hasta que el LED se encienda.
Si no lo consigue, abra un poco más P1 hasta conseguir un ajuste en una banda estrecha de P2. Deshágase de las conexiones entre A y E y conecte el aparato a la cerca a proteger. Conecte la unidad y ajuste P1 hasta que se encienda el LED.
No coloque este ajuste muy cerca del umbral de encendido para que los cambios de humedad o la presencia de lluvia no afecten la señal al punto de disparo. Ajuste entonces P3 para la temporización deseada. El disparo de CI2 puede ser simulado haciendo un puente con un hilo entre el pasador 2 y la tierra.
Comprobado el funcionamiento del sector, conecte la sirena externa o el sistema de protección deseado.
LISTA DE MATERIAL
Semiconductores:
Cl1 - NE567 - circuito integrado PLL
Cl2, CI4, - 555 - circuito integrado temporizador
Cl3 - 7806 - circuito integrado regulador de tensión
Q1, Q2 - BC548 o equivalente - transistores NPN de uso general
Q3 - BD136 - transistores PNP de media potencia
D1, D2 - 1N4002 o equivalente - diodos de silicio
D3 - 1N4148 - diodo de silicio de uso general
LED1 - LED rojo común
Resistores: (1/8 W, 5%)
R1 -1 k ohms
R3, R7, R2, R5, - 10 k ohms
R4 - 47 k ohms
R6, R9, R10 - 4,7 k ohms
R8 - 12 k ohms
R11 - 47 ohms / 5 W - hilo
P1, P2 - 100 k ohms - trimpots
P3 - 1 M ohms - trimpot
Capacitores:
C3, C1 - 22 nF - poliéster o cerámico
C2 - 220 uF - 12 V - electrolítico
C4 - 47 nF - cerámico o poliéster
C5 - 100 nF - cerámica o poliéster
C6 - 4,7 uF - 12 V - electrolítico
C7 - 1 000 uF x 12 V - electrolítico
C8 - 10 uF x 12 V - electrolítico
C9 - 100 uF x 12 V - electrolítico
C10 - 1 000 _uF x 25 V - electrolítico
C11 - 10 nF - poliéster o cerámico
C12 - 10 nF - poliéster o cerámico
Varios:
K1 - relé de 6 V o equivalente
T1 - Transformador con primario según la red local y secundaria de 9 + 9 V x 500 mA o más
F1 - Fusible de 1 A
Placa de circuito impreso, cable de alimentación, soporte de fusible, sockets para los circuitos integrados, radiador de calor para Q3, caja para montaje, hilos, soldadura, etc.
Nota: Este artículo es de 1994, pero puede aún ser implementado con facilidad, pues todos los componentes usados todavía son comunes en el mercado.








