Es posible que no falten fuentes de alimentación en los soportes del aparato electrónico. Ya hemos descrito tipos sencillos, aprovechando los viejos transformadores de aparatos. Para aquellos que quieren un modelo más sofisticado, ajustable y con capacidad de hasta 2A, le damos aquí un proyecto excelente.
Nota: Aunque existen soluciones más modernas, esta fuente todavía puede ser ensamblada por aquellos que deseen aprovechar los componentes más antiguos disponibles.
La fuente que describimos presenta las características ideales para el ensamblador, el estudiante, e incluso para los que quieren hacer un trabajo más serio. Esta fuente proporciona tensiones de 0 V a 12 V con una corriente máxima de 2 A.
Tiene una indicación del instrumento y se puede conectar en la red de 110 V y de 220 V.
Recordamos que 12 V x 2 A permite la conexión de la radio de coche e incluso el magnetófono, siempre y cuando sus amplificadores no sean potentes.
El transformador recomendado es de 12 V x 2 A, pero si el jugador obtiene un transformador de corriente más pequeño o incluso un poco más grande (hasta 3 A), puede usarlo.
En este caso, la fuente se convertirá en la corriente máxima del transformador, cambiando en el caso de 3 al capacitor C1 y a los diodos D1 y D2, los cuales deben ser sustituidos.
Características
Tensión de entrada.. 110 V/220 V
Tensiones de salida. 0 a 12 V
Corriente máxima... 2A
Ajuste del diodo Zener
Cómo Funciona
Damos en la fig. 1 un diagrama de bloques que representa todos los pasos de esta fuente.
El primer bloque representa el transformador que baja el 110 V o 220 V de la red local a 12 V RMS alternando bajo corriente máxima de 2 A.
Este transformador también aísla la red, lo que asegura la seguridad de la operación para la fuente, evitando choques y otros problemas serios.
El segundo bloque representa la pieza de molienda que se cumple con dos diodos. Para las fuentes hasta 2 A los diodos pueden ser 1N4002, 1N4004 o equivalente. Para fuentes de corriente más altas (hasta 3 A) se deben usar diodos de al menos 2 A (cada diodo conduce la mitad del ciclo, por lo tanto un tipo de 1 A se utiliza en una fuente de 2 A).
Con el rectificador la tensión en los diodos adquiere un pico de 16,8 V, tensión con el cual se lleva el paso siguiente, que es el capacitor del filtro C1.
Normalmente, se utiliza un capacitor de 1000 UF para cada amplificador que la fuente debe proporcionar. Así, para la versión de 2 a utilizamos un capacitor de 2200 uF x 25 V y, si la corriente es 3 A, uno más grande.
Conecte dos de 1500 uF x 25 V por ejemplo para obtener 3000 uF. (figura 2)
Nota: hoy tenemos en el mercado capacitores de 3 300 uF o 4 700 uF con facilidad.
El propósito de este capacitor es eliminar las ondulaciones (ripple) que pueden aparecer en forma de ronquidos en los aparatos alimentados.
Sigue el paso de ajuste que tiene por base un diodo Zener de referencia (12 V) y dos transistores de potencia.
El transistor Q1, que debe controlar toda la cadena de suministro, debe montarse sobre un radiador de calor bueno, como se muestra en la figura 3.
Este radiador se puede comprar listo o hecho con un pedazo de aluminio.
Tenga en cuenta que entre el radiador y el transistor. Hay un aislante de mica o plástico que evita el contacto. También hay aisladores en los orificios en el paso de los tornillos de sujeción.
El contacto del colector del transistor es hecho por el tornillo sí mismo que toca su canal.
El diodo Z1 entonces proporciona la tensión de referencia, mientras que el P1 que ajusta la tensión de salida, "coge" la porción de esta tensión que se debe lanzar en la salida.
Los transistores amplían esta referencia al aplicarla a la salida.
Finalmente tenemos el paso de la indicación que es formado por un VU-meter común.
Esta VU tiene una desviación total con una corriente de 200 uA lo que significa que para que la aguja vaya al final con una tensión de 12 V, necesitamos una resistencia del orden de 60.000 ohms.
A continuación, tenemos un circuito de ajuste formado por un Trimpot de 100 K en serie con una resistencia 22K.
De hecho, a lo sumo la tensión de la fuente será de alrededor de 13,2 V que corresponden a 12 V del Zener más 0, 6V de la juntura emisor-base de cada transistor.
La escala de la VU debe realizarse por el propio ensamblador, como se sugiere en la figura 4.

Al final de la escala ponemos 13,2V, y justo antes de 12 V para dividirlo en 12 partes, cada uno correspondiente a 1 V.
Montaje
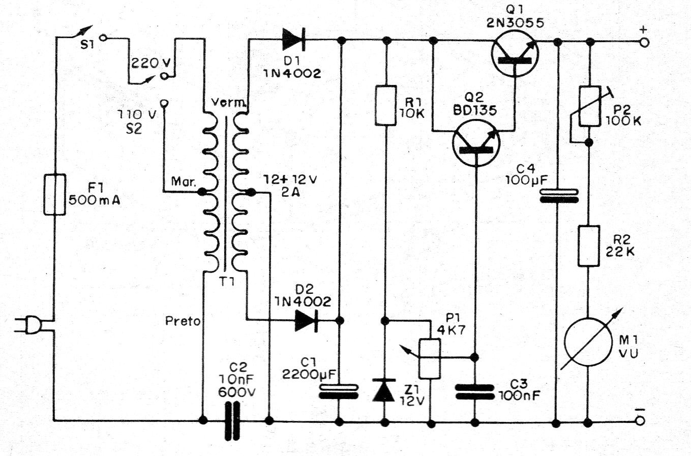
En la figura 5 tenemos el circuito completo de la fuente.
La versión montada en un puente de terminales se indica en la figura 6.
Y, por supuesto, los lectores más experimentados pueden hacer la edición en la placa de circuitos impresos.
Los siguientes son los cuidados que deben tomarse con el montaje y la obtención de los componentes:
a) El transformador tiene arrollamientos primarios para 110 V y 220 V, los cuales son identificados por los colores de los alambres. Tenga cuidado de no cambiar las conexiones de este componente en la tecla S2 que cambia las tensiones de entrada;
b) Los diodos D1 y D2 son de tipo 1N4002 para transformadores de hasta 2 a. para cadenas más grandes (hasta 3 A) se deben usar diodos de 2 A. En la fuente de 2 A los diodos equivalentes a los 1N4002 que pueden ser utilizados son el 1N4004, el semiconductor y el BY127;
c) Z1 es un diodo Zener de 12 V x 400 mW. Observe la pista que identifica su posición de conexión;
d) Q1 debe ser un 2N3055 con radiador de calor. Adquiera junto con este componente los aislantes para su fijación en el disipador. Q2 es un BD135, pero los equivalentes tales como BD137 o BD139 pueden también ser empleados;
e) El instrumento M1 es una VU 200 uA del tipo utilizado en aparatos de sonido. Si lo desea, también puede emplear un miliamperímetro de 0-1mA, incluso si este instrumento es más caro. En el caso, reemplace P1 con un Trimpot de 47k y R2 por una resistencia 5k6;
f) Los capacitores electrolíticos C1 y C4 deben tener tensiones de trabajo de 25 V. El valor de C1 debe incrementarse en el caso de un transformador de más de 2 A;
g) Los capacitores C2 y C3 son cerámicos. Para el C2 también se puede utilizar el tipo de poliéster y su tensión de trabajo debe ser de 600 V o más. Este componente es opcional, es decir, no es necesario usarlo si la fuente está ensamblada en una caja metálica herméticamente cerrada;
h) El potenciómetro P1 es lineal simple. Se puede utilizar una tecla para encender y apagar el aparato, que a veces será S1;
i) Todos los resistores son 1/8 w o ¼ w.
En la figura 7 se muestra la conexión de un LED indicador.
Completar el montaje prueba de funcionamiento y ajuste de P2, un Trimpot común, es simple
Prueba y uso
Coloque P2 en la posición de máxima resistencia y P1 en la posición de tensión mínima de salida (todo a la izquierda).
Encienda la fuente, teniendo cuidado de colocar S2 en la posición correspondiente a la tensión de su red.
Accionando S1, gire lentamente el potenciómetro P1 hacia la derecha.
El instrumento M1 debe tener la aguja movida hacia la derecha.
Cuando P1 está a la derecha, ajuste P2 de manera que la aguja M1 esté al máximo (final de la escala) correspondiente a 13,2 V.
Con este procedimiento, la escala del instrumento valdrá en cualquier posición de P1.
Para utilizar la fuente respete sus límites actuales, nunca conecte nada que consume más de 2 A.
Cuando esté alimentando un aparato, gírelo sólo después de ajustar la tensión de alimentación y nunca. Nunca cambie la tensión de la fuente con cualquier cosa conectada en su salida.
Si el LED indicador (opcional) no se ilumina o el instrumento no indica tensión al máximo del potenciómetro P1, compruebe el fusible. No utilice fusibles de más de 500 mA. (la tensión del transformador primario es mucho más pequeño que la salida, porque la tensión es más alta).
Lista de Material
Q1 - 2N3055 – transistor de potencia con radiador
Q2 - BD135 o transistor de potencia equivalente
D1, D2 - 1N4002 o equivalente - diodos del silicio
Z1 - 12 V - 400 mW diodo Zener
M1 - VU-meter de 200 uA o miliamperímetro 0-1mA
P1 - 4k7 - potenciómetro lineal
P2 – 100 K - Trimpot
F1 – 500 mA - Fusible
T1 - transformador con primario de 110 V/220 V y secundario a 12 + 12 V x 2 A.
S1 -Interruptor simple
S2 - Llave de cambio de tensión 110 V/220 V
R1 - 10 k x 1/8 W - Resistor (marrón, negro, anaranjado)
R2 – 22 k x 1/8 W - Resistor (rojo, rojo, anaranjado)
C1 - 2200 uF x 25 V - capacitor electrolítico
C2 - 10 nF x 600 V - poliéster capacitor
C3 - 100 nF (104) - capacitor de cerámica
C4 - 1 000 uF x 25 V - capacitor electrolítico
Diversos: cable de alimentación, aisladores y material de fijación para Q1, caja de montaje, puente de terminales, terminales de salida aislados, alambres, soldadura, etcétera.









