Monte un juego de luces que corren en la dirección que usted determine, y en la velocidad que usted ajuste para adornar los salones de las fiestas, los escaparates, los anuncios luminosos, los árboles de Navidad, etc. Usted también puede utilizar este circuito en un interesante circuito de semáforo de tráfico con tiempos ajustables. Soportando hasta 4 ampères en cada salida, este sistema puede alimentar hasta 3 520 watts de lámparas en la red de 220 V y la mitad en 110 V.
Juegos de luces secuenciales encuentran muchas aplicaciones importantes tanto recreativas como profesionales.
El juego que presentamos es uno de estos casos, pudiendo ser usado en decoración, señalización, anuncios luminosos e incluso en el control secuencial de dispositivos de potencia.
Las posibles aplicaciones prácticas para este proyecto son las siguientes:
- Decoraciones de salones de fiestas o bares;
- Decoración de vitrinas;
- Decoración de árboles de navidad;
- Control de dispositivos industriales;
- Simulador de presencia;
- Semáforo.
El circuito es bastante simple y puede ser utilizado tanto en la red de 110 V como de 220 V. El control de velocidad permite ciclos de encendido de 10 por segundo a 1 de cada 15 o 20 segundos.
Todos los componentes usados son absolutamente comunes en nuestro mercado y de bajo costo.
CARACTERÍSTICAS
Número de canales: 4;
Corriente por canal: 4 A;
Tensión de alimentación: 110/220 V;
Potencia máxima por canal: 880 W en 110 V y 1760 W en 220 V;
Rango de velocidad: 0,01 a 10 Hz;
Número de integrados: 4;
Tipo de control de carga: media onda.
COMO FUNCIONA
En la figura 1 tenemos una división en bloques de este aparato, por donde analizaremos su principio de funcionamiento.
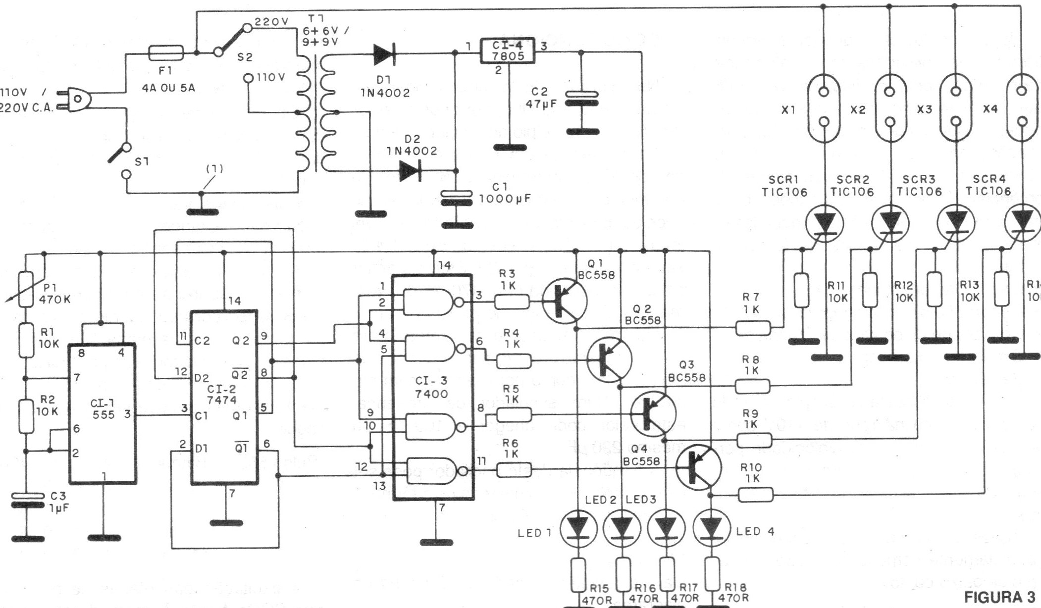
En la primera etapa tenemos el oscilador de "clock" que determina la velocidad de flujo de las lámparas. Usamos el conocido 555 como multivibrador asequible teniendo la frecuencia ajustada en P1 y fijada en su banda por C3.
Este capacitor puede ser disminuido a 470 nF o incluso 220 nF si deseamos tasas de flujo más rápidas, y aumentado a 4,7 o incluso 10 uF para flujos muy lentos, como por ejemplo en un semáforo.
En un simulador de presencia, este valor puede llegar a 100 uF o incluso 220 uF.
La frecuencia de este oscilador puede ser calculada con aproximación por la fórmula: f = 1,45 / ((Ra + 2Rb) xC)
Donde:
F es la frecuencia en Hertz;
Ra es la resistencia dada por R1 y P1 en el diagrama;
Rb es la resistencia de R2 en el diagrama;
C es C3 en el diagrama en Farads.
La señal del astable 555 se aplica a la entrada de dos flip-flops JK existentes en un integrado 7474. Este integrado funciona como. un contador divisor por 4, proporcionando salidas binarias en los pines 3, 5, 6 y 8.
Para obtener un accionamiento secuencial 1 de 4 pasamos la señal binaria a un conjunto de puertos NAND de un integrado 7400 que consiste en la tercera etapa de nuestro circuito.
Obtenemos entonces cada 4 pulsos generados por el 555 un pulso en una de las 4 salidas del 7400 que corresponde a los pines 3, 6, 8 y 11.
Estos pines van al nivel LO, uno a la vez, excitando así 4 transistores del tipo PNP colocados a continuación.
Así, en cada uno de los pulsos, solamente uno de los transistores conduce encendiendo el LED correspondiente y excitando los componentes de la etapa final que es la etapa de potencia formada por SCRs.
Una tabla verdad para el accionamiento secuencial se puede hacer de la siguiente manera:
La excitación de las etapas de potencia con SCRs se realiza de modo directo. Los 5 V aproximadamente aplicados a las compuertas de estos SCRS son suficientes para provocar su disparo manteniéndolos en plena conducción mientras que las señales en las salidas del integrado 7400 están en el nivel LO.
Ver que los transistores operan justamente como inversores para el disparo de los SCRs.
Los 4 LED usados como monitores permiten comprobar el accionamiento de cada salida, lo que es interesante cuando se controlan las lámparas remotas.
También tenemos que considerar la fuente de alimentación que, con la ayuda de un integrado 7805, proporciona 5 V de tensión estabilizada para los integrados 1TL.
El fusible de 10 A protege el circuito en caso de eventuales cortos, y la llave selectora de tensiones permite la conexión del aparato tanto en redes de 110 V como 220 V.
Nota en el diagrama de conexión de un punto de tierra común (1) al sector de alta y baja tensión. Esta conexión es indispensable para el funcionamiento del aparato.
Observamos que, al contrario de lo que algunos pueden pensar, la conexión única común del sector de alta tensión con el de baja no significa que pasen 110 V para los integrados que sólo soportan 5.
Para tener este paso tendrían que existir dos puntos en el circuito de baja tensión común al de alta, pues la corriente sólo puede circular entre dos puntos.
Sin embargo, este punto es indispensable, pues existen partes del circuito en que circulan corrientes comunes a como, por ejemplo, en los circuitos de comporta del SCR, como muestra la fig. 2.
23
Sin recorrer para las dos corrientes no habría disparo posible para el SCR.
MONTAJE
En la figura 3 tenemos el diagrama completo del sistema secuencial de 4 canales,

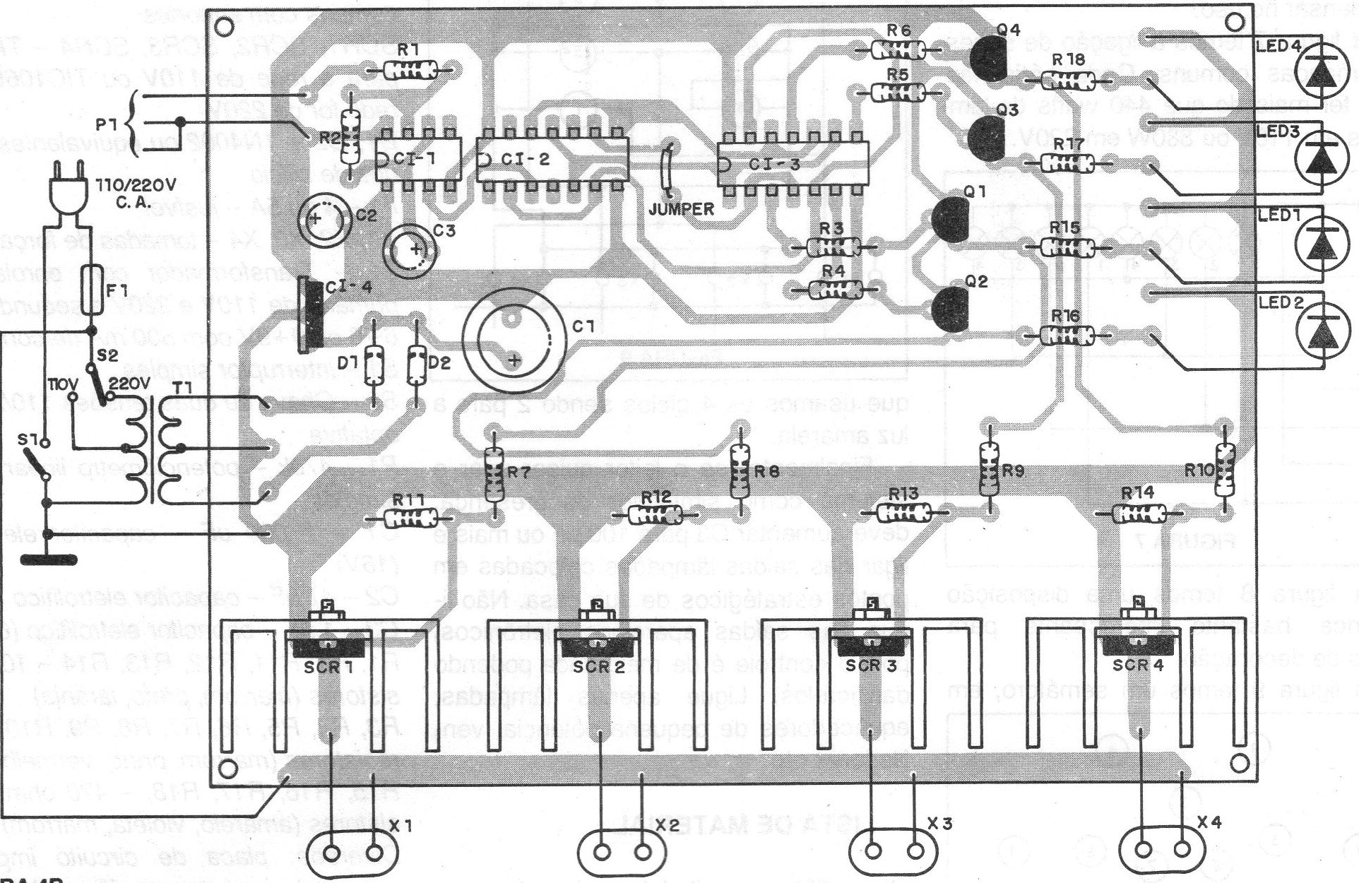
La placa de circuito impreso se muestra en la figura 4.
Para los circuitos integrados se utilizan sockets Molex, y el transformador se coloca fuera de la placa. Los SCR deben estar dotados de buenos radiadores de calor.
Si tienen que trabajar en el límite de potencia es conveniente que sean montados externamente en la parte posterior de la caja.
Los resistores son todos de 1/8 o ¼ W con 10 o 20% de tolerancia. Los capacitores electrolíticos son de valores comunes y sus tensiones de trabajo son las siguientes: para C1 recomendamos por lo menos 16 V, y para los demás por lo menos 6 V.
La polaridad de estos capacitores debe ser observada en el montaje.
El transformador T1 puede tener 6 o 9 V de tensión de secundario con corriente de aproximadamente 500 mA. El primario es para tensiones de 110 V y 220 V, o entonces la tensión de su red, en cuyo caso S2 será eliminada.
Es conveniente utilizar S1 separada de P1, siendo la clave capaz de soportar corrientes elevadas.
X1, X2, X3 y X4 son tomas de conexión para los juegos de lámparas que se van a accionar. Se pueden cambiar estas tomas por barras determinadas con tornillos.
El transformador quedará fijo en la propia caja y la placa de circuito impreso atornillada con separadores.
Los controles serán accesibles en la parte frontal. Los LEDs son optativos, pudiendo ser empleados los redondos rojos comunes con soportes.
Los integrados TTL (7474 y 7400) son de la serie normal. No deben ser empleados equivalentes.
PRUEBA Y USO
La prueba de funcionamiento es muy simple. Sólo tiene que conectar la unidad a la red local y activar S1 después de comprobar si S2 se encuentra en la posición de tensión correspondiente.
Ajustar P1 los LEDs deben correr encendiendo uno a la vez. Si algún LED no se enciende, disminuya la velocidad de flujo y mida la tensión en el pin correspondiente del CI-3.
Si la tensión cae a cero en el punto indicado y el LED correspondiente no se enciende, compruebe el transistor y el propio LED que pueden estar invertidos, quemados o con problemas.
Si no hay caída de tensión en el perno correspondiente, entonces el problema puede estar en el integrado.
Si no hay flujo, vea con el multímetro si hay oscilación en el pasador 3 de CI-1. Conectando el multímetro en la escala de tensiones y reduciendo la velocidad de P1 debe haber la oscilación del puntero
Un LED conectado al pin 3 también sirve de monitor de oscilación como muestra la figura 5.
Para comprobar la etapa de potencia basta con conectar lámparas comunes en las salidas X1, X2, X3 y X4. A cada encendido de un LED la lámpara conectada a la toma correspondiente debe encenderse.
Si esto no ocurre, el SCR puede tener problemas.
Comprobado el funcionamiento podemos pensar en el uso.
En la figura 6 tenemos la conexión de series de lámparas comunes. Cada serie no puede tener más de 440 watts de lámparas en 110 V o 880 W en 220 V.

En la figura 7 tenemos una disposición alegórica bastante interesante para efectos de decoración.
En la figura 8 tenemos un semáforo, en el que usamos los 4 ciclos siendo 2 para la luz amarilla.

Finalmente, si el lector desea utilizar el sistema como simulador de presencia, debe aumentar CS a 100 uF o más y conectarse a las salidas de las lámparas colocadas en puntos estratégicos de su casa.
No conecte en las salidas de los aparatos electrónicos, ya que el control es de media onda y puede dañarlos. Sólo conecte lámparas, calentadores de pequeña potencia, ventiladores, etc.
CI-1 - 555 - circuito integrado - temporizador
CI-2 - 7474 - circuito integrado TTL doble flip-flop
CI-3- 7400 - circuito integrado TTL cuatro puertas NAND
CI-4 - 7805 - circuito integrado - regulador de tensión
Q1, Q2, Q3, Q4 - BC558 o equivalentes - transistores PNP
LED1, LED2, LED3, LED4 - LED rojos comunes con soportes
SCR1, SCR2, SCR3, SCR4 - TIC106B para la red de 110 V o TIC106D si la red es de 220 V
D1, D2 - 1N4002 o equivalentes - diodos de silicio
F1 - 4 o 5A - fusible
X1, X2, X3, X4 - tomas de fuerza
T1 - Transformador con bobinado primario de 110 V y 220 V y secundario de 6 + 6 o 9 + 9 V con 500 mA de corriente
S1 - Interruptor simple
S2 - Llave de dos tensiones 110/220 V optativa
P1 - 470 k - potenciómetro Iinear o Iog simple
C1 - 1 000 uF - capacitor electrolítico (16 V)
C2 - 47 uF - capacitor electrolítico (6 V)
C3 - 1 uF - capacitor electrolítico (6 V)
R1, R2, R11, R12, R13, R14 - 10 k -resistores (marrón, negro, naranja)
R3, R4, R5, R6, R7, R8, R9, R10 -1 k- resistores (marrón, negro, rojo)
R15, R16, R17, R18, - 470 ohms - resistores (amarillo, violeta, marrón)
Varios: placa de circuito impreso, caja para montaje, lámparas incandescentes para 110 o 220 V conforme a la red, cable de alimentación, soporte MoIex para los integrado, botón para el potenciómetro, soporte para el fusible, radiadores de calor para los SCRs, zócalos para las lámparas, soportes para los LED, tornillos, tuercas, separadores, hilos, soldadura, etc.









