Lo que proponemos es un sistema de control remoto muy simple que puede tener muchas utilidades. El transmisor es una simple linterna de mano u otro dispositivo que pueda enfocar la luz en un sensor. El receptor tiene un circuito de tiempo ajustado en un buen rango de valores.
En realidad, la luz también es una especie de onda electromagnética, como las ondas de radio comunes usadas en los mandos a distancia tradicionales, por lo que no hay nada anormal en la inclusión de este sistema en el grupo de los mandos a distancia.
La única diferencia que hay entre la luz y las ondas de radio en la banda de control remoto convencional es que tenemos receptores propios para recibir estas altas frecuencias, que son nuestros ojos.
El sistema que proponemos utiliza como transmisor una linterna, o bien un espejo que pueda reflejar la luz del sol, por ejemplo, para un sensor.
Al recibir la luz el sistema acciona un motor o un relé, conforme la aplicación deseada y así lo mantiene por un tiempo determinado.
Podemos dar varias aplicaciones prácticas posibles para este simple sistema de control remoto:
Apertura de puertas de garaje.
Movimiento de robots de juguete.
Accionamiento de electrodomésticos a distancia.
El circuito receptor puede ser alimentado tanto con batería (conjunto de pilas) como por la red local.
Daremos dos versiones para el sistema.
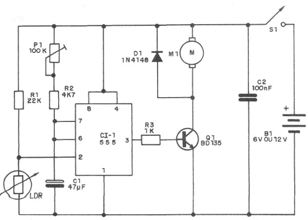
El circuito es muy simple: un 555 (timer) se conecta como monoestable con el tiempo de accionamiento controlado por un trimpot.
Podemos ajustar este trimpot para tiempos en una banda que va de 1 o 2 segundos hasta más de 5 minutos, dependiendo del valor de C1 en los dos circuitos.
Así, basta un pulso de excitación producido por la incidencia de luz en el LDR, para que el 555 dispare, activando la salida por el tiempo preajustado en P1.
La fórmula que permite calcular el tiempo de activación en función de C1 es dada por:
T = 1,1 X C1 X (P1 + R2)
Dónde:
C1 es la capacitancia en las farads
P1 + R2 es la resistencia conjunta en ohmios, presentada por estos dos componentes.
Damos dos versiones prácticas para el circuito.
La primera activa un motor directamente a través de un transistor de potencia.
Podemos activar pequeños motores de 6 o 12 V con corriente hasta 1A, dependiendo de la tensión de alimentación.
El transistor, por supuesto, debe montarse en un buen radiador de calor.
La segunda versión activa un relé con dos pares de contactos de 2 A conectados en paralelo lo que permite el control de cargas de cualquier tensión con corrientes de hasta 4 A.
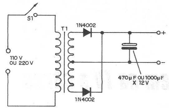
Para los dos circuitos también damos una opción de fuente desde la red local.
En la figura 1 damos el circuito de la primera versión, para activación de un pequeño motor de corriente continua, de 6 o 12 V con corriente de hasta 1 A.

En la figura 2 damos el circuito de la segunda versión para activación de un relé de 6 o 12 V conforme la tensión elegida para la fuente B1.

La placa de circuito impreso de la versión con motor se muestra en la figura 3.

La placa de circuito impreso de la versión con relé se muestra en la figura 4.

Si el relé utilizado tiene una base diferente, se debe modificar el taladrado para su fijación.
Para el montaje y la obtención de los componentes recomendamos los siguientes cuidados:
a) El LDR utilizado es del tipo redondo común. En realidad, cualquier tipo de LDR funcionará bien en este aparato. El cable de conexión al LDR puede tener hasta 5 metros de longitud, dependiendo de la aplicación dada al dispositivo.
b) El CI es un 555 común. El transistor es un BD135 o equivalente como el BD137, BD139 o incluso TIP31 que debe estar dotado de un buen radiador de calor.
c) D1 para las dos versiones es de uso general 1N4148 o 1N914. Observe su polaridad.
d) Los resistores son todos de 1/8 W y el trimpot puede tener su valor aumentado hasta 1M para mayores intervalos de accionamiento.
e) C1 es un electrolítico para 12 V y su valor también puede ser aumentado hasta 470 uF si queremos tener tiempos de accionamiento en el rango de decenas de minutos. Su polaridad debe ser obedecida.
f) El relé K1 puede ser cualquiera para 6 V o 12 V y el orden de colocación de los hilos es muy importante.
Los componentes adicionales que no presentan problemas de obtención y colocación son el interruptor general S1 y la batería de 6 o 12 V formada por pilas comunes, según el consumo del motor.
Para el relé las pilas pequeñas consiguen hacer el accionamiento.
Para los que quieran una fuente damos su circuito en la figura 5.

PRUEBA Y USO
En la figura 6 damos la disposición básica de una aplicación para el montaje con relé.

Vea que el LDR debe colocarse en un tubo opaco para recibir la iluminación sólo por un lado.
Esto evita la influencia de la luz ambiental que puede provocar el disparo del circuito.
Una lente, incluso de plástico, permite obtener mayor directividad para el sistema.
El transmisor puede ser una linterna o un espejo común que se centra en la luz del sol sobre el LDR.
Ajuste P1 para la mínima resistencia para tener tiempo mínimo y actuar sobre la linterna.
El relé debe cerrar sus contactos o el motor se activa y así permanecer por algunos segundos, después de apagar la linterna.
Ver que en la figura 6 damos un ejemplo de conexión de una lámpara o electrodoméstico alimentado por la red local.
La alimentación del sistema, en este caso, no interfiere en la alimentación del aparato controlado.
Cuidado al hacer el control de electrodomésticos grandes, pues si son de consumo elevado, los contactos del relé no soportarán la corriente inutilizando este componente.
Versión 1
CI-1 - 555 - circuito integrado
Q1 - BD135 - transistores NPN de potencia
D1 - 1N4148 - diodo de uso general
LDR - LDR común
P1 - 100 k - trimpot
R1 - 22k X 1/8 W - resistor (rojo, rojo, naranja)
R2 - 4k7 X 1/8 W - resistor (amarillo, violeta, rojo)
R3 - 1 k X 1/8 W - resistor (marrón, negro, rojo)
M1 - motor (Ver texto)
S1 - interruptor simple
B1 - batería de 6 o 12 V- 4 o 8 pilas (ver texto)
C1 - 47 uF - capacitor electrolítico
C2 - 100 nF (104) - capacitor de cerámica
Varios: placa de circuito impreso, caja para montaje, hilos, soldadura, linterna, etc.
Versión 2
CI-1 - 555 - circuito integrado
K1 - 6 o 12V - relés sensibles
D1 - 1N4148 o 1N914 - diodo de uso general
LDR - LDR común
P1 - 100 k - trimpot
R1 - 22 k X 1/8 W - resistencia (rojo, rojo, naranja)



