¿Cómo obtener más de su sistema de audio, casando sus características con las del ambiente físico en que se encuentra el mismo y la propia sensibilidad de su saida? Para los que desean el máximo de perfección en materia de reproducción sonora, la única solución para este problema está en el empleo de un ecualizador gráfico. Las diferencias que existen en las características físicas de un ambiente, dadas por la presencia de muebles, cortinas, puertas, ventanas y hasta incluso del propio oyente pueden ser compensadas con la ayuda de un ecualizador gráfico, llevándolas a un perfecto casamiento con su sensibilidad auditiva. Describimos en este artículo un excelente ecualizador gráfico que puede ser usado en conjunto con la mayoría de los equipas de sonido, presentando ecualizaciones en 5 fajas de frecuencias. Simple de montar, y alimentado por tensión de 12 V, puede ser usado inclusive en su auto.
Obs. Este proyeto es de 1988
Cuando amplificadores, alto-parlantes, cajas acústicas y otros equipos de sonido son proyectados y probados, no se previenen posibles influencias ocasionadas por el ambiente definitivo en que serán instalados. Las pruebas y cálculos se hacen como si su tuncionamiento definitivo ocurriese siempre en una camara anecoica, o sea, en un ambiente ideal en que no ocurre ningún tipo de reflexion sonora (figura 1).

En la práctica, sin embargo, muebles, cortinas, puertas y ventanas poseen un comportamiento acústico bien definido, reilejando o absorbiendo los sonidos en determinadas taxas de frecuencias. El resultado de la influencia de estos elementos en la reproducción del sonido es enorme: un sistema de audio que presenta una calidad fabulosa, impresionando al comprador cuando se lo prueba en una camara especial en el negocio de venta, generara ruidos desagradables o tendra una respuesta pobre en ciertas frecuencias cuando se lo instale en su casa o incluso en su auto.
Los músicos saben que no ganan nada con afinar una orquesta en un teatro vacio, pues a la hora del espectáculo la presencia del público modificará totalmente las características acústicas de! ambiente, alterando el sonido obtenido previamente en la atenuación.
Los salones de espectáculos mas, modernos son proyectados de tal modo que el material usado en el revestimiento de cada asiento tiene indices de absorción y retención de sonido equivalentes al de un espectador sentado en él.
Por supuesto, no existe la posibilidad de que compremos un equipo de audio con características acústicas proyectadas en función de la sala en que vamos a usarlo, pero podemos alterar estas características de manera sensible, Ilegando muy cerca de una reproducción ideal.
Los muebles, cortinas, puertas, ventanas y demás objetos de una sala absorben o reflejan señales de determinadas frecuencias en mayor o menor intensidad, provocando refuerzos o atenuaciones que perjudican la reproducción. Un refuerzo indebido hace que un sonido sobresalga o provoque vibraciones indeseables en los objetos, mientras que un sonido atenuado provoca Ia sensación desagradable de ausencia en determinado momento de una música.
Si reforzamos los sonidos de frecuencias que sufran mayores absorciones, y atenuamos los sonidos que tengan mayor indice de reflexión, podremos llegar al punto de reproducción ideal, El equipo que hace esto recibe el nombre de ecualizador grafico, y es justamente lo que sugerimos en este artículo.
Los ecualizadores son dotados de una serie de filtros que pueden reforzar sonidos de determinadas frecuencias, en nuestro caso 5, que son centralizadas en función de la banda que comunmente cubre un sistema de sonido y que afecta mas nuestra sensibilidad auditiva (figura 2).

Actuando sobre los filtros, elevando o reduciendo la intensidad de la serial en las frecuencias deseadas, obtenemos entonces una nueva curva de respuesta en frecuencia, o sea, una nueva disposicion gráfica para la banda de sonidos reproducidos.
Esa nueva. curva de respuesta de! circuito se aproxima cada vez más a un sistema de audio perfecto, o sea, con respuesta lineal e intensidad de sonido constante para toda la faja de frecuencias reproducidas (tipicamente) de 20Hz a 20.000Hz).
Para un oido exigente, en un ambiente de buena acústica, se puede necesitar el refuerzo de lós graves y agudos en la audición de música, mientras que para la comprensión de la palabra hablada (una grabación de un discurso, catedra o conferencia) se necesita um refuerzo de los medios con atenuación de los graves y agudos.
Si quisieramos resaltar instrumentos bajos por ejemplo un cello, el refuerzo de los graves puede ser conveniente;
Por fin, combinando algún conocimiento de acústica, la sensibilidad del usuario y las caracteristicas del ambiente, con ayuda del ecualizador gráfico se llega al sonido ideal, tanto para uso en el hogar como en su vehiculo.
Las caracteristicas de nuestro ecualizador son:
- Frecuencias centrales de las fajas ecualizadas: 50, 500, 1.200, 3.l200 y 6.400 Hz.
- Tension de alimentación: 12V
- Nivel de tension de salida: 1Vpp
- Sensibilidad de entrada: 100mV
- Impedancia de entrada: 68 Ω ó 47k.
Cómo funciona
Se utilizan 5 filtros activos con 2 transistores cada uno, en que dos capacitores determinan la banda central de las frecuencias que deben pasan
El ancho de la faja es dado por el factor Q (factor de calidad del circuito), siendo suficientemente amplia para que la acción de una se encierre en el punto en que comienza la acción de la siguiente.
Esto significa una cobertura continua de la faia audible, con atenuaciones que van de -12 dB hasta +12 dB tipicamente.
Está claro que los Iectores mas exigentes pueden ampliar el circuito agregando filtros en nuevas frecuencias. Para esto, sugerimos que se coloquen en un gráfico los capacitores usados y sus respectivas frecuencias de ecualizacion, determinando por metodo gráfico aproximacion los nuevos valores deseados para las tajas de frecuencia.
En estos filtros se usan transistores de alta ganancia y baio nível de ruido, para lograr mayor calidad de sonido.
Los potenciometros de entrada (P1 a P5) son deslizantes, de modo de facilitar su posicionamiento según la respuesta gráfica de la frecuencia deseada.
Un resistor de carga de 68 Ω está previsto para el caso de que la excitacion sea hecha por un amplificador o salida de audio de mayor potencia, como por ejemplo una radio o pasacasettes de automóvil.
En la salida del circuito tenemos una etapa con dos transistores, cuya finalidad es proporcionar la amplificación final y la realimentación para ecualizacion. Esta etapa usa transistores complementarios BC548 y BC558 con nivel de serial suficiente para excitar la entrada de cualquier amplificador común.
En el diagrama prevemos también la colocación de una llave de 2 polos x 2 posiciones (S2) para conmutacion del sistema: a través de esta Llave tenemos el pasaje de la senai por el ecuailizador o su pasaje directo sin ecualización.
Montaje
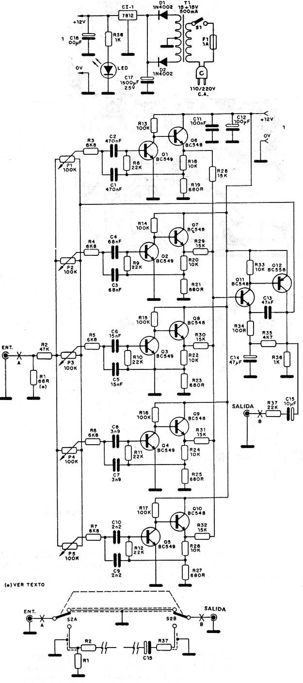
El diagrama completo del ecuailizador aparece en la figura 3.

Como ese diagrama corresponde a un canal, para ia versión estéreo precisaremos de dos de estas unidades. La fuente de alimentación sirve para los dos canales.
En la figura 4 damos los diseños de las placas de circuito impreso para el ecualizador y para los potenciômetros deslizantes. Observe con atención los puntos de interconexión entre esas dos placas y use alambres cortos en esta fase del montaje, para que no ocurran oscilaciones o inestabilidades.


Los cables de entrada y salida de la serial deben ser blindados para reducir la posibilidad de captacion de zumbidos sugerimos utilización de caja metalica debida mente puesta a tierra, e pueden usar equivalentes de transistores: BC238 en lugar BC548, BC239 en lugar del BC y BC308 en lugar del BC558.
Estos equivalentes, más antiguos, pueden hallarse entre el material usado del propio montador o bien em negocios de ciudades mas alejadas, donde seguramente se encuentran como parte de lotes no tan recientes.
Los capacitores usados en la determinacion de tajas de actua del ecuaiizador son de poliéster, pero a falta de los mismos, tipos como cerâmicos o estiroflex pueden usarse sin problemas, ya que trabajamos con señales de frecuencias bajas. Los resistores son todos de 1/8W con 10% de tolerancia.
Los electroliticos tienen tensiones entre 16 y 25V, como se ve en la lista de materiales, y algunos de ellos no son críticos, pudiendo hasta tener valores mayores como lós de desacoplamiento de la fuente y filtrado (C11,C12, C16 y C17).
EI transformador tampoco es critico, pudiendo tener corriente de secundario entre 0,5 y 1 A y tensión en la taja de 15 a 18 volts, sin problemas.
La escala de los potenciômetros debe hacerse de acuerdo con el modelo fotografiado (tapa), con el cero de atenuación en la posición central de los potenciômetros no tenemos ni esfuerzo ni atenuación de las frecuencias correspondientes.
Los enchufes de entrada y salida deben ser de tipo que corresponda a los cables de conexión usados. Normalmente se usan enchufes RCA con la disposición de cables patrón para la conexión de la fuente de sena! y del amplificador flnal de potencia.
El integrado regulador de tensión 7812 debe ser dotado de un pequeño disipador de calor.
Para la alimentación con 12V en el auto, se debe prever un fusible de 1A, y la conexión del LED indicador se debe hacer con el mismo resistor de 1k x 1/8W.
Es importante notar que existen potenciometros deslizantes de diversas dimensiones, de modo que antes de hacer el panel con la escala, el montador debe tener lós componentes en su poder. Y lo mismo ocurre en relación a la placa, ya que los capacitores, principalmente electroliticos, varian de dimensiones según el fabricante.
Prueba y uso
Terminado el montaje, revise todas las conexiones y conecte la unidad, conectando una fuente de serial (radio, grabador, tocadiscos, etc.) en la entrada del circuito y un amplificador en su salida.
Coloque los potenciometros inicialmente en la posición central (sin atenuación o refuerzo) y conecte el sistema. La reproducción debe ser normal, sin distorsión.
Ajuste el volumen en el propio amplificador de potencia.
Según sea la fuente de senal, grabador, pasacassette o tocadiscos con capsula ceramica) podemos hacer la conexion directamente en el ecualizador. Para fuentes de señales debiles debemos usar un preamplificador o incluso un amplificador de pequeña potencia.
Para el caso de un preamplificador, el resistor de 68 Ω debe ser retirado, así como en el caso de fuentes directas: fonocaptores, sintonizadores, etc. Para el caso de grabadores de cassette, radios de autos o portatiles y amplificadores pequeños, el resistor debe ser conservado y el volumen de estos aparatos ajustado de modo que no se produzcan distorsiones.
Ajuste cada potenciômetro para la posición de refuerzo o atenuación, observando el modo en que se hace la ecualización.
Vea que en el caso de aparatos de potencia que excitan el ecualizador, como en el caso de amplificadores y radios de auto, el volumen debe estar en una posición mínima que permita la excitación, siendo hecho su control final a través del amplificador de potencia.
Si hubiera tendencia a la distorsión, cambie el resistor de 68 Ω (R1) por uno de menor valor, pero de mayor disipación como, por ejemplo, 22 Ω x 5 watts.
Para usar el aparato, recuerde que:
a) Llevando los potenciômetros a valores positivos tenemos refuerzo de las frecuencias correspondientes.
b) Llevando los potenciômetros a valores negativos tenemos atenuacion de las frecuencias correspondientes.
c) Los valores bajos de frecuencia (50 a 500 Hz) corresponden a los graves, los valores altos (3.200 y 6.400Hz) corresponden a lós agudos.
d) En la audición de música es interesante el refuerzo de los graves y agudos y en la audición dela palabra hablada es interesante el refuerzo de los medios.
e) Estudie la acústica de su ambiente, verificando cuales son lãs frecuencias que necesitan refuerzo o atenuación para una mejor audición.
1 canal
Q1 a Q5 - BC549 ó equivalente - transistor NPN de ruido bajo.
Q6 a Q11- BC548 ó equivalente - transistores NPN de uso general
Q12- BC558- transistor PNP de uso general
P1 a P5 - potenciómetros lineales deslizantes de 100k
R1 - 68 Ω x 1/8 W - resistor ( azul, gris, negro)
R2 - 4 7k x 1/8 W – resistor (amarillo, violeta, naranja)
R3 a R78 - 6k8 x I/8 W - resistores ( azul, gris, rojo)
R8 a R12 y R37 - 22k x 1/8 W - resistores ( rojo, rojo, naranja)
R13 a RI7-100k x 1/8W- resistores (marrón, negro, amarillo)
R18, R20, R22, R24, R26, R33 - 10k x. 1/8W resistores (marron, negro, naranja)
R19, R21, R23, R25, R27- 680 Ω x 1/8W resistores ( azul, gris, marron)
R28 a R32- 1,5k x 1/8 W- resistores (marron, verde, naranja)
R34- 100 Ω x 1/8W - resistor (marron, negro, marron)
R35 - 4k7 x1 /8W- resistor (amarillo, violeta, rojo)
R36 – 1k x 1/8W - resistor (marron, negro, rojo)
C1 , C2 -470 nF - capacitores de poliéster
C3, C4 - 68 nF - capacitores de poliéster
C5, C6 - 15 nF - capacitores de poliéster
C 7, C8 - 3n9 - capacitores de poliéster
C9, C10 – 2n2 - capacitores de poliéster
C11 - 100 nF - capacitor cerâmico o de poliéster
C12 - 100 µF x 16V - capacitor electrolitico
C13 - 47 nF - capacitor de poliéster o cerâmico
CI4 - 47 µF x 16 V - capacitor electrolitico
C15 - 10 µF x 16 V - capacitor electrolitico
Varios: placa de circuito impresa, botones para los potenciometros, enchufes de entrada y de salida, alambres blindados, llave conmutadora (ver texto),
alambres, soldadura, soporte de placa, etc.
Para la Fuente (comum a los dos canales)
C1-1- 7812- Circuito integrado con disipadorde calor
T1- 15 + 15 V x 500 mA- transformador con primário de acuerdo con la red local.
D1, D2 - IN4()02 ó equivalentes - diodos rectificadores de silício
LED- LED rojo común
S1 - interruptor simple
FI - fusible 1A
R38 - 1 k x. 1/8 W - resistor (marron, negro, rojo)
C16 – 100 µF x. 16V - capacitor electrolítico
C17 - 1.500 µF x 25 V - capacitor electroltitico
Varios: cable de alimentación, soporte para fusible, alamhres, soldadura, etc.



