Este es un dispositivo que ya se puede ver a la venta en muchos lugares: se trata de un aparato del tamaño de un paquete de cigarrillos que, alimentado por pilas, produce una fuerte descarga eléctrica en quien sea tocado por sus electrodos, como muestra la figura 1.
Uno de los usos sugeridos es para desalentar un ataque de algún malhechor, bastando para que los electrodos sean recostados en el individuo.
Generando altas tensiones, la chispa puede atravesar la ropa, por medio e incluso a través de ella provocar un fuerte choque. El choque e inofensivo, pues la corriente es insuficiente para causar la muerte, sin embargo, es desagradable lo suficiente para asustar a cualquiera.
El aparato que describimos puede ser montado en dos versiones que se diferencian sólo por el transformador de alta tensión usado.
Con un transformador común, que puede ser adquirido en cualquier casa de material electrónico, podemos generar descargas de 400 a 600 V que, en contacto con las personas, causan un choque bastante desagradable.
Sin embargo, esta tensión no puede pasar por un tejido más grueso, lo que significa que los electrodos deben ser recostados en alguna parte desprotegida del enemigo.
Pero, para los que quieran un circuito más eficiente, daremos detalles de cómo enrollar un pequeño transformador de ferrita que puede generar de 2 000 a 5 000 volts lo que es suficiente para atravesar tejidos comunes, incluso los más gruesos, lo que significa que el el aparato se puede utilizar para un ataque incluso en zonas cubiertas.
La alimentación del circuito se realiza con pilas que presentan una buena durabilidad, considerando que sólo se solicitan en el momento en que se utiliza el aparato.
El mismo circuito también puede ser usado de una forma un poco diferente, que es en la electrificación de un objeto, evitando así que un agente enemigo toque en él, o si lo hace, seguramente se revelará por el susto que la descarga eléctrica provocará, como sugiere la figura 2.
Para este caso, una alimentación con pilas mayores garantizará una autonomía mayor para el funcionamiento del electrificador.
Finalmente, en una situación de emergencia, y la conexión de la salida de las garras en una lámpara fluorescente la encender, produciendo así una iluminación de emergencia. Sólo tienes que llevar en la valija superequipada una pequeña lámpara fluorescente de 4 a 7 vatios para ser usada con este aparato en una situación de emergencia, como muestra la figura 3.
En el caso de que el aparato descrito sea un 3-en-1 del espía, ya que se trata de un equipo que puede ser utilizado de tres formas diferentes, lo que lo toma altamente recomendable en el "arsenal" del agente secreto electrónico.
Evidentemente, otras finalidades pueden ser encontradas por el agente secreto inteligente, lo que vendría a hacer el aparato más atractivo aún.
COMO FUNCIONA
Las pilas generan bajas tensiones continuas y se necesitan muchas de ellas conectadas en serie para obtener una tensión capaz de causar choques.
Una manera simple de aumentar la tensión de pocas pilas para obtener cientos de voltios y alternadores capaces de producir un buen choque ya través de un circuito inversor.
Y justamente lo que hacemos con este proyecto:
El inversor consiste en un oscilador que opera entre 100 y 5 000 Hz y que transforma la tensión continua de un conjunto de pilas en una tensión pulsante que se puede aplicar a un transformador.
El transformador tiene entonces un devanado de baja tensión que recibe estas muñecas y las transfiere a un segundo devanado, donde aparecen en forma de alta tensión.
Utilizando un transformador común podemos obtener de 300 a 600 volts con facilidad, incluso usando un transformador de 220 V, pues la forma de onda de la cadena hace que haya una elevación de la tensión.
Sin embargo, podemos enrollar un transformador especial y con ello obtener tensiones mucho más altas, como por ejemplo en el rango de 2 000 a 5 000 volts.
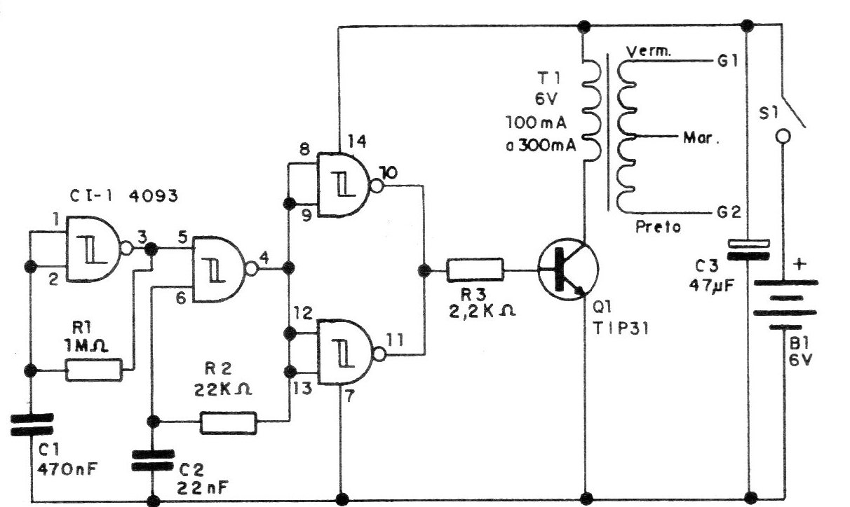
En la figura 4 tenemos el diagrama del aparato en su versión básica como electrificador.
En nuestro proyecto, el inversor tiene un circuito integrado 4093, que genera los pulsos que se aplican en un transistor de potencia capaz de controlar una corriente algo intensa por el transformador.
El inversor opera de forma intermitente para mayor ahorro de la batería, lo que se logra con dos osciladores, uno de alta frecuencia y uno de baja, elaborados en torno a dos de las cuatro puertas del 4093.
Este tipo de operación produce una descarga que parece tener efectos más pronunciados sobre las víctimas.
MONTAJE
La disposición de los componentes en una placa de circuito impreso para este montaje se da en la figura 5.
El circuito integrado tiene la posición correcta para el montaje y para mayor seguridad debe utilizar el zócalo. El transistor debe tener un pequeño radiador de calor, ya que si se solicita por un tiempo mayor tiende a calentar.
Los resistores son de 1/8 W y los capacitores son de poliéster, cerámicos o electrolíticos, según las indicaciones de la lista de materiales.
Para el transformador, como indicamos en la introducción tenemos dos opciones:
La primera consiste en el uso de un pequeño transformador de alimentación con primario de 220 V y secundario de 5 o 6 V, con corriente entre 40 y 100 mA.
Los transformadores con corrientes más grandes se pueden utilizar, pero son más grandes y más pesados, lo que dificulta la obtención de un montaje compacto.
La otra posibilidad consiste en enrollar el transformador, conforme muestra la figura 6.
En un bastón de ferrita de 0,5 a 1 cm de diámetro y de 10 a 12 cm de longitud, para el devanado primario enrollamos 12 a 15 espiras de hilo esmaltado 28. Para el secundario de alta tensión enrollamos de 5 000 a 20 000 vueltas de hilo esmaltado bien fino (32 o 34). Cuanto más espiras enrollar, más alta será la tensión obtenida.
El aparato puede ser montado en una caja con el formato mostrado en la figura 7 en que los electrodos de contacto son dos Chapas de metal.
Para una versión más contundente, que usando el transformador común pueda vencer el aislamiento de la ropa de la víctima, existe la posibilidad de utilizar alfileres cortados, con apenas 2 o 3 mm de posibilidad de penetración.
Un jack o incluso dos puntos de conexión de hilos con garras es la solución para utilizar el aparato como electrificador portátil, o como inversor para una lámpara fluorescente de emergencia.
Vea que S1 puede ser de dos tipos: una posibilidad es el uso de un interruptor de presión para ser accionado sólo en el momento del choque. Otra posibilidad es un interruptor simple.
PRUEBA Y USO
Para probar hay dos posibilidades: encontrar una víctima y probar el aparato (o crear coraje y sostener en los electrodos) o, por un procedimiento más técnico, conectar en la salida una lámpara fluorescente o una lámpara de neón. Con el accionamiento deben encenderse indicando la presencia de alta tensión.
Para usar el aparato tenemos entonces tres posibilidades:
a) Defensa o electrochoque: basta con colocar los electrodos en la víctima apretar S1 estableciendo así la alimentación. El choque debe ser inmediato.
b) Electrificador:: se conectan las garras en la salida del circuito, y una de ellas debe ir al objeto o metal que va a ser electrificado. Recordamos que el objeto debe estar aislado del suelo o tierra para que el aparato funcione. Los objetos de gran tamaño pueden "cargar" el aparato, reduciendo la tensión a punto del choque demasiado débil o incluso no ocurrir. La otra garra debe ser conectada a una tierra como, por ejemplo, una chapa de metal en el suelo, una tubería de agua, una escuadra de aluminio de puerta o ventana.
c) Inversor: para esta aplicación basta con conectar las garras en la salida del aparato y en los terminales de una pequeña lámpara fluorescente. Accionando S1 lámpara fluorescente debe encenderse. El brillo depende del transformador usado de las características de los demás componentes del proyecto.
Semiconductores:
CI-1 - 40935 - circuito integrado CMOS
Q1 - TIP31 - transistores NPN de potencia
Resistores: (1/8 W, 5%)
R1 - 1 M ohms
R2 - 22 k ohms
R3 - 2,2 k ohms
Capacitores:
C1 - 470 nF - poliéster o cerámico
C2 - 22 nF - poliéster o cerámico
C3 - 47 uF / 12V - electrolítico
Varios:
T1 - Transformador - ver texto
S1 - interruptor común o de presión - ver texto
B1 - 4 pilas pequeñas alcalinas o medianas
Placa de circuito impreso, caja para montaje, zócalo para el circuito integrado, radiador de calor para el transistor, soporte de pilas, hilos, soldadura, etc.










