En mayo de 2018 a ON Semiconductor revisó la información sobre su sensor de corriente en modo shunt, con salida de tensión, operación bidireccional y posibilidad de uso tanto del lado alto como bajo de la carga. En este artículo llevamos a los lectores interesados en el uso de este componente más información, recordamos que está disponible en Mouser Electronics.
Los sensores de corriente alterna, con salidas de tensión NCS210R, NCS211R, NCS213R, NCS214R, NCV210R, NCV211R, NCV213R y NCV214R pueden utilizarse tanto en el lado superior (high side) como en el lado inferior de la carga monitoreada.
Estos sensores se pueden utilizar con tensiones de entrada en modo común de 0,3 a 26 V y se suministran en envoltorio SC70-6 y UQFN10, como se muestra en la figura 1.
El componente posee además características de bajo offset y desvío-cero (low drift).
El rango de tensiones de alimentación va de 2,2 V a 26 V y las aplicaciones incluyen uso:
- sensor de corriente general
- Automotriz
- Telecomunicaciones
- Gestión de energía
- Carga y descarga de baterías
En la figura 2 tenemos un ejemplo típico de aplicación.

La tabla siguiente muestra las diferencias entre los diversos tipos de la serie.
En el datasheet completo, accesible en https://www.mouser.com/ds/2/308/NCS210R-D-1313668.pd el lector puede acceder a los máximos absolutos y las características eléctricas de operación de estos componentes. También están disponibles varios gráficos que muestran el rendimiento de estos sensores de corriente.
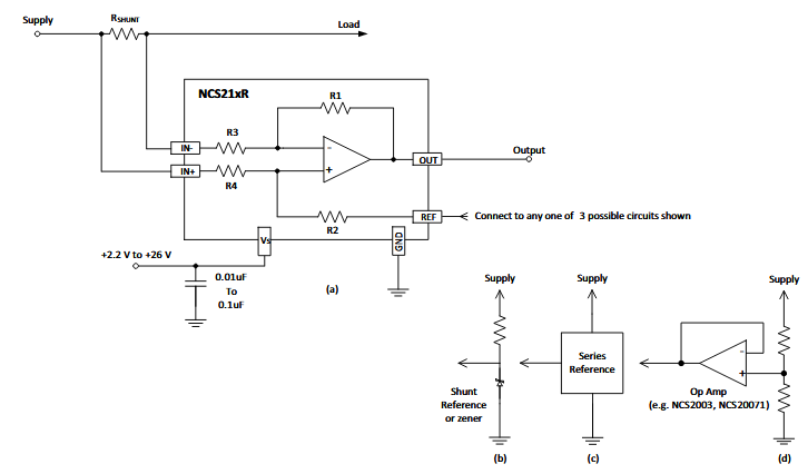
Además de la aplicación básica, mostrada en el circuito de la figura 2, el datasheet ofrece otras opciones de funcionamiento como la mostrada por la figura 3. En ella tenemos el sensoriamiento bidireccional de corriente con tres circuitos diferentes de referencia de tensión.
En el caso del monitoreo de una carga ruidosa, el datasheet muestra como adicional un filtro de compensación. El circuito de la figura 4 compensa la inductancia del shunt.
Finalmente, tenemos en la figura 5 el monitoreo remoto de una carga.
Conclusión
En el control de cargas en automatización, por ejemplo, en que necesitamos saber cuál es la corriente circulante para poder dosificar la potencia, el sensoriamiento a través de un shunt de baja resistencia es uno de los más usados.
Los componentes presentados son ideales para ello debiendo ser tenidos en cuenta al realizar un proyecto. Las informaciones dadas en este artículo son de gran valor para quien realiza un proyecto. En el sitio web de Mouser Electronics se pueden encontrar otros componentes con la misma función que se deben analizar al realizar un nuevo proyecto.








