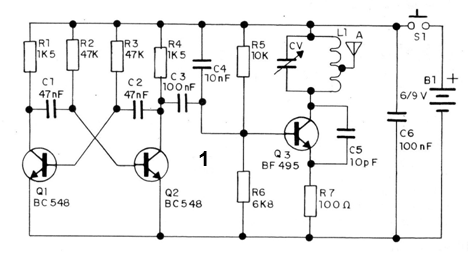
El proyecto anterior (ART459S) tiene una característica que puede no ser interesante en algunas aplicaciones: la carga sólo se mantiene activada por el tiempo en que mantenemos el dedo sobre el interruptor del transmisor. Una posibilidad de proyecto interesante es la que presentamos ahora.
En este circuito basta un toque en el botón del transmisor y la carga se mantiene activada por un tiempo que puede ser determinado por el usuario, según la aplicación.
El circuito tiene como base un sistema de temporización en el receptor y su estructura es bastante similar al proyecto anterior. En realidad, el transmisor es el mismo, así como los procedimientos de ajuste.
TRANSMISOR
El transmisor es el mismo de la figura 1 del artículo anterior dado a seguir.

Los ajustes y el montaje se indican en el proyecto anterior. El alcance también es el mismo, pero daremos elementos para aumentar la potencia y, por lo tanto, mayor alcance.
RECEPTOR
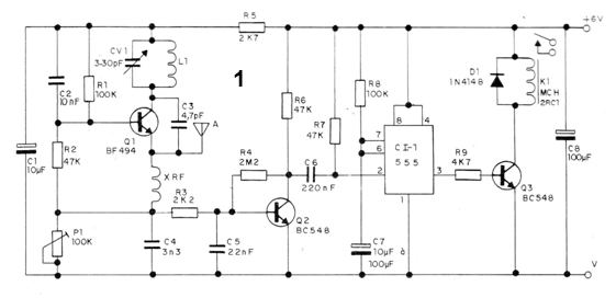
En la figura 1 tenemos el circuito completo del receptor temporizado.


L1 está formada por 4 espiras de alambre esmaltado 22 o 24 en un diámetro de 1 cm sin núcleo, o incluso de hilo común rígido de capa plástica.
XRF se enrolla en un palillo de fósforo o en un resistor de 1 0ok x 1/2 vatio que se forma por 40 a 50 vueltas de alambre esmaltado fino (32 o más fino).
El trimmer es de 3-30 pF o cerca de eso, y los resistores son todos de 1/8 - vatios con 5% o más de tolerancia.
Los capacitores más pequeños son todos cerámicos, mientras que los más grandes son electrolíticos. Sólo CS y CG también pueden ser de poliéster.
El relé usado de 6 V es del tipo con contactos de 2 amperios, pero equivalentes de mayor corriente pueden ser usados.
El diodo así como los transistores admite equivalentes.
P1 es para el ajuste del mejor punto de recepción y la antena consiste en un pedazo de hilo rígido de al menos 30 cm de longitud y un máximo de 1,5 metros de longitud. Se puede utilizar una antena telescópica común.
La alimentación se puede hacer con 4 pilas comunes pequeñas, ya que el consumo en la condición de espera es muy bajo.
AJUSTE DE USO
El procedimiento de ajuste del sector de recepción, involucrando el trimmer del transmisor y del receptor más el trimpot P1 del receptor y exactamente el mismo del proyecto anterior.
Sin embargo, para ajustes iniciales e interesante trabajar con una pequeña temporización. Recomendamos entonces utilizar inicialmente para C7 un capacitor de 10 uF o incluso menor.
Así, a cada toque del botón del transmisor el relé se debe ajustar para cerrar sus contactos y así permanecer por algunos segundos.
Una vez obtenido el ajuste más crítico, podemos intercambiar C7 por el capacitor que dé la temporización (tiempo de cierre de los contactos del relé) deseada.
El aparato se controla y se conecta a los contactos del relé. Recomendamos que la carga controlada sea alimentada por otra batería que no la utilice para alimentar al receptor, de modo que no haya interacciones que puedan instabilizar el funcionamiento del aparato.
SEMICONDUCTORES
CI-1 - 555 - Circuito Integrado
Q1 - BF494 o BF495 - transistores NPN de RF
Q: 2, Q3 - B0548 - transistores NPN de uso general
D1 - 1N4148 - diodo de silicio
RESISTORES
P1 - 100 k (trimpot)
R1. R8 - 100 k ohms (marrón, negro, amarillo)
R2, R6 y R7 - 47k ohms (amarillo, violeta, naranja)
R3 - 2K2 ohms (rojo, rojo, rojo)
R4 -2M2 ohms (rojo, rojo, verde)
R5 - 2k7 - resistor (rojo, violeta, rojo)
R9 - 4k7 - resistor (amarillo, violeta, rojo)
CAPACITORES
CV1 - 3-30 pF (trimmer)
C1 - 10 uF: (electrolítico)
C2 - 10 nF (cerámico)
C3 - 4,7 pF (cerámico)
C4 - 3n3 (cerámico)
C5 - 22 nF (cerámico o poliéster)
C6 - 220 nF (cerámico o poliéster)
C7 - 10 uF a 1 000 uF (electrolítico)
C8 - 100 uF (electrolítico)
DIVERSOS
L1 - Bobina - ver el texto
XRF - 100 pH - ver el texto
K1 - Relé de 6 Volts
A - antena
Placa de circuito impreso, zócalo para el integrado y relé, soporte de pilas, caja para montaje (opcional), hilos, soldadura, etc.



