Una característica del proyecto anterior (ART3362) es que el aparato controlado se mantiene activado sólo durante un tiempo programado y para el proyecto 1 por el tiempo en que mantenemos el dedo sobre el interruptor del transmisor. Tan pronto como la señal del transmisor pare, el receptor desactiva el aparato controlado.
Existen, sin embargo, aplicaciones en las que necesitamos una característica diferente de ésta. Por ejemplo, es posible que desee encender un aparato con un toque del transmisor y apagar el tacto siguiente. Deseamos entonces un control remoto con acción biestable en este caso.
El aparato descrito a continuación es del tipo biestable.
Con él podemos controlar, por ejemplo, lámparas, electrodomésticos tales como televisores, aparatos de sonido, etc.
Imagine la siguiente posibilidad interesante si usted no tiene un televisor o un sonido con control remoto. Usted se sienta en su sillón y con un toque en el transmisor conecta su sonido o su televisor. Con un toque a continuación, puede apagar el mismo aparato.
El aparato que hace esto se describe a continuación:
TRANSMISOR
El transmisor utilizado para este proyecto es el mismo del proyecto del sitio ART460S), no habiendo, pues necesidad de una nueva descripción.
RECEPTOR
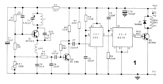
En la figura 1 tenemos el diagrama del receptor biestable, cuya etapa de RF y básicamente la misma del circuito anterior.

La placa de circuito impreso para este proyecto se muestra en la figura 2.
XRF puede ser un choque de 100 uH o enrollado en un palillo de fósforo o resistor de 100 k x 1/2 vatio con 40 a 60 vueltas de alambre esmaltado fino, de 32 a 34, por ejemplo.
Los resistores son de 1/8 W y Li tiene 4 espiras de hilo 22 en molde de 1 cm de diámetro sin núcleo.
Los capacitores del sector de RF son en su mayoría de cerámica. Los demás pueden ser de poliéster o electrolíticos según se indica en la lista de materiales. El trimmer 3-30 pF admite equivalentes en un rango de hasta 50 pF de capacidad máxima.
El transistor Q1 admite como equivalente el BF494 o cualquier otro de RF de baja potencia. Q2 y Q3 pueden ser BC547 o BC549 y el diodo D1 puede ser
1N4002 u otro de silicio.
El relé es de 6 V con contactos de 2 amperios, siendo admitidos equivalentes según el tipo de carga que se pretende controlar con el aparato.
Recomendamos montar los circuitos integrados en sockets DlL, pues además de facilitar el montaje, este procedimiento impide que el calor de la soldadura llegue al componente lo que puede dañarlo.
La antena es una varilla de metal (hilo rígido o tipo telescópico) de 30 a 120 cm dependiendo de la disponibilidad de lo que se controla y del alcance deseado. Las grandes antenas resultan en mayor alcance, tanto para el receptor con el para el transmisor, pero más allá de 120 cm comienzan a ocurrir inestabilidades.
AJUSTE Y USO
El transmisor y ajustado exactamente como en el proyecto anterior (ver nota), debiendo ser buscada una frecuencia libre, o sea, en que no existan servicios de comunicación operando y que puedan interferir en el receptor. La conexión de un amplificador al colector de Q2 en el receptor ayuda a elegir una frecuencia libre, pues podemos de esta manera escuchar lo que hay en el rango sintonizado por el aparato.
En las regiones en que existen muchas emisoras de FM es interesante bajar el rango de operación tanto del transmisor como receptor, modificando sus bobinas para 5 o incluso 6 espiras en lugar de 4, o aún operando en una banda más alta con 2 o 3 espiras .
En este caso, sin embargo, debemos tener cuidado de que las señales no caigan en el rango de TV de los canales altos o bajos donde podamos interferir o sufrir interferencias.
Para ajustar el receptor empiece sintonizando la señal del transmisor con la conexión de un amplificador en el colector de 02, según los proyectos anteriores.
A cada accionamiento del transmisor debe ocurrir el cierre y luego en el siguiente la apertura de los contactos del relé.
La sensibilidad del circuito puede mejorarse con el aumento del valor de R7. La acción biestable también puede ser mejorada con cambio de R8 que puede quedar entre 22 k y 220 k. Haga experimentos para obtener el mejor rendimiento en la aplicación deseada.
Lista de material
SEMICONDUCTORES
CI-1 - 555 circuito integrado - temporizador
CI-2- 4013 - circuito integrado CMOS - flip-flop
Q1 - BF495 o equivalente - transistores de RF
Q2, Q3 - BC548 o equivalente - transistores de uso general
D1 - 1N4148- diodo de silicio
RESISTORES
P1 -.100 k (trimpot)
R1 y R7 - 47 k ohms (amarillo, violeta, naranja)
R2 - 10 k ohms (marrón, negro, naranja)
R3 -2k7 ohms (rojo, violeta, rojo)
R4 - 2k2 ohms (rojo, rojo, rojo) R8 y R9 10ok ohmios (marrón, negro, .amarelo)
R5 - 22k ohms (rojo, rojo, naranja)
R6 - 2M2 ohms (rojo, rojo, verde)
R10 - 4k7 ohms (amarillo, violeta, rojo)
CAPACITORES
CV - trimmer - ver el texto
C1 - 10 uF (electrolítico)
C2 - 22 nF (cerámico)
C3 - 4p7 (cerámico)
C4 - 2n2 (cerámico)
C5, C8 3 C9 - 100 nF (poliéster o cerámico)
C6 - 22 nF (poliéster o cerámico)
C7 - 220 nF (condensador de poliéster)
DIVERSOS
L1 - Bobina - ver texto
XRF - 100 uH - choque de RF - ver texto
A - antena - ver texto
K1 - Relé de 6 Volts
Placa de circuito impreso, sockets para los circuitos integrados, caja para instalación del receptor, pilas para alimentación y soporte, hilos, soldadura, etc.



