Usted llega a casa y la puerta del garaje está cerrada. Además de no existir control remoto, llueve mucho. No hay que decir que si usted no usa la bocina (que puede ser inconveniente si es tarde de la noche) tendrá que mojarse para tocar el timbre o abrir la puerta. Una solución que evita este problema y hasta se vuelve cómodo en otras condiciones de tiempo es el accionamiento desde el coche del timbre de su casa: alguien puede abrirle la puerta o incluso traer un paraguas. Este es el proyecto que mostramos en este artículo.
Describimos en este artículo un simple automatismo que se puede instalar en la entrada de su garaje y que permite el accionamiento de un timbre interno con un simple toque en el interruptor del faro. Con un parpadeo de corta duración ocurre el accionamiento del relé y con ello se acciona el timbre. Alguien puede traerle un paraguas o simplemente abrir la puerta del garaje.
Incluso el encendido automático de la luz del balcón puede ser agregado al circuito, para mayor comodidad.
El circuito es alimentado por la red de energía y tiene un consumo muy bajo, lo que le permite permanecer permanentemente encendido, sin problemas de aumento sensible en la cuenta de luz al final del mes.
La sensibilidad del sensor es excelente lo que facilita su posicionamiento en el sentido de captar sólo el "guiño" del faro de su coche y no el paso de otros vehículos por la calle o incluso un relámpago durante una lluvia.
El relé usado puede controlar cargas de hasta 10 amperios y la temporización se puede ajustar en el rango de unos segundos a más de 5 minutos dependiendo de lo que se desee accionar.
Los lectores más hábiles pueden incluso utilizar el sistema para accionar un mecanismo de puerta automática de garaje.
Características:
* Tensión de alimentación: 110/220 VCA
* Potencia consumida en espera: menos de 5 watt
* Temporización: 5 segundos a 7 minutos (tip)
* Corriente máxima controlada: 10 A
COMO FUNCIONA
La idea básica es muy simple y emplea un componente que se puede encontrar con mucha facilidad en el mercado (condición importante en los días de hoy en que los componentes están "enrarecidos" en las tiendas).
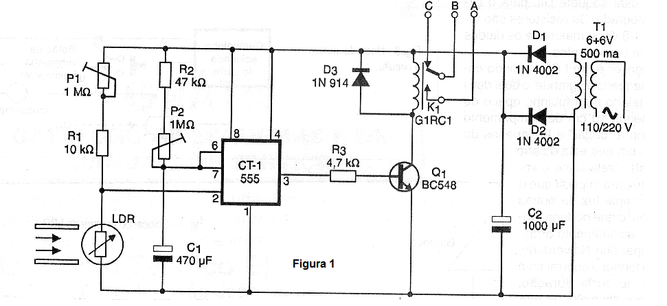
El circuito integrado 555 se conecta como monoestable donde el tiempo en que su salida permanece en el nivel alto depende del ajuste de P2 y del valor del capacitor C1. En realidad, C1 puede tener valores entre 10 uF y 1 000 uF dependiendo de la aplicación que el lector desea dar al aparato.
El disparo del circuito integrado 555 se obtiene cuando su perno 2 se lleva al nivel bajo. Entonces conectamos este perno a un divisor de tensión formado por P1, R1 y por el sensor. De esta forma, con el sensor en la oscuridad (o recibiendo poca luz), la tensión en el pasador 2 del circuito integrado se mantiene en un valor relativamente alto. Con la iluminación momentánea del sensor, su resistencia cae y con ello la tensión en el pin 2, lo que provoca el disparo del circuito integrado.
Se observa que, aunque el pulso de estímulo del sensor dure poco, habiendo el disparo del monoestable su salida va al nivel alto y se mantiene por el tiempo programado.
En la salida del 555 conectamos un transistor que hace el accionamiento de un relé. Con la ida de la salida del circuito integrado al nivel alto, el transistor satura y con ello el relé es energizado permaneciendo así por el tiempo programado por P2.
Entre los terminales A y B de los contactos del relé podemos conectar un timbre en caso de que el ajuste de P2 debe ser hecho para un tiempo corto (tiempo de toque). También podemos conectar estos puntos en paralelo con el interruptor de luz del balcón en caso de que se encienda con el disparo. Para esta aplicación el ajuste de P2 debe ser hecho para un tiempo mucho mayor.
Como el circuito no es crítico, no es necesario utilizar una fuente estabilizada.
MONTAJE
En la figura 1 tenemos el diagrama completo del aparato.
La disposición de los componentes en una placa de circuito impreso se muestra en la figura 2.
Para mayor seguridad recomendamos usar zócalo DIL para el circuito integrado. Los resistores son todos de 1/8 W o mayores y los diodos admiten equivalentes.
El sensor es un LDR redondo común, pequeño o grande, el cual debe instalarse en un tubo opaco de al menos 10 cm de longitud para "agarrar" la luz sólo de la dirección en la que está el coche.
Esta directividad es importante para impedir que el sensor capte la luz de otras direcciones que podrían provocar el accionamiento errático del aparato. En realidad, si esto tiende a ocurrir con pulsos de corta duración, como por ejemplo los provocados por relámpagos, conecte en paralelo con sensor un capacitor de 10 uF a 100 uF.
Los capacitores deben tener una tensión de trabajo de al menos 16V y el transformador tiene una tensión de secundario de 6 + 6V con al menos 300 mA.
El conjunto se puede instalar en una caja de plástico lejos del LDR y los cables de accionamiento para la lámpara externa o el timbre también pueden ser largos.
PRUEBA Y USO
En la figura 3 damos una sugerencia sobre el modo de hacer la instalación del aparato con destaque para las conexiones de los puntos A y B a un timbre.

Para probar el aparato, inicialmente coloque P2 en la posición de menor tiempo (menor resistencia).
Conecte una carga al relé para poder monitorear su funcionamiento. Ajuste entonces P1 para obtener el accionamiento del relé por el flash de una linterna común.
Comprobado el funcionamiento haga la instalación, colocando el sensor de modo que reciba sólo el flash del faro del coche, en el momento en que apunte hacia la puerta de entrada, evitando enfocar otras fuentes de luz que puedan causar el accionamiento errático, como se muestra en la figura 4.
Ajuste ahora P1 para tener el accionamiento con el faro del coche y luego P2 para la temporización conforme a la carga accionada.
Después de eso es sólo usar el aparato, manteniéndolo encendido cuando usted está fuera y hay alguien para poder ayudarle cuando llegue.
Semiconductores:
CI-1 - 555 - circuito integrado - temporizador
Q1 - BC548 o equivalente - transistores NPN de uso general
D1, D2 - 1N4002 o equivalente - diodos de silicio
D3 - 1N914 o 1N4148 - diodo de uso general
Resistores: (1/8 W, 5%)
R1 - 10 k ohms
R2 - 47 k ohms
R3 - 4,7 k ohms
P1, P2 - 1 M ohms - trimpots
Capacitores:
C1 - 470 uF / 16V - electrolítico
C2 - 1 000 uF / 16V - electrolítico
Varios:
LDR - foto-resistor común
T1 - Transformador con primario según la red local y secundaria de 6 + 6V con al menos 300 mA
K1 - relé de 6V
Placa de circuito impreso, caja para montaje, cable de alimentación, zócalo para el circuito integrado, hilos, soldadura, etc.






