Un espectacular efecto doble de luz para su sistema de sonido. Dos lámparas que cambian su luminosidad simultáneamente o alternativamente con el sonido de su sistema. A diferencia de las rítmicas comunes, las lámparas no se apaga totalmente en los instantes de silencio, pero brillan con luz reducida, no dejándote en la oscuridad para cambiar los discos o cintas. Ideal para su sala de sonido, para animar fiestas y bailes o, además, como decoración diferente de vitrinas y stands de exposiciones.
¿Desea animar sus fiestas o incluso su sala de sonido con un efecto especial de luz? ¿Deseas un sistema diferente de luces rítmicas que no borran totalmente en los momentos de silencio, no dejándote en la oscuridad a la hora de hacer el cambio del disco o de la cinta?
Si la respuesta a las dos preguntas es sí, ¿por qué no partir para este simple e interesante proyecto de un sistema "dúo-rítmico" de luces para ser conectado a la salida de cualquier aparato de sonido, incluso su radito de pilas?
El sistema de luces rítmicas que describimos presenta características interesantes, no comunes a las que normalmente se ven en las publicaciones especializadas o montados en tiendas.
Nuestro sistema opera con ciclos alternos de la alimentación en dos lámparas simultáneamente, de modo que no su conexión en cada pulso de sonido, sino su conmutación serie / paralelo en cada conmutación.
Lo que tenemos como resultado de esta conmutación es entonces una variación de luminosidad de la lámpara en los aumentos de volumen del sonido, con intermitentes que acompañan la música.
En ausencia de sonido, sin embargo, las luces no se apaga, pero simplemente reducen su brillo a la mitad, posibilitando así que se haga el cambio de los discos o cintas.
Utilizando dos SCRs de 4 A el sistema puede controlar hasta 880 W de lámparas en la red de 110 V o el doble en la red de 220 V y necesita una potencia mínima para ser excitado.
De hecho, como sólo algunos miIiwatts son necesarios al disparar los SCR incluso un radito de pilas puede operar el sistema con facilidad.
La conexión de los aparatos de sonido al sistema es ultra simple, ya que la salida se realiza directamente de los altavoces.
En suma, por su bajo costo, reducido número de componentes y simplicidad de montaje e instalación, este sistema puede ser montado incluso por los lectores que ninguna experiencia tenga en el asunto.
COMO FUNCIONA
La mayoría de los sistemas de luces rítmicas utilizan como elementos básicos de sus circuitos los SCR (diodos controlados de silicio) o Triacs que son conmutadores de estado sólido de gran sensibilidad y gran capacidad de control de corriente.
Estos componentes, a partir de una pequeña parte de la potencia de un sistema de sonido, pueden disparar controlando gran cantidad de 1 bombillas.
Los modos como los SCR o los triacs están conectados a los sistemas pueden dar lugar a diversos tipos de efectos rítmicos. Podemos tener los sistemas simples en que se hace el disparo directo de un SCR con el control de apenas una cierta cantidad de lámparas, conforme muestra la figura 1.

Podemos tener el sistema multicanal en que se hace la separación de las señales de disparo según su frecuencia de modo que cada SCR y por lo tanto cada conjunto de lámparas parpadee sólo con determinado tipo de sonido.
Unas parpadearán con los graves, otras con los medios y finalmente las terceras con los agudos, como muestra la figura 2.

Todos los sistemas tienen sus ventajas y desventajas. Los que utilizan SCR, por ejemplo, controlan normalmente sólo la mitad de los semiciclos con un brillo reducido de las lámparas; los que usan Triacs necesitan mayor potencia de excitación, etc.
Nuestro sistema busca reunir lo que hay de mejor en todos los tipos obteniéndose una configuración diferente que sin duda atenderá a los deseos de los lectores.
Entonces tenemos el circuito básico que se muestra en la figura 3 en el que dos SCR se conectan en oposición, teniendo cada uno un conjunto de lámparas en paralelo.

Para que el circuito funcione convenientemente es necesario que los dos conjuntos de lámparas tengan la misma potencia.
Esta potencia, evidentemente debe poder ser controlada por los SCR.
En la condición de que los dos SCR estén apagados, es decir, sin señal de disparo, la corriente de alimentación sólo puede circular por las lámparas que están en serie.
Como los dos conjuntos de lámparas representan la misma carga, la tensión de la red se divide y las lámparas se encienden con aproximadamente la mitad de su potencia máxima (figura 4).

Si sólo uno de los SCR recibe una señal de disparo, él "encender" conduciendo la corriente intensamente, pero sólo en un sentido, pues como se sabe, los SCR se comportan como diodos.
El resultado es que tendremos el establecimiento de un cortocircuito para apenas la mitad de los semiciclos de la alimentación en el conjunto 1 de lámparas, que está en paralelo con el SCR disparado.
Esto significa que este conjunto 1 de lámparas pasa a recibir sólo aproximadamente la mitad de los semiconductores conducidos por las otras lámparas (conjunto 2), lo que significa un brillo máximo del orden del 25%.
El otro conjunto (2), por otro lado, pasa a recibir la mitad de los semiciclos conducidos totalmente por el SCR disparado, más la mitad de los semiciclos no conducidos por el SCR y que pasan por la lámpara que representan el 25% de la potencia máxima.
El resultado es un brillo máximo para el conjunto 2 de lámparas del orden del 75%, como muestra la figura 5.

Si los dos SCR se disparan al mismo tiempo, como se encuentran en oposición, cada uno sólo puede conducir los semiconductores correspondientes de la alimentación.
Así, como muestra la figura 6, cuando el SCR1 conduce, el conjunto 1 de lámparas se coloca en corto y el conjunto 2 recibe aproximadamente el 50% de su potencia máxima.

Cuando el SCR2 conduce, el conjunto 2 se coloca en corto, y el conjunto 1 recibe aproximadamente el 50% de su potencia máxima.
En este sistema, las lámparas pueden tener su brillo oscilando entre el 25% y el 75% del máximo.
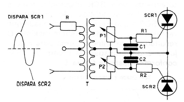
El disparo del circuito se realiza con la ayuda de un transformador como muestra el circuito de la figura 7.

En este circuito en los pulsos positivos de la señal de audio tenemos la inducción de señal que dispara el SCR1, mientras que en los pulsos negativos tenemos la inducción de señal que dispara el SCR2.
Los potenciómetros sirven para controlar la sensibilidad de cada SCR mientras que los dos capacitores conectados en para el eslabón con los potenciómetros y el transformador permiten obtener un comportamiento selectivo para el sistema.
Así, podemos tener capacitores de valores diferentes de modo que uno de los SCRs tenga un disparo en frecuencia diferente del otro.
Esto significa que durante la ejecución de una canción, una lámpara pase a responder más a los medios o graves mientras que la otra responderá más a los agudos.
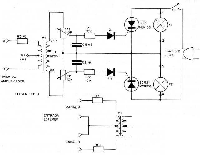
El sistema, como muestra la figura 8, puede ser disparado por la salida de un canal de un amplificador con un resistor en serie que depende de la potencia o por las señales de los dos canales como muestra la figura, en cuyo caso tendremos un comportamiento interesante: el primero SCR responderá a los picos positivos de la señal de un canal y negativos del otro, mientras que el segundo SCR tendrá un comportamiento inverso.

Con los SCR usados, podemos tener el control de hasta 880 W de lámparas en 220 V o 440 W en 110 V para cada conjunto.
Todo el material usado en el montaje es común, pudiendo ser encontrado con facilidad en las casas especializadas o incluso aprovechado de viejos aparatos.
Comenzamos con la caja. Esta debe tener perforación para los dos potenciómetros, para la llave S1, para la salida de las lámparas (tomas comunes), para el cable de alimentación y finalmente para los cables de conexión a la salida del amplificador.
Los componentes electrónicos son los siguientes:
Los SCR deben ser del tipo MCR106, TIC106, C106 o IR106, según la tensión de su red, es decir, para 200 V si su red es de 110 V o para 400 V si su red es de 220 V. ¡No utilice equivalentes!
Si la potencia de cada conjunto de lámparas es superior a 60 W, debe utilizar un radiador de calor en cada SCR, que no es más que una placa de metal doblada en "U" como se muestra en la figura 9.

Los diodos son del tipo 1N4002 o cualquier equivalente rectificador de silicio, incluso los de menores corrientes como los siguientes: 1N4004, BY127, 1N4148, 1N914, etc.
Para el transformador se utilizó uno cuyo primario presentaba dos tensiones 110 y 220 V, con conexión del tipo derivación, es decir, un devanado primario de 3 hilos (rojo, marrón y negro).
El secundario fue del tipo 6 + 6 V con corriente de 100 mA. El lector puede utilizar también transformadores cuyos secundarios sean de 9 + 9 o incluso 12 + 12 V con cualquier corriente entre 100 y 500 mA.
Los resistores de 10 k son de 1/8 W mientras que los resistores de entrada tienen valores y potencias que dependen de su amplificador.
La tabla de potencias y resistencias para este caso es la siguiente:

Los valores son para la potencia de cada canal.
Los potenciómetros son de 10 k o 22 k simples, lineales o Iog, pudiendo uno de ellos tener el interruptor general incorporado.
Para los capacitores tenemos las siguientes posibilidades según la banda de sonidos que debe excitar el circuito:
2,2 nF a 10 nF - agudos
12 nF a 47 nF - medios
56 nF a 220 nF - graves
Se deben utilizar capacitores cerámicos o de poliéster metalizado con tensiones de trabajo de al menos 50 V en esta función.
Los demás componentes son: el puente de terminales o placa de circuito impreso para el montaje; las tomas de conexión de las lámparas y sus sockets; las propias lámparas que pueden ser del tipo coloreado de 25 o 40 W, asociadas de diversas maneras; hilos, soldadura, etc.
MONTAJE
El circuito completo del sistema se muestra en la figura 10.

Los valores de los componentes en este circuito son válidos tanto para el caso de la red de 110 V como de la red de 220 V.
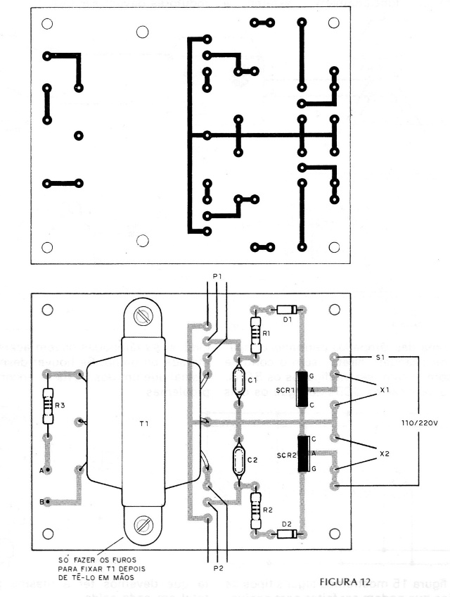
La versión montada en puente de terminales, recomendada a los que tienen menos recursos y experiencia, se muestra en la figura 11.

En esta versión se debe tener cuidado para que los terminales de los componentes no se apoyen entre sí.
Para los que posean más experiencia en montajes y también más recursos en su bancada recomendamos la versión de placa de circuito impreso que se muestra en la figura 12.

Algunos cuidados deben ser tomados en el trato de los componentes. Sugerimos entonces que la siguiente secuencia sea seguida en el montaje.
a) Prepare en primer lugar la caja verificando si todos los componentes encajan en sus locales con holgura.
b) Caliente bien al soldador estañando su punta. Para estancar basta mojándola con un poco de soldadura. Si su montaje es puente, prepare el puente cortando en el tamaño requerido para el circuito. Si su montaje es en placa de circuito impreso, prepárelo para recibir los componentes.
c) Solde en primer lugar los SCRs observando bien su posición, pues si hay inversión el aparato no sólo puede dejar de funcionar como estos componentes pueden quemarse. La soldadura de los terminales de los SCRs debe ser hecha rápidamente para que el calor no los afecte.
d) Solde los dos diodos observando también su posición. Dobla y corte sus terminales de acuerdo a su posición. Vea que la posición de estos componentes se da en función del anillo marcado.
e) Solde los resistores, observando sus valores que son dados por los anillos de colores. Dobla y corte los terminales de acuerdo a su posición.
f) Para soldar los capacitores usted no necesita observar su polaridad, pero debe ser rápido, pues estos componentes son bastante sensibles al calor. En el caso de los capacitores de poliéster metalizado, los valores son dados por las bandas de colores.
g) En el montaje en puente, el transformador queda fuera, debiendo ser fijado en la caja con la ayuda de tornillos. Al soldar las terminales de este componente tenga cuidado con su identificación según los colores dadas en el dibujo.
h) Conecte el potenciómetro, el cable de alimentación y los terminales de entrada. También conecte las tomas. En los casos en que sea necesario utilizar un hilo flexible de capa plástica y no muy largo.
Terminadas las conexiones y conferidas las conexiones, fije todo en la caja observando para que no haya contactos entre los terminales de los componentes.
Si va a alimentar lámparas de más de 60 W fije los disipadores de calor en los SCR usando tornillos con tuercas para ello.
PRUEBA Y USO
Conecte en cada salida del aparato una lámpara de 40 W o de 25 W. E importante que las dos lámparas sean iguales, es decir, las dos de 40 o las dos de 25 W.
A continuación, conecte el cable de entrada del aparato a la salida del altavoz o los altavoces de su aparato de sonido, como se muestra en la figura 13.

Conecte la toma de alimentación del aparato y accione el interruptor general.
A continuación, conecte el equipo de sonido a medio volumen, gire los potenciómetros hasta obtener los destellos de las lámparas.
El ajuste de los potenciómetros debe ser hecho para que los intermitentes ocurran con la misma intensidad en las dos lámparas.
Para un funcionamiento "estéreo" la conexión se puede hacer como se muestra en la figura 14, en cuyo caso se deben utilizar dos resistores reductores.

Si una de las lámparas permanece apagada o encendida "directo" sin el control por el sonido, se deben verificar los SCR.
Para comprobar los SCRs apague los dos diodos. Las lámparas deben encenderse con la mitad del brillo. Si hay desequilibrio es señal de que uno de los SCR se encuentra con problemas.
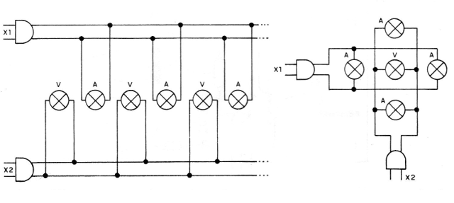
En la figura 15 mostramos algunos tipos de conexiones que se pueden hacer para conjuntos de lámparas, siempre teniendo en cuenta que debemos tener la misma potencia total en cada salida.

SCR1, SCR2, - MCR106, IR106 o C106 - diodos controlados de silicio
D1, D2, - IN4002 o equivalentes - diodos de silicio
R1, R2 - 10 k x 1/8 W-resistores (marrón, negro, naranja)
R3, R4 - resistores de 1 ó 2 W (según la potencia del amplificador) - ver texto
C1, C2 - capacitores de poliéster (véase el texto)
P1, P2 - 10 k - potenciómetros
T1 - transformador con primario de 110 y 220 V y secundario de 6 + 6 V y 100 mA o más
X1, X2 - lámparas de 110 o 220 V, de color
S1 - interruptor simple
Varios: puente de terminales o placa de circuito impreso, caja de montaje, cable de alimentación, hilos, soldadura, knobs para los potes, etc.



