Saber cuando un componente en un circuito electrónico está excesivamente caliente, mostrando señales de cortocircuito; saber cuando la temperatura de un motor se eleva por encima de los límites normales de funcionamiento; saber por el simple contacto de un transductor si un cuerpo se encuentra frío o caliente, he aquí lo que usted podrá tener de este interesante indicador gradual de temperatura. Cinco LEDs conectados en secuencia se encenderán según la temperatura, en secuencia simulando una escala. Con comodidad ajustada este aparato puede indicar temperaturas en varias bandas, tanto en las bajas temperaturas como en las altas temperaturas.
El indicador de temperatura que describimos en este artículo no puede considerarse más preciso que los comunes y, al menos, más práctico. Sin embargo, por utilizar un tipo de indicación digital, poco común, tiene sobre los indicadores convencionales la ventaja de una presentación realmente interesante.
Así, si lo que el lector Visa es un instrumento de buena presentación, que realmente impresiona cuando se coloca en un panel fijo o en coche, pero no necesita una precisión elevada, esta sugerencia puede ser ideal para su caso.
Para que el lector tenga una idea del desempeño de este instrumento y de lo que puede hacer, explicaremos de manera resumida en esta introducción lo que se pretende con este proyecto.
La indicación de una magnitud como la temperatura por medios electrónicos puede ser hecha de diversas maneras, siendo la más común la que hace uso de los instrumentos de bobina móvil, como muestra la figura 1.

Estos instrumentos no son más que indicadores de corrientes eléctricas que conectados a un sensor apropiado miden la intensidad de la corriente que es proporcional a la temperatura.
Conociendo la relación de proporcionalidad entre la corriente y la temperatura se pueden calibrar sus escalas directamente en términos de la grandeza deseada, o sea, la temperatura y eso con excelente precisión.
Existen, sin embargo, aplicaciones para un sensor de temperatura en el que la precisión es menos importante que una respuesta o una indicación de gran efecto visual que pueda alertar a un operador sobre un exceso de calentamiento.
Esto sucede, por ejemplo, cuando se utiliza un proceso electrónico para detectar exceso de calor en los componentes de un aparato, o del motor de un coche.
Así, manteniendo los sensores tradicionales describimos un sistema de indicación visual digital de efectos excelentes si bien su precisión no puede ser comparada a la obtenida en los instrumentos de bobina móvil de uso profesional.
Lo que tenemos entonces es una secuencia de LED (indicadores luminosos equivalentes a lámparas) que se encienden en número que depende de la temperatura del sensor.
En el límite inferior de temperatura, más frío, por lo tanto, sólo se enciende el primer LED.
A medida que la temperatura sube, se encienden los siguientes LEDs hasta que, a lo sumo previsto, todos los LEDs brille normalmente (figura 2).

Como usamos sólo 5 LED, tenemos sólo 5 puntos de indicación, pero si el lector desea saber simplemente si un punto de prueba está frío, caliente o caliente, esto es suficiente.
Como se utiliza un sensor de pequeña capacidad térmica, un diodo semiconductor, la prontitud del aparato es grande, o sea, casi inmediatamente percibe la variación de la temperatura haciendo encender los LED correspondientes.
¿Y donde el lector puede usar eso?
Diversas son las posibilidades de aplicación de un indicador de este tipo, algunas de las cuales ya sugeridas en nuestra introducción.
Como instrumento de panel para el coche el lector puede utilizarlo para indicar la temperatura del motor, ajustando evidentemente el punto de funcionamiento del mismo a la pista deseada.
También puede utilizarlo como un eficiente detector de puntos calientes para buscar fallos en equipos electrónicos. Al acercar el sensor en los componentes sospechosos se puede percibir claramente cuando uno de ellos se encuentra más caliente. (figura 3).

Como el sensor es pequeño, su ventaja en relación al uso del "dímetro" es patente ya que no se arriesga a ninguna quemadura más grave (figura 4).

Otras aplicaciones quedan a cargo de la imaginación de cada uno, desde que salen de su principio de funcionamiento dado a continuación.
COMO FUNCIONA
Como ya hemos señalado, lo que diferencia este indicador de temperatura de los convencionales es su escala digital de 5 LED.
Comenzamos por lo tanto por explicar cómo funciona esta escala.
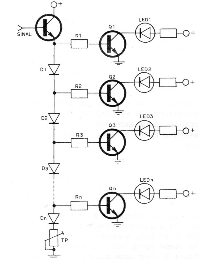
En la figura 5 tenemos entonces el circuito básico de esta escala en que se emplean 5 diodos en serie, alimentados por un transistor.

En la unión de cada dos diodos se conecta un transistor controlador a los LED.
Cada uno de los transistores conductor sólo conducirá la corriente haciendo que el LED se encienda cuando la tensión en el diodo supere determinado valor que es determinado por el potencial de unión, generalmente alrededor de 0,6 voltios.
Así, a medida que la tensión suministrada por el transistor aumenta en la serie de diodos, los transistores de la secuencia van pasando de su estado de no conducción al estado de total conducción, encendiendo entonces los LED correspondientes.
El lector que, teniendo en cuenta la tensión que debe aparecer en cada diodo para obtener el punto de conducción y la tensión de alimentación del circuito, tenemos la limitación para el número de LEDs usados.
Un potenciómetro conectado al final de la secuencia permite el ajuste de su punto de funcionamiento.
Los LEDs se conectan a los colectores de los transistores de conductores que tienen una resistencia limitadora de corriente ya que, como se sabe, los LED tienen características similares a los diodos comunes, precisando que su corriente de operación se determine externamente.
Estas resistencias tienen sus valores calculados en función de la tensión de alimentación del circuito, de la corriente máxima que soportan o entonces del brillo deseado.
En la figura 6 damos una sugerencia a los lectores que deseen sustituir los LED por lámparas incandescentes de 6 o 12 V con corriente máxima de 50 mA.

Por lo que se explicó, los lectores ya percibieron que el número de LEDs que encienden en la escala es proporcional a la corriente que se hace circular en el transistor conductor de entrada: Normalmente en esta función se utiliza un transistor de potencia y que por lo tanto necesita una señal relativamente intenso para funcionar.
Conectando un potenciómetro de 100 k en la entrada de este circuito, como muestra la figura 7 el lector puede fácilmente probar el funcionamiento de esta escala electrónica digital de LEDs.

Para la medida de temperatura tenemos entonces de usar un circuito apropiado de excitación que puede ser analizado de la siguiente manera:
El componente básico utilizado en este circuito, como sensor, es un diodo común del tipo BA315 (encontrado como estabilizador de temperatura en amplificadores).
Como todos los diodos, éste cuando polarizado en el sentido inverso no bloquean de modo absoluto la corriente, pero deja escapar una pequeñísima corriente debido a la agitación térmica de los átomos del material semiconductor que libera portadores de carga.
Esta corriente, del orden de fracción de micro-campo es justamente proporcional a la temperatura de la unión y por lo tanto puede servir como elemento para la indicación deseada, como muestra la figura 8.

La variación de la intensidad de esta corriente con la temperatura es suficientemente grande para hacer posible el uso de los diodos comunes como excelentes sensores de temperatura.
Como la corriente obtenida en el diodo en función de la temperatura es muy pequeña, para haber excitación de la escala es necesaria una gran amplificación la cual es obtenida por medio de dos transistores en acoplamiento Darlington con el tercero que es el conductor.
En esta configuración las ganancias de los transistores se multiplican prácticamente según la fórmula:
B = B1 x B2 x B3
La corriente de algunos micro-campos se amplifica hasta llegar a ser suficiente para excitar la escala.
El circuito mostrado debe tener aún un ajuste en el paso amplificador para determinar el rango de temperaturas marcado por la escala lo que consiste en un potenciómetro.
Con respecto a la alimentación, esta puede situarse entre 6 y 12 V, pero recordando que en el caso de tensiones más bajas la escala tiene el número de LEDs limitados.
Por ejemplo, en el uso de 6 V el lector no conseguirá hacer que más de 4 LED se encienden incluso con excitación total del transistor lo que quiere decir que 4 es el número de LEDs máximo para una alimentación de 6 V.
Para 9 voltios ya se pueden utilizar 5 o 6 LED y para 12 V el número puede ir hasta 7 o incluso 8 LED.
El consumo de corriente evidentemente dependerá del número de LEDs encendidos.
Se recomienda utilizar una fuente potente para este indicador, por ejemplo, pilas grandes, batería de coche, etc.
OBTENCIÓN 00 MATERIAL
Todos los componentes usados en este montaje son comunes en nuestro mercado.
El primer punto importante a ser considerado en el montaje es el referente a la caja para el aparato. Dependiendo de la aplicación a ser dada, la caja debe ser proyectada de modo apropiado, como sugiere la figura 9.

Para un montaje en panel de carro, la caja debe ser compacta, el panel de acuerdo con la estética requerida, y la fuente de alimentación eliminada. Para uso como sensor de temperatura para componentes la caja debe ser mayor para alojar la fuente de alimentación, y los controles deben ser accesibles, así como el sensor.
El lector podrá realizar el montaje en puente de terminales o placa de circuito impreso, y según el caso debe saber cómo hacer la instalación en una caja.
En el caso de optar por el montaje en placa de circuito impreso el lector debe tener los recursos para su elaboración.
Los componentes usados son comunes, como se explica. Los transistores son todos fáciles de obtener, admitiendo además diversos equivalentes.
Para los BC548 pueden ser dados como equivalentes los BC547, BC237 y BC238.
Para el BD135 se pueden citar los TIP29, BD137 y BD139 como equivalentes directos.
Los LEDs usados son comunes, pudiendo incluso haber separación de colores lo que quiere decir que los dos primeros de la escala pueden ser rojos, el del medio amarillo, y los dos últimos verdes. Por supuesto, se deben elegir LEDs iguales en la apariencia externa (envoltura).
El sensor es un poco más crítico. Haciendo experimentos verificamos que diversos son los diodos que se pueden utilizar con este propósito pero lo que por la prontitud y la variación de corriente se comportó mejor fue el BA315.
Por lo tanto, recomendamos que el lector haga lo posible para utilizar este tipo.
Los diodos del divisor de la escala son comunes. Pueden utilizarse los 1N914 o 1N4001. En realidad, cualquier diodo de silicio se puede emplear en esta función. Elija el tipo de menor costo.
P1 y P2 pueden ser potenciómetros comunes o trimpotes. Son para ajustes del aparato, uno determinando el rango de temperaturas para el inicio y fin de la escala y el otro ajustando el funcionamiento perfecto de la propia escala.
El único capacitor usado puede ser de poliéster metalizado, mientras que los resistores son todos de 1/8 o 1 / 4W con tolerancia de 10% o 20% según la disponibilidad de su proveedor.
El montaje del sensor requiere algunos cuidados de que hablaremos en el momento oportuno.
MONTAJE
Se elige la caja, hecha el panel de acuerdo con nuestras sugerencias y en función de la aplicación a ser dada, prepare el material para la parte electrónica, confeccionando la placa de circuito impreso o fijando en una base aislante el puente de terminales.
Las herramientas que deben usarse son las que normalmente encontramos en los talleres electrónicos: un alicate de corte lateral, un alicate de punta y destornilladores. El soldador debe ser de pequeña potencia y la soldadura de buena calidad.
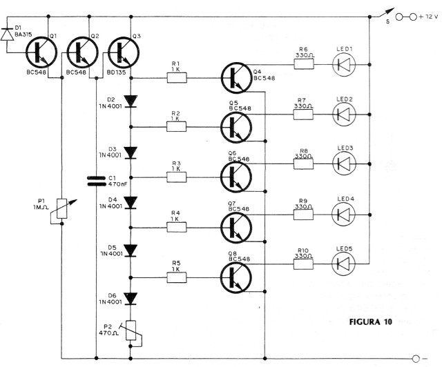
En la figura 10 tenemos entonces el circuito completo del indicador gradual de temperatura.

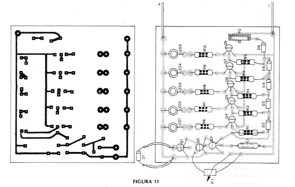
En la figura 11 tenemos la placa de circuito impreso.
En la figura12 damos la versión en puente de terminales, normalmente la preferida por los que no tiene condiciones de hacer placas de circuito impreso.
Algunos cuidados importantes necesitan ser tomados en el montaje, y de estos cuidados depende el buen funcionamiento del aparato. Damos a continuación nuestra secuencia para el montaje, observando los cuidados principales.
a) Comience el montaje por la soldadura de todos los transistores observando sus posiciones y tomando cuidado con Q3 que es de tipo diferente. En la soldadura de los transistores evite el exceso de calor haciendo esta operación rápidamente.
b) Después solde todos los diodos del divisor de tensión, observando sus posiciones. Los cátodos de los diodos son identificados por el anillo en el envoltorio quedando todos volcados en la misma dirección. Si hay una inversión accidental, el aparato no funcionará. Evite también en la soldadura de estos componentes el exceso de calor.
c) Solde ahora los resistores observando sus valores. De R1 a R5 son resistores de 1k con anillos marrón, negro y rojo, mientras que de R6 a R10 son resistores de 330 ohms (naranja, naranja, marrón).
d) Para soldar el capacitor no es necesario ningún cuidado especial además de evitar el exceso de calor pues este componente no es polarizado, es decir, no tiene lado correcto para conexión.
e) Conforme a su opción, trimpot o potenciómetro P1 y P2 podrán montarse en la propia placa de circuito impreso o en el panel. Para la conexión de estos componentes tenga cuidado con su posición ya que si hay inversiones de conexión el ajuste puede resultar difícil.
f) Los últimos componentes de la placa o puente que se instalarán son los LED. Si el reproductor desea, puede instalarlos, componentes fuera de la placa, en el panel, por ejemplo. En la conexión de los LED el lector debe tener cuidado con su polaridad. El anodo y el cátodo se diferencian por aplanamiento en la envoltura. El cátodo que corresponde al lado molesto debe ser conectado a los resistores. Si hay inversión, el LED no se enciende.
Atención: nunca pruebe los LED en pilas o dispositivos similares, ya que la conexión de un LED a una fuente de alimentación directamente sin un limitador de corriente causa su inmediata quema. (ver en el sitio cómo probar los LED correctamente).
g) El sensor se montará de manera que esté en contacto con el lugar en que se desee saber la temperatura. Para un caso común en que se desea la temperatura de un motor, basta pegar el diodo junto al bloque del motor con epoxi, observándose en su conexión la polaridad correcta.
Para el termómetro de investigación en componentes electrónicos, damos la sugerencia de colocar el diodo en la punta de un bolígrafo vacío, cubriendo y aislando el diodo con una gota fina de pegamento epoxi, como muestra la figura 13.

Con el aparato montado se puede realizar fácilmente una prueba de funcionamiento conforme a las instrucciones que se dan a continuación. La fuente puede ser formada por pilas o rectificadas desde la red.
PRUEBA Y USO
Terminada el montaje, compruebe todas las conexiones. Estando todo en orden coloque las pilas en el soporte o luego conecte la fuente externa accionando el interruptor S1.
Conforme a la posición de P1, los LED ya pueden encenderse en cierto número.
Coloque entonces P1 en su posición de máxima resistencia para que ningún LED se encienda.
A continuación, sujete los terminales del diodo sensor de modo que la resistencia eléctrica de su cuerpo pueda ser colocada en el circuito. Inmediatamente todos los LED deben encenderse en secuencia. Si algún LED no se enciende, compruebe que su conexión no está invertida o si no se ha quemado.
Suelte los terminales del diodo sensor y, a continuación, caliente con los dedos el cuerpo del diodo. Los primeros LEDs deben encenderse y según el caso, todos ellos. Este calentamiento también puede ser hecho con un fósforo, recordando que el componente no debe ser llevado a temperaturas mayores a 125ºC pues entonces podrá sufrir daños permanentes y no más funcionar.
El ajuste de la temperatura mínima que el LED se enciende se puede hacer en P1 y luego en P2.
Si los LED permanecen encendidos constantemente en cualquier posición del ajuste, esto indica que las fugas excesivas de los transistores Q1 y Q2 que deben intercambiarse. Para comprobar si el problema es con estos componentes basta apagar momentáneamente el emisor de Q2 de la base de Q3.
Si los LEDs se apagar, se comprobará el origen del fallo. Vea que una fuga excesiva de corriente entre el colector y el emisor (CEO) actúa como un segundo transductor que excita completamente el circuito.
Comprobado el funcionamiento el lector puede hacer la instalación definitiva del aparato en su caja. Se debe tomar el máximo cuidado en la versión en puentes para que ningún componente se apoye en puntos vivos de la caja.
Q1, Q2, Q4, Q5, Q6, Q7, Q8 - BC548 o equivalente
Q3 - BD135 o equivalente
D1 - BA315 - ver el texto
D2, D3, D4, D5 - Diodos -1N4001,1N9l4 o equivalente
P1 - 1 M - potenciómetro o trimpot
P2 - 470 ohms - potenciómetro o trimpot
C1 - 470 nF- capacitor de poliéster
R1, R2, R3, R4, R5 - 1 k x 1/8 W - resistores (marrón, negro, rojo)
S1 - interruptor simple
LED1, 2, 3, 4, 5 - Diodos emisores de luz
Varios: caja para el montaje, hilos, soldadura, puente de terminales, knobs, etc.





