Las características de elevadísima resistencia de entrada, bajísima corriente de consumo, bajo nivel de ruido y baja tensión de alimentación hacen de los amplificadores operacionales con transistores de efecto de campo en la entrada componentes destinados a llenar una gama de aplicaciones muy amplia, en que los amplificadores convencionales no pueden ofrecer el mismo rendimiento. En este artículo, basado en documentación técnica de Texas lnstruments, enfocamos las características de estos amplificadores, tomando como base la serie TL de BiFets de fabricación nacional y ampliamente usados en muchos proyectos.
En los amplificadores operacionales BIFET encontramos combinados transistores de efecto de campo JFET con transistores bipolares en una sola pastilla, es decir, se trata de un montaje monolítico.
El proceso de implantación iónica utilizado para hacer los transistores BIFET resulta en componentes de características muy próximas, o transistores muy bien casados.
Esto significa una operación verdadera en clase A-B en el paso de salida, con una distorsión por crossover casi nula, así como una distorsión armónica muy baja.
Los transistores de efecto de campo se caracterizan por una impedancia muy alta de entrada, que refleja directamente en las características de entada del amplificador operacional.
Esta impedancia es del orden de 1012 ohms y las corrientes de polarización de entrada se sitúan en el rango de los picoampères.
La mayoría de los amplificadores operacionales presentan tasas de crecimiento de 13V/us y una banda típica para una ganancia unitaria de 3MHz.
Sin embargo, hay que tener en cuenta que las tensiones de desplazamiento de estos amplificadores, así como el nivel de ruido de entrada es mayor que en los amplificadores operacionales con transistores bipolares.
Algunos amplificadores operacionales BIFET poseen un ajuste de potencia, hecho a través de una resistencia externa, que permite la selección del nivel de corriente de operación.
Al mismo tiempo que este control permite ajustar mejor la disipación de potencia, también significa un control mayor sobre el rango de frecuencias de operación.
Un ejemplo de amplificador operacional con estas características es el TL066 BIFET de Texas Instruments, que puede ajustarse a una corriente sin señal de 5 a 200uA.
La tasa de crecimiento y el rango de operación cambiará también con el nivel de corriente de operación, excepto por la posibilidad de un ajuste de corriente, el TL066 es similar al TL061, también de Texas Instruments.
El principal uso para este tipo de amplificador operacional es en equipos de telecomunicaciones alimentados por batería, donde el consumo de energía es un factor de gran importancia en el proyecto.
En la tabla tenemos las características de los principales amplificadores operacionales BIFET de Texas, con los parámetros de mayor importancia.

Observamos que, en esta tabla, las diferencias de los elementos de cada familia se refieren al número de operacionales por envoltorio como base.
AMPLIFICADORES OPERACIONALES LinCMOS
El proceso denominado "Linear siIicon-gate CMOS", desarrollado por Texas Instruments, resultó en una familia de componentes con el nombre registrado "LinCMOS".
Estos componentes combinan las características de la alta velocidad de los amplificadores operacionales con transistores bipolares con la baja corriente de consumo, alta impedancia de entrada y baja tensión de operación de los componentes CMOS.
Los r componentes LinCMOS presentan las características de mejor offset y excursión de tensión que muchos equivalentes con transistores bipolares y además superan las limitaciones de estabilidad y rango de frecuencias impuestas en los proyectos de circuitos lineales con elementos CMOS de puerta metálica.
Offsets ultra-estables
La primera desventaja de utilizar elementos bipolares convencionales de puerta metálica CMOS en aplicaciones lineales son los desplazamientos indeseables de los umbrales de tensión que ocurren con el tiempo, con variaciones de temperatura y tensiones de comporta.
Estos desplazamientos, causados por el movimiento de iones de sodio en el interior de los transistores del integrado, son frecuentemente de intensidad mayor que 10 mV / V de la tensión aplicada en la compás.
Sin embargo, con la tecnología LinCMOS, este problema es superado con la sustitución de las puertas metálicas por puertas con pizarrón dopado con fósforo, lo que sujeta a los iones de sodio.
El resultado es la producción de circuitos integrados lineales con bajas tensiones offset de entrada (2 a 10 mV) y que varían muy poco en torno a los valores originales.
Las series TL0251 y TLCZ71 de amplificadores operacionales de uso general, poseen bajas tensiones offset de entrada y típicamente varían sólo 0,1 uV por mes, y 0,7 uVv por grado Celsius.
La tensión offset extremadamente baja puede reducirse aún más por la utilización de las entradas de ajuste de nulo existentes en el componente.
A diferencia de los dispositivos CMOS de puerta metálica, la entrada de los dispositivos LinCMOS no es sensible a las tensiones excesivas de entrada.
Ranuras amplias de frecuencia Además de proporcionar tensiones de offset de entrada estables, la tecnología LinCMOS también produce dispositivos con bandas de frecuencias que son dos a tres veces más amplias que las de los equivalentes de puerta metálica.
Esto ocurre porque las puertas de silicio en los transistores LinCMOS se forman durante la misma fase del proceso en que se forman la fuente y el dren.
Como resultado, la fuente, puerta y drenaje son auto-alineados.
En contraste, las puertas metálicas se forman después de la difusión de la fuente y del drenaje, necesitando así un proceso adicional para alinear la fuente, puerta y drenaje.
Los transistores LinCMOS con puertas auto-alineadas poseen una capacitancia porta-dren que es aproximadamente un séptimo de la encontrada en un circuito integrado CMOS con puerta metálica.
Esto aumenta el rango de operación y velocidad de los componentes LinCMOS
El TLC251 y el TLCZ71, amplificadores operacionales LinCMOS, ofrecen un rango de operación de 2,3 MHz y un tiempo de crecimiento de 60 ns, con un 25% de "overshoot", y una tasa de crecimiento de 4,5V / ps.
Estas velocidades son mejores que las de la mayoría de los amplificadores operacionales bipolares, y muchas veces mayores que las de los equivalentes CMOS de puertas metálicas.
Ventajas de los amplificadores operacionales LinCMOS
Las series de amplificadores operacionales TL251 y TL271 proporcionan una baja tensión de desplazamiento de entrada (10 mV máximo), lo que mantiene una alta estabilidad con el tiempo y la temperatura y no es sensible a las sobrecargas de tensión
Estos amplificadores también se pueden obtener con tensiones más estrechas de offset de entrada y garantizadas por el fabricante.
Los amplificadores operacionales de las series TLC251 eTL0271 se pueden ajustar para operar con polarización baja, media o alta.
Para ello, basta con conectar el perno de selección de polarización al Vdd para polarización baja; a la tierra para la polarización alta o bien a una tensión de la mitad de Vdd para la polarización.
Por la elección de la polarización apropiada se puede seleccionar el tipo de performance y consumo de potencia, de acuerdo con las necesidades del proyecto.
Cuando operan con polarización alta, en un Vdd igual a 10V estos componentes drenan una corriente de 100 uA (Idd) a 10 mW de disipación y proporcionan una tasa de crecimiento de 4,5V / uS y una banda pasante de 2,3MHz.
En la polarización baja, con Vdd = 10 V e Idd de 10 uA, que resulta en una disipación de 100 uW, la tasa de crecimiento del componente es de 0,04V / us y el rango pasante de 100 kHz.
En la polarización baja y con una alimentación de 1V, el TL0251 consume sólo 10 uW, lo que lo hace ideal para aplicaciones en las que la fuente de alimentación es una batería.
El perno de polarización se puede activar a partir de una señal lógica de un microprocesador, lo que hace que las condiciones operativas controlables a partir de un software.
Las características adicionales del TLC251 y TLC271 incluyen una tasa de rechazo en modo común de 88dB y un ruido de entrada del orden de 30 a 70 nV / VHz (dependiendo del tipo de polarización, si alta, media o baja).
Todas estas características hacen que los amplificadores operacionales de la serie TLC251 y TL0271 se apliquen en un amplio rango de circuitos, como filtros activos, interfaz de transductores, controladores de corriente, convertidores de tensión-corriente, temporizadores de largos intervalos y muchos tipos de amplificadores.
Las series TL0251 y TL0271 son especialmente recomendadas para proyectos de baja potencia e instrumentación, que requieren de offsets estables
Cuando se utilizan estas operaciones de diseño, se deben considerar las siguientes características.
- Tensión de alimentación (Vdd) TLC251 1 V a 16 V TLCZ712 4V a16V
- Fuente de alimentación simple o como máximo de 8-0-8 V
- Corriente de alimentación ajustable
- Polarización baja: 10 uA (típico)
- Polarización media: 150 uA (típico)
- Polarización alta: 1000 uA (típico)
- Polarización de entrada extremadamente baja y corrientes de offset: 1uA (típico)
- Baja tensión de desplazamiento de entrada: 3 mV (típico)
- Tensión de desplazamiento de entrada uItra-estable: 0,1ḂuV al mes (típico)
- Ruido de 30 nVHz (típico)
- Tasa de crecimiento (SR)
Polarización alta: 4,5V / us (típico)
- Polarización media: 0,6V / us (típico)
Polarización baja: 0,04V / us (típico)
- Banda pasante (BW)
Polarización alta: 2,3 MHz
Polarización media: 0,7 MHz
Polarización baja: 0,1 MHz
En la figura 1 damos las identificaciones de algunos elementos de esta familia de integrados de Texas Instruments.

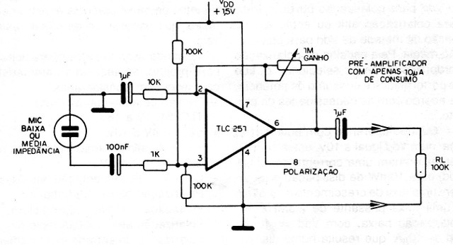
En la figura 2 damos un preamplificador con TLC251 para micrófono de baja y media impedancia, usando una fuente de alimentación de sólo 1,5V.

La polarización de este preamplificador determina su curva de respuesta, mostrada en la figura 3.

La polarización baja se obtiene aplicando una tensión de 1,5V al pin 8.
Para polarización media aplicamos una tensión de 0,75V y para polarización baja, hacemos su conexión a la tierra.
Como se trata de un aparato extremadamente compacto, se puede montar junto al propio micrófono.
La batería recomendada es del tipo de mercurio, de 1,5V, que tendrá enorme durabilidad en vista del bajo consumo de corriente del amplificado como ya vimos.
Cuando opera en la condición de baja polarización (1,5V en el pin 8), la corriente drenada es de sólo 10 uA y su respuesta de frecuencia es de -3dB entre 27 Hz y 4,8 Hz.
Con el pasador 8 conectado a tierra, lo que determina la condición de polarización alta, el límite superior sube hasta 25 kHz y la corriente drenada del auricular sube a sólo 30 uA.
Operando con una polarización ala y 5V de alimentación la corriente requerida por este preamplificador es de apenas 500 uA.
En la figura 4 tenemos otra aplicación para otro miembro de la familia linCMOS, que es TL071.

Se trata de un multivibrador astable básico que utiliza muy pocos componentes externos.
Cuando este circuito está encendido, el off-set natural del dispositivo sirve como elemento de arranque.
En el caso de que la tensión de salida de Vo va al nivel alto y la realimentación positiva, a través de RT y R2, fuerza la salida a la saturación, el nivel alto de tensión en la salida carga, entonces, C, a través de R3, hasta que la tensión en la salida la entrada inversora supere la tensión en la entrada no inversora.
Cuando esto ocurre, la salida conmuta al nivel bajo de saturación, lo que hace que el capacitor inicie su descarga hasta un nuevo nivel de tensión, que fuerza a la nueva conmutación.
Con niveles de salida e entrada iguales, el TL071 puede producir una señal con ciclo activo del 50% en su salida
El período total de un ciclo viene dado por:
T = 2 x (R3) x C x 1n (1+ 2.R1 / R2)
En la figura 5 tenemos un filtro rechazador de 60Hz usando un TL0271.

La doble T se encarga de fijar la frecuencia de rechazo de acuerdo con la característica mostrada en el gráfico de la figura 6.

Estos filtros pueden funcionar con tensiones de alimentación muy bajas y en frecuencias igualmente bajas con óptimo rendimiento.
Como necesitan pocos componentes, se pueden instalar fácilmente en espacios reducidos.
Todos los resistores y capacitores de este filtro deben ser cuidadosamente casados.
El TLCZ71 tiene una corriente de polarización de entrada de sólo 1 pA y no generará tensiones offset de entrada adversas incluso con una impedancia de entrada de 20 M.
La ondulación de bajo nivel de 60 Hz también puede ser atenuada por la capacidad del TLC271 de trabajar con señales en el potencial de tierra incluso con fuente de alimentación simple.
CONCLUSIÓN
Las aplicaciones para los amplificadores operacionales con transistores de efecto de campo de entrada, específicamente los LinCMOS de Texas Instruments, son ilimitados.
En este artículo sólo mostramos algunos ejemplos, pero en el sitio existen otros ejemplos de aplicación para estos componentes.



