En su Application Note 3746, Maxim (www.maxim-ic.com) describe un simple circuito que monitorea la alimentación de un ADC directamente por su entrada de referencia. El documento se puede descargar en formato PDF directamente desde el sitio web de la empresa.
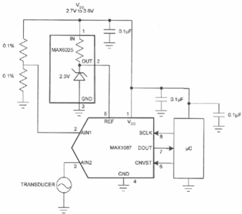
En los sistemas en los que un ADC (convertidor analógico a digital) monitorea la tensión de alimentación, deben aceptar la condición de que la tensión de referencia utilizada normalmente es menor que la tensión de alimentación, como muestra la figura 1.

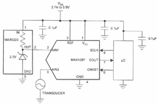
Esto significa que el circuito debe incluir un divisor resistivo, y los errores que asocia. Una solución para el problema de la tensión de referencia del ADC consiste en eliminar el divisor, como muestra el circuito de la figura 2.

Se puede utilizar la tensión de alimentación como referencia y la referencia de 2,5 V del MAX6025A como una entrada. La figura 2 muestra exactamente cómo hacerlo con el ADCMAX1087. Con ello el ADC será capaz de aceptar una tensión de referencia tan alta como la tensión de alimentación. Los otros canales podrán entonces medirse en relación a la tensión de alimentación en lugar de la referencia
Como la línea de alimentación sirve como referencia, cualquier perturbación en ella afecta a todos los canales. Esto significa que se necesita un filtro de paso bajo para silenciar la tensión de alimentación en entornos ruidosos.



